Buongiorno a tutti,
per studio/diletto, ho dato un occhiata a come si misurava un tempo il beta dei BJT, l' idea di principio mi era chiara, ma poi a metterla in pratica ce ne passa.
A tal riguardo avrei un paio di domande.
Nei vari circuiti dei kit che ho trovato (quasi tutti di derivazione NE), ho visto che di solito si impone una corrente di base nota di pochi micro ampere e si misura la corrente di collettore.
La prima domanda è questa: sarebbe possibile imporre una corrente di collettore e misurare la corrente di base?
Se si, perché si preferisce la prima strada?
Nell' imporre suddetta corrente di base, ho visto che si possono perorrere varie strade, dai semplici resistori alimentati da tensioni note (con tutti i limiti che questo sistema comporta) agli operazionali con tensione di riferimento piu o meno precise e stabili che vanno direttamente alla base del transistor sotto test oppure lo fanno tramite un BJT collegato a inseguitore di emettitore.
Non sapendo apprezzare le differenze tra le varie scelte circuitali, se non quella a resistori, mi farebbe piacere qualche vostro parere a riguardo.
Qui sotto tre degli esempi a cui mi riferivo:
Generatore di corrente costante per misura hfe.
Moderatori:
carloc,
g.schgor,
BrunoValente,
IsidoroKZ
12 messaggi
• Pagina 1 di 2 • 1, 2
0
voti
E per ultimo:
Scusate, lo so che gli schemi andrebbero inseriti in fidocad, ma se dovevo ridisegnarli tutti non la finivo piu.
Se entreremo nel merito di qualche schema, sarò ben lieto di farlo.
Scusate, lo so che gli schemi andrebbero inseriti in fidocad, ma se dovevo ridisegnarli tutti non la finivo piu.
Se entreremo nel merito di qualche schema, sarò ben lieto di farlo.
0
voti
E' possibile, purchè il transistor rimanga in zona lineare ( non in saturazione).ho visto che di solito si impone una corrente di base nota di pochi micro ampere e si misura la corrente di collettore.
La prima domanda è questa: sarebbe possibile imporre una corrente di collettore e misurare la corrente di base?
perché è più semplice.Se si, perché si preferisce la prima strada?
Hai mai provato con un transistor con per esempio hfe 100,
una pila da 9 V, iniettando una corrente in base di 10 uA con una R di (9-0,6)/0,01 = 840 k ohm.
Mettendo e leggendo una corrente di collettore di 1 mA,
magari attraverso una resistenza di carico minore di
9 / 1 = 9 kohm, mettiamo 1 kohm per limitare la corrente in caso di cortocircuito a 9 mA.
1
voti
lucaking ha scritto:sarebbe possibile imporre una corrente di collettore e misurare la corrente di base?
Se si, perché si preferisce la prima strada?
Si, variando la corrente di base fino a far scorrere la IC desiderata, però poi devi misurare DUE correnti, la IB e la IC. Un generatore di corrente fisso si realizza più facilmente e, una volta tarato, non lo devi più misurare.
Non sapendo apprezzare le differenze tra le varie scelte circuitali, se non quella a resistori, mi farebbe piacere qualche vostro parere a riguardo.
Il valore di hfe non è fisso ed immutabile, varia con la temperatura, con la corrente, per dispersione delle caratteristiche, etc. Inoltre, un circuito che dipenda pesantemente dal guadagno di un transistor è un circuito progettato male.
Premesso questo, a mio avviso, un circuito minimale basta e avanza.
2
voti
lucaking ha scritto:Nei vari circuiti dei kit che ho trovato (quasi tutti di derivazione NE), ho visto che di solito si impone una corrente di base nota di pochi micro ampere e si misura la corrente di collettore.
La prima domanda è questa: sarebbe possibile imporre una corrente di collettore e misurare la corrente di base?
Se si, perché si preferisce la prima strada?
Perché così l'indicazione dello strumento che legge la corrente di collettore è direttamente proporzionale al valore di beta, se invece imponi la corrente di collettore succede che l'indicazione dello strumento, che legge la corrente di base, è inversamente proporzionale al valore di beta.
-

BrunoValente
39,6k 7 11 13 - G.Master EY

- Messaggi: 7796
- Iscritto il: 8 mag 2007, 14:48
4
voti
lucaking ha scritto:La prima domanda è questa: sarebbe possibile imporre una corrente di collettore e misurare la corrente di base?
Se si, perché si preferisce la prima strada?
Non si puo` mettere un generatore di corrente sul collettore per imporre una corrente nel collettore.
La corrente di collettore e` comandata dalla tensione base-emettitore (o dalla corrente di base, fa lo stesso).
Per avere una corrente di collettore costante bisogna usare un circuito con retroazione che sente la corrente di collettore e aggiusta quella di base per tenere costante
. Si puo` fare (e si fa in certi circuiti per testare i transistori), poi pero` devi misurare la corrente di base, che e` molto piu` piccola di quella di collettore, e quindi piu` soggetta a errori e rumori di misura, e, come dice
diminuisce e per trovare il beta devi fare una divisione.Per usare proficuamente un simulatore, bisogna sapere molta più elettronica di lui
Plug it in - it works better!
Il 555 sta all'elettronica come Arduino all'informatica! (entrambi loro malgrado)
Se volete risposte rispondete a tutte le mie domande
Plug it in - it works better!
Il 555 sta all'elettronica come Arduino all'informatica! (entrambi loro malgrado)
Se volete risposte rispondete a tutte le mie domande
0
voti
Ok, recepito il concetto, grazie per le risposte.
A questo punto la domanda diventa:
quale configurazione del generatore di corrente scegliereste per correnti piccole (pensavo 1, 10 , 100 micro ampere)?
Transistor, op-amp, op-amp che pilota transistor, varie ed eventuali....?
A questo punto la domanda diventa:
quale configurazione del generatore di corrente scegliereste per correnti piccole (pensavo 1, 10 , 100 micro ampere)?
Transistor, op-amp, op-amp che pilota transistor, varie ed eventuali....?
0
voti
Visto che una misura molto precisa di beta non ha molto senso ti consiglio di non complicarti la vita e di trascurare la caduta di 0.6V tra B ed E, magari potresti utilizzare una tensione di riferimento non molto bassa per minimizzare l'errore, ad esempio con 12V introdurresti un errore del 5% che credo sia tollerabile.
-

BrunoValente
39,6k 7 11 13 - G.Master EY

- Messaggi: 7796
- Iscritto il: 8 mag 2007, 14:48
1
voti
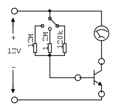
in linea di principio un circuito di questo tipo funzionerebbe
Invertendo il verso della tensione di riferimento e dello strumento funzionerebbe anche con transistor PNP ma il rovescio della medaglia è che nella sua semplicità è affetto da inconvenienti: la corrente di collettore non è limitata e potrebbe superare il valore massimo sopportabile dal transistor, la misura viene eseguita con un unico valore di VCE, se il transistor venisse collegato con i piedini invertiti si romperebbe...
Se volessi eliminare questi inconvenienti il circuito si complicherebbe non poco.
Invertendo il verso della tensione di riferimento e dello strumento funzionerebbe anche con transistor PNP ma il rovescio della medaglia è che nella sua semplicità è affetto da inconvenienti: la corrente di collettore non è limitata e potrebbe superare il valore massimo sopportabile dal transistor, la misura viene eseguita con un unico valore di VCE, se il transistor venisse collegato con i piedini invertiti si romperebbe...
Se volessi eliminare questi inconvenienti il circuito si complicherebbe non poco.
-

BrunoValente
39,6k 7 11 13 - G.Master EY

- Messaggi: 7796
- Iscritto il: 8 mag 2007, 14:48
1
voti
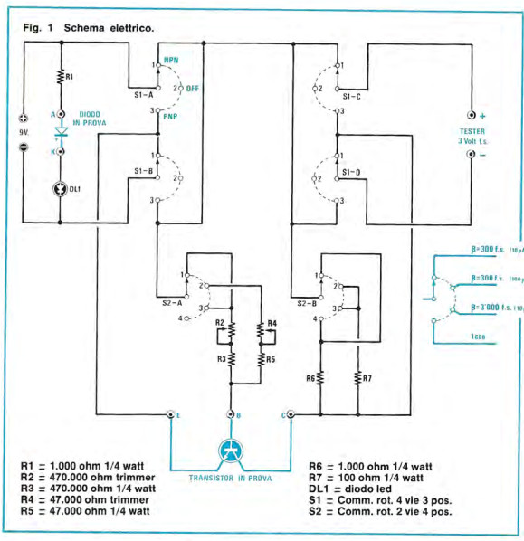
Per gioco, ho sviluppato un circuito più protetto.
12 messaggi
• Pagina 1 di 2 • 1, 2
Chi c’è in linea
Visitano il forum: Nessuno e 105 ospiti

Elettrotecnica e non solo (admin)
Un gatto tra gli elettroni (IsidoroKZ)
Esperienza e simulazioni (g.schgor)
Moleskine di un idraulico (RenzoDF)
Il Blog di ElectroYou (webmaster)
Idee microcontrollate (TardoFreak)
PICcoli grandi PICMicro (Paolino)
Il blog elettrico di carloc (carloc)
DirtEYblooog (dirtydeeds)
Di tutto... un po' (jordan20)
AK47 (lillo)
Esperienze elettroniche (marco438)
Telecomunicazioni musicali (clavicordo)
Automazione ed Elettronica (gustavo)
Direttive per la sicurezza (ErnestoCappelletti)
EYnfo dall'Alaska (mir)
Apriamo il quadro! (attilio)
H7-25 (asdf)
Passione Elettrica (massimob)
Elettroni a spasso (guidob)
Bloguerra (guerra)







