ampli audio di potenza a ponte e corrente costante
Moderatore:
IsidoroKZ
0
voti
cambierebbe qualcosa se invece di 2 feedback indipendenti , questo provenisse da un solo opamp e da un solo nodo che comanda entrambi i rami ?
1
voti
Non funzionerebbe lo stesso perche' due circuiti identici non esistono e le due correnti sarebbero sempre differenti.
Se un generatore genera 1A e l'altro assorbe 1.1A, non ci sono percorsi per avere lo 0.1A che manca. In questo caso uno dei due generatori, quello piu` debole, satura.
Anche quando si fa un normale ponte con pilotaggio in tensione e si mette la protezione di corrente bisogna fare attenzione che non capitino cose come quella indicata prima.
Se un generatore genera 1A e l'altro assorbe 1.1A, non ci sono percorsi per avere lo 0.1A che manca. In questo caso uno dei due generatori, quello piu` debole, satura.
Anche quando si fa un normale ponte con pilotaggio in tensione e si mette la protezione di corrente bisogna fare attenzione che non capitino cose come quella indicata prima.
Per usare proficuamente un simulatore, bisogna sapere molta più elettronica di lui
Plug it in - it works better!
Il 555 sta all'elettronica come Arduino all'informatica! (entrambi loro malgrado)
Se volete risposte rispondete a tutte le mie domande
Plug it in - it works better!
Il 555 sta all'elettronica come Arduino all'informatica! (entrambi loro malgrado)
Se volete risposte rispondete a tutte le mie domande
0
voti
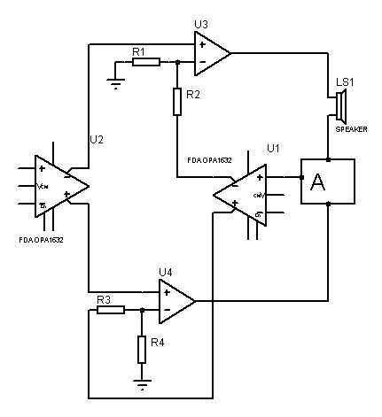
siccome se non lo faccio mi resta il dubbio di non essermi spiegato bene , posto uno schema anche se incompleto.la scatola contrassegnata con A serve per fornire una tensione proporzionale alla corrente che scorre nell altoparlante , puo essere un sensore di corrente o qualcos altro .
da quello che dite quindi le 2 uscite di U1 devono essere perfettamente identiche .
da quello che dite quindi le 2 uscite di U1 devono essere perfettamente identiche .
- Allegati
-
- amplificatore a ponte con 2 FDA.jpg (26.83 KiB) Osservato 10775 volte
1
voti
A prima vista direi che possa funzionare: sembra un generatore di tensione differenziale simmetrica con una retroazione che impone la corrente. Dovrei fare un po' di conti e vedere i dettagli della tensione di modo comune.
Vediamo se nei prossimi giorni mi viene l'ispirazione.
Mi sembrava di averlo gia` detto: metti il sorgente fidocaj fra i tag "fidocad", non l'immagine, che non e` piu` modificabile.
Vediamo se nei prossimi giorni mi viene l'ispirazione.
Mi sembrava di averlo gia` detto: metti il sorgente fidocaj fra i tag "fidocad", non l'immagine, che non e` piu` modificabile.
Per usare proficuamente un simulatore, bisogna sapere molta più elettronica di lui
Plug it in - it works better!
Il 555 sta all'elettronica come Arduino all'informatica! (entrambi loro malgrado)
Se volete risposte rispondete a tutte le mie domande
Plug it in - it works better!
Il 555 sta all'elettronica come Arduino all'informatica! (entrambi loro malgrado)
Se volete risposte rispondete a tutte le mie domande
0
voti
Mi sembra che la retroazione degli anelli sia positiva.
Qui nel forum per fare gli schemi elettrici bisogna usare FidoCadJ, così chiunque può riutilizzarli. Trovi tutte le info qui.
arivel ha scritto:ho usato proteus , non fidocadj
Qui nel forum per fare gli schemi elettrici bisogna usare FidoCadJ, così chiunque può riutilizzarli. Trovi tutte le info qui.
0
voti
non riesco a postare lo schema con fidocadj perche mi dice " l'estensione fcd non è permessa "
0
voti
arivel ha scritto:non riesco a postare lo schema con fidocadj perche mi dice " l'estensione fcd non è permessa "
dopo avere letto qua
copi il contenuto disegnato in fidocadj, che sarà in formato testo, come mostrato nel link, crei lo spazio nella pagina del forum dove ci scrivi premendo il tasto "fcd", ed al suo interno incolli il testo prodotto da fidocadj.
saluti.
-

lelerelele
4.899 3 7 9 - Master

- Messaggi: 5505
- Iscritto il: 8 giu 2011, 8:57
- Località: Reggio Emilia
0
voti
0
voti
arivel ha scritto:
Bravo, vedi che ci sei riuscito!
così è possibile anche correggere con facilità.
E' uno schizzo, approssimativo, non metti un altoparlante su un ingresso di un op.
saluti.
-

lelerelele
4.899 3 7 9 - Master

- Messaggi: 5505
- Iscritto il: 8 giu 2011, 8:57
- Località: Reggio Emilia
Torna a Elettronica e spettacolo
Chi c’è in linea
Visitano il forum: Nessuno e 11 ospiti

Elettrotecnica e non solo (admin)
Un gatto tra gli elettroni (IsidoroKZ)
Esperienza e simulazioni (g.schgor)
Moleskine di un idraulico (RenzoDF)
Il Blog di ElectroYou (webmaster)
Idee microcontrollate (TardoFreak)
PICcoli grandi PICMicro (Paolino)
Il blog elettrico di carloc (carloc)
DirtEYblooog (dirtydeeds)
Di tutto... un po' (jordan20)
AK47 (lillo)
Esperienze elettroniche (marco438)
Telecomunicazioni musicali (clavicordo)
Automazione ed Elettronica (gustavo)
Direttive per la sicurezza (ErnestoCappelletti)
EYnfo dall'Alaska (mir)
Apriamo il quadro! (attilio)
H7-25 (asdf)
Passione Elettrica (massimob)
Elettroni a spasso (guidob)
Bloguerra (guerra)




