Cos'è ElectroYou | Login Iscriviti

ElectroYou - la comunità dei professionisti del mondo elettrico

Analisi semplice trasmettitore AM 433 MHz

Elettronica lineare e digitale: didattica ed applicazioni

Moderatori: Foto Utentecarloc, Foto Utenteg.schgor, Foto UtenteBrunoValente, Foto UtenteIsidoroKZ

1
voti

[1] Analisi semplice trasmettitore AM 433 MHz

Messaggioda Foto Utentelucaking » 6 nov 2023, 15:52

Ciao a tutti,
mi è capitato di tornare a dover utilizzare i miei popolarissimi modulini RF 433 MHz cinesi, siccome sono riuscito a fare quello che mi serviva abbastanza velocemente, ho pensato bene di dare un occhiata al circuito e guarda caso, sono cominciati i dubbi e le domande.
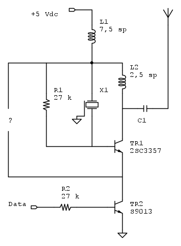
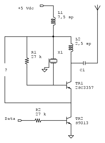
Sta volta l' imputato è il modulo trasmettitore marchiato FS1000A, e siccome in rete non ho trovato lo schema elettrico, l' ho ricavato io, quindi concedetemi eventuali errori, anche se mi sembra plausibile e soprattutto molto simile ad altri presenti in rete.
Ecccolo qui:


X1 non sapevo come disegnarlo, in realtà è un R433A, che da datasheet viene definito un risuonatore.

Per quel che ho capito, la parte alta dello schema è l' oscillatore, e TR2 funziona da "interruttore" accendendo e spegnedo l' oscillatore e quindi la portante.
Questo modulo io l' ho usato solo per trasmettere dei segnali modulati in ASK, quindi accendendo e spegnedo la portante senza una vera e propria modulazione.

La prima domanda riguarda appunto l' oscillatore, come sempre non sono in grado di passare dalla teoria alla pratica e quindi riconoscerne la tipologia, può essere un Colpitts che sfrutta come partitore capacitivo i "condesatori" interni (o capacità parassite, non l' ho ben capito) del risuonatore?

La seconda riguarda il componente marchiato con il punto interrogativo, sulla mia PCB non è presente, ma ci sono le pad per saldarcelo, su schemi simili trovati in rete ho visto usare un condensatore, che funzione ha?
Boostrap, retroazione... :?: :oops:

Per ora con le domande mi fermo qui, potrei aver gia detto abbastanza boiate...
Avatar utente
Foto Utentelucaking
1.651 4 5 8
Expert
Expert
 
Messaggi: 1445
Iscritto il: 29 mag 2015, 14:28

0
voti

[2] Re: Analisi semplice trasmettitore AM 433 MHz

Messaggioda Foto Utentelucaking » 6 nov 2023, 15:55

fs1000a-433Mhz-front-600x600.jpg

fs1000a-433Mhz-rear-600x600.jpg

Qui una foto di un PCB col condensatore in questione montato, è quello a fianco del transistor piu grande.
Avatar utente
Foto Utentelucaking
1.651 4 5 8
Expert
Expert
 
Messaggi: 1445
Iscritto il: 29 mag 2015, 14:28

0
voti

[3] Re: Analisi semplice trasmettitore AM 433 MHz

Messaggioda Foto UtenteTITAN » 6 nov 2023, 17:08

Sul collettore di tr2 c'è un bellissimo esempio di saldatura fredda.
Avatar utente
Foto UtenteTITAN
1.041 2 4 5
Sostenitore
Sostenitore
 
Messaggi: 1463
Iscritto il: 31 dic 2012, 20:22

0
voti

[4] Re: Analisi semplice trasmettitore AM 433 MHz

Messaggioda Foto Utentelucaking » 6 nov 2023, 22:05

E beh, considerato che si trova trasmettitore e ricevitore spediti a casa per circa 4€, immagino che i processi produttivi e il controllo qualità non saranno proprio allo stato dell' arte.
Comunque per quella che è la mia piccola esperieza, il loro lavoro lo fanno.
Avatar utente
Foto Utentelucaking
1.651 4 5 8
Expert
Expert
 
Messaggi: 1445
Iscritto il: 29 mag 2015, 14:28

0
voti

[5] Re: Analisi semplice trasmettitore AM 433 MHz

Messaggioda Foto UtenteEcoTan » 7 nov 2023, 2:03

Anch'io avrei una domanda da fare: che componente è X1 ?
Di solito X sta per Xtal cioè cristallo, ma è questo il caso?

P.S. Naturalmente ho già provveduto a googlare un po', ma visto che siamo in tema mi piacerebbe avere qualche dritta su vantaggi ed eventuali svantaggi di questa tecnica meravigliosa.
Avatar utente
Foto UtenteEcoTan
7.720 4 12 13
Expert EY
Expert EY
 
Messaggi: 5422
Iscritto il: 29 gen 2014, 8:54

0
voti

[6] Re: Analisi semplice trasmettitore AM 433 MHz

Messaggioda Foto UtenteMarcoD » 7 nov 2023, 9:14

Di solito X sta per Xtal cioè cristallo, ma è questo il caso?
So solo che è un SAW Surface Acustic Wave risuonatore.
Credo che i quarzi funzionino male, per oscillare a 433 MHz (funzionerebbero su una armonica della oscillazione base, di solito sui 10 MHz).Servirebbero circuiti moltiplicatori di frequenza, non costosi, ma se si possono eliminare meglio.
Il SAW è però rumoroso e poco stabile in frequenza, va bene nella applicazione in cui il ricevitore è a larga banda e demodula in AM.
Avatar utente
Foto UtenteMarcoD
12,2k 5 9 13
Master EY
Master EY
 
Messaggi: 6696
Iscritto il: 9 lug 2015, 16:58
Località: Torino

0
voti

[7] Re: Analisi semplice trasmettitore AM 433 MHz

Messaggioda Foto UtenteEcoTan » 7 nov 2023, 9:38

Perfetto, grazie
Avatar utente
Foto UtenteEcoTan
7.720 4 12 13
Expert EY
Expert EY
 
Messaggi: 5422
Iscritto il: 29 gen 2014, 8:54

0
voti

[8] Re: Analisi semplice trasmettitore AM 433 MHz

Messaggioda Foto Utentelucaking » 7 nov 2023, 23:29

MarcoD ha scritto:
Di solito X sta per Xtal cioè cristallo, ma è questo il caso?
So solo che è un SAW Surface Acustic Wave risuonatore.

Esatto, scusate la licenza.
lucaking ha scritto:X1 non sapevo come disegnarlo, in realtà è un R433A, che da datasheet viene definito un risuonatore.

Qui sotto c' è il datasheet che trovato in rete:
R433A-433Mhz-resonator.pdf
(153.43 KiB) Scaricato 583 volte

e nel frattempo ho trovato in kicad un simbolo denominato resonator (Y) tipo questo:

La mia domanda sulla presunta tipologia di oscillatore Colpitts è nata da li.
In effetti anche negli schemi dei "Typical application circuits" compaiono queste capacità C1 e C2, però pensavo che nella suddetta tipologia di oscillatori, una parte del segnale derivato dal partitore capacitivo, dovesse tornare in base al transistor, e qui non mi sembra cosi.
Insomma, la solita valle di lacrime.... #-o
Avatar utente
Foto Utentelucaking
1.651 4 5 8
Expert
Expert
 
Messaggi: 1445
Iscritto il: 29 mag 2015, 14:28

0
voti

[9] Re: Analisi semplice trasmettitore AM 433 MHz

Messaggioda Foto Utentegvee » 12 nov 2023, 2:17

lucaking ha scritto:può essere un Colpitts ... ?

Io dico un Pierce.

lucaking ha scritto:queste capacità C1 e C2

C1 e C2 servono a far oscillare il quarzo alla frequenza nominale.

Ci sono molte AN in rete, prova a dare una occhiata a queste:
https://ww1.microchip.com/downloads/en/ ... 00826a.pdf
https://www.silabs.com/documents/public ... ations.pdf

O_/
Avatar utente
Foto Utentegvee
1.475 5 7
Sostenitore
Sostenitore
 
Messaggi: 526
Iscritto il: 11 feb 2018, 20:34


Torna a Elettronica generale

Chi c’è in linea

Visitano il forum: Nessuno e 175 ospiti