wimatech ha scritto:...
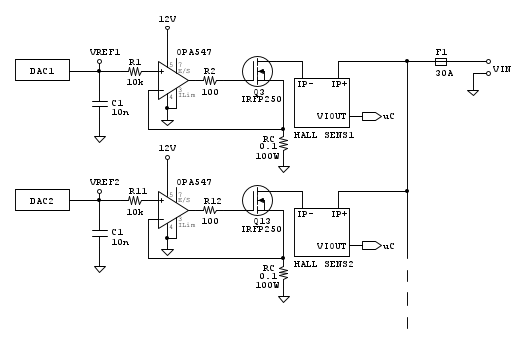
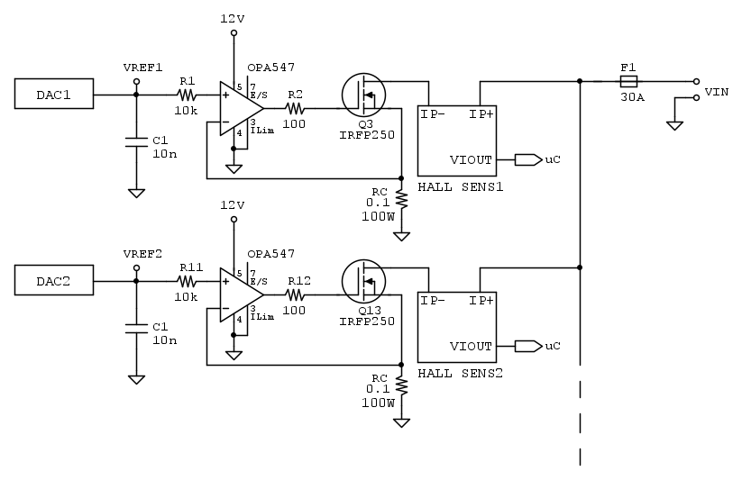
con qualcosa tipo un AD620:
...
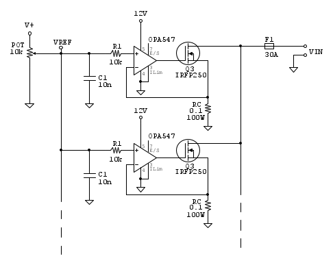
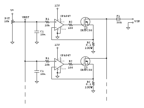
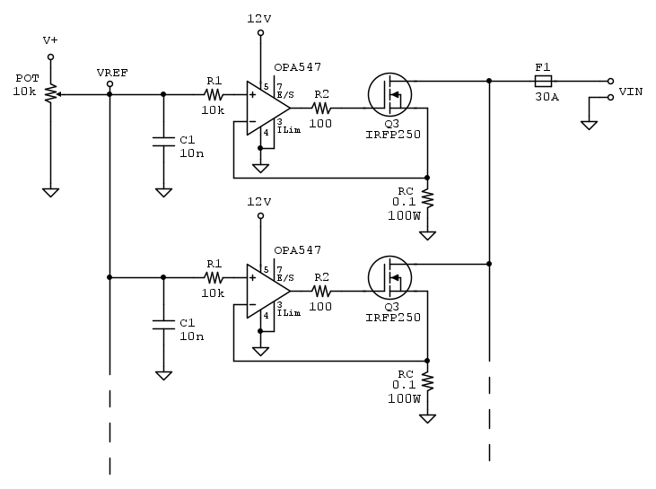
Pensavo (si, lo so, e' pericoloso pensare
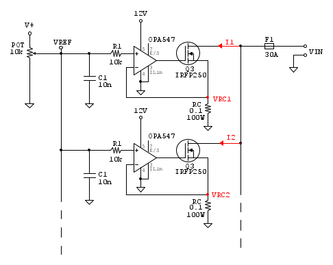
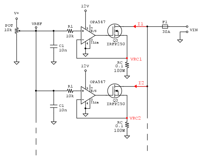
Se serve bidirezionale ha una risoluzione di 40mV per A, se si usa il monodirezionale la risoluzione passa ad 80mV per A, non tantissima, ma almeno non c'e' da giocare con le frazioni di millivolt che si avrebbero con un pezzo di filo, con tutte le difficolta' di doverle amplificare litigando con rumore e disturbi vari, ed inoltre la linea di misura sarebbe galvanicamente isolata dal circuito di misura, avendo all'interno un sensore hall

Elettrotecnica e non solo (admin)
Un gatto tra gli elettroni (IsidoroKZ)
Esperienza e simulazioni (g.schgor)
Moleskine di un idraulico (RenzoDF)
Il Blog di ElectroYou (webmaster)
Idee microcontrollate (TardoFreak)
PICcoli grandi PICMicro (Paolino)
Il blog elettrico di carloc (carloc)
DirtEYblooog (dirtydeeds)
Di tutto... un po' (jordan20)
AK47 (lillo)
Esperienze elettroniche (marco438)
Telecomunicazioni musicali (clavicordo)
Automazione ed Elettronica (gustavo)
Direttive per la sicurezza (ErnestoCappelletti)
EYnfo dall'Alaska (mir)
Apriamo il quadro! (attilio)
H7-25 (asdf)
Passione Elettrica (massimob)
Elettroni a spasso (guidob)
Bloguerra (guerra)












pigreco]=π
