Mike ha scritto:Una parte metallica non è una massa e la definizione di massa non dipende dall'accessibilità.
sei ancora di questa idea ? leggi bene l'articolo 23.2 e commentalo secondo la tua interpretazione
Moderatori:
sebago,
MASSIMO-G,
lillo,
Mike
Mike ha scritto:Una parte metallica non è una massa e la definizione di massa non dipende dall'accessibilità.
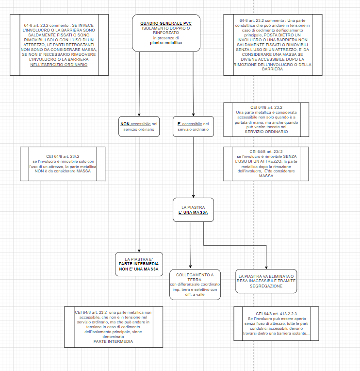
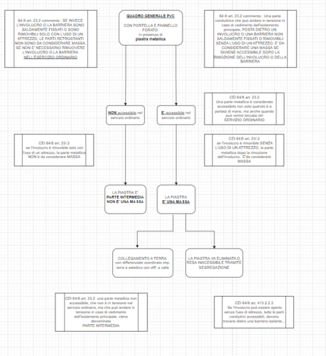
mariako95 ha scritto: un diagramma di flusso che può rappresentare le soluzioni adottabili nei confronti dei contatti indiretti sui quadri BT
Goofy ha scritto:L'apertura con attrezzo o chiave sono equivalenti.
Goofy ha scritto:Un diagramma c'è su TuttoNormel n. 7/2019 pag.18.
Goofy ha scritto:Sostanzialmente non basta il collegamento a terra della piastra ma serve ovviamente il coordinamento con la protezione, differenziale in TT.
Formalmente, se la piastra è una massa e viene collegata a terra, il quadro non deve riportare l'indicazione di doppio isolamento.
mariako95 ha scritto:sei ancora di questa idea ? leggi bene l'articolo 23.2 e commentalo secondo la tua interpretazione


Torna a Impianti, sicurezza e quadristica
Visitano il forum: Nessuno e 197 ospiti