Cos'è ElectroYou | Login Iscriviti

ElectroYou - la comunità dei professionisti del mondo elettrico

Linguaggio ladder per microcontrollori PIC

Raccolta di codici sorgenti

Moderatore: Foto UtentePaolino

0
voti

[11] Re: Linguaggio ladder per microcontrollori PIC

Messaggioda Foto UtenteThEnGi » 24 gen 2024, 9:01

rea ha scritto:Ma è compatibile ad esempio col 16F877A?


Io rischierei un SI ad occhi chiusi :mrgreen: ma nel dubbio leggi: Link articolo microchip

Ma il clone che hai comprato ha mai funzionato ?
Viene riconosciuto dal sistema in qualche modo ? Intendo proprio da winzoz non dal tool
Hai eseguito la procedura consigliata sul forum microchip ?


O_/
Avatar utente
Foto UtenteThEnGi
2.230 3 6 9
Expert EY
Expert EY
 
Messaggi: 2228
Iscritto il: 6 ott 2022, 18:43

0
voti

[12] Re: Linguaggio ladder per microcontrollori PIC

Messaggioda Foto Utenterea » 25 gen 2024, 22:57

ThEnGi ha scritto:
rea ha scritto:Ma è compatibile ad esempio col 16F877A?


Io rischierei un SI ad occhi chiusi :mrgreen: ma nel dubbio leggi: Link articolo microchip

Ma il clone che hai comprato ha mai funzionato ?
Viene riconosciuto dal sistema in qualche modo ? Intendo proprio da winzoz non dal tool
Hai eseguito la procedura consigliata sul forum microchip ?


O_/

E' la prima volta che lo collego...
Se intendi tenere premuto il pulsante mentre lo si collega si.
Ho trovato qualcosa di interessante in questo video:
https://www.youtube.com/watch?v=Lo0OJHOiL84
Solo che è in spagnolo (no sottotitoli) e l' immagine è un po' confusa.
Comunque cliccando col tasto destro sull' icona del programma Pickit3, entro nelle proprietà, poi in alto clicco su compatibilità e spunto la prima casella in alto; se apro il menù a tendina subito sotto vedo che va da Windows 95 a Windows 8...
Avatar utente
Foto Utenterea
690 1 2 7
New entry
New entry
 
Messaggi: 52
Iscritto il: 26 ago 2007, 12:41

0
voti

[13] Re: Linguaggio ladder per microcontrollori PIC

Messaggioda Foto UtenteWALTERmwp » 26 gen 2024, 2:45

rea ha scritto:Ho fatto una ricerca e mi sa che si tratta di un discorso di compatibilità fra pickit3 e Windows10 (...)
no, non dovrebbero esserci problemi nell'uso del pickit3 con un PC dove lo OS è Windows10, ma non si sa ancora se il tuo programmatore funziona.
Proviamo a dare per scontato che sia a posto e procediamo nella eliminazione di un po' di variabili.
Così, se fosse possibile, lascerei perdere(almeno per ora) lo slot di programmazione e recupererei una protoboard; su questa si può predisporre il circuito per la programmazione e la verifica del funzionamento di un programma.
Ovviamente occorre qualche componente ma è davvero poca roba.
Suggerisco poi di disinstallare MPLAB IDE e di installare MPLAB X IDE, oltre al compilatore XC8(per i microcontrollori a 8 bits) e le MLA(tanto che ci sei).

Saluti

p.s.
al momento metterei da parte anche la utility "PICkit 3 Programmer".
W - U.H.F.
Avatar utente
Foto UtenteWALTERmwp
30,2k 4 8 13
G.Master EY
G.Master EY
 
Messaggi: 8986
Iscritto il: 17 lug 2010, 18:42
Località: le 4 del mattino

0
voti

[14] Re: Linguaggio ladder per microcontrollori PIC

Messaggioda Foto Utenterea » 27 gen 2024, 0:12

WALTERmwp ha scritto:
rea ha scritto:Ho fatto una ricerca e mi sa che si tratta di un discorso di compatibilità fra pickit3 e Windows10 (...)
no, non dovrebbero esserci problemi nell'uso del pickit3 con un PC dove lo OS è Windows10, ma non si sa ancora se il tuo programmatore funziona.
Proviamo a dare per scontato che sia a posto e procediamo nella eliminazione di un po' di variabili.
Così, se fosse possibile, lascerei perdere(almeno per ora) lo slot di programmazione e recupererei una protoboard; su questa si può predisporre il circuito per la programmazione e la verifica del funzionamento di un programma.
Ovviamente occorre qualche componente ma è davvero poca roba.
Suggerisco poi di disinstallare MPLAB IDE e di installare MPLAB X IDE, oltre al compilatore XC8(per i microcontrollori a 8 bits) e le MLA(tanto che ci sei).

Saluti

p.s.
al momento metterei da parte anche la utility "PICkit 3 Programmer".

Per protoboard intendi qualcosa di simile a questo
https://www.robot-italy.com/it/picmicro-18pin-20mhz-development-board.html
oppure questo
https://www.amazon.it/apprendimento-programmazione-PIC16F877A-microcontrollori-interfaccia/dp/B096NLX67P
Ma poi come faccio a caricare nel PIC il codice (in formato.hex) scritto con ld micro?
Avatar utente
Foto Utenterea
690 1 2 7
New entry
New entry
 
Messaggi: 52
Iscritto il: 26 ago 2007, 12:41

0
voti

[15] Re: Linguaggio ladder per microcontrollori PIC

Messaggioda Foto UtenteWALTERmwp » 27 gen 2024, 0:58

rea ha scritto:Per protoboard intendi qualcosa di simile a questo (...)
no, hai ragione a chiedere, ho confuso il termine.
Devi disporre di una breadboard, tipo questa:

breadboard.jpg
breadboard.jpg (41.18 KiB) Osservato 4152 volte
l'avrai vista qualche volta, ve ne sono di diverse dimensioni.

rea ha scritto:(...) Ma poi come faccio a caricare nel PIC il codice (in formato.hex) scritto con ld micro?

Sulla breadboard si posiziona il microcontrollore(micro) insieme ad alcuni componenti necessari per poterlo programmare.
Per stabilire il corretto funzionamento del programmatore PICkit 3, inizialmente, si dovrebbe almeno "caricare" sul micro un programma semplice semplice(realizzato in ambiente MPLAB X); questo a prescindere dal fatto che l'ambiente(MPLAB X) abbia confermato l'esito positivo dell'operazione di programmazione.
Quanto sopra indipendentemente dall'eventuale uso di LDmicro.
Sei nella condizione di farlo?
Invece, come avevo scritto, il software LDmicro non l'ho mai usato(e non ho letto la sua documentazione, bisognerebbe vedere cosa riporta in merito) quindi non so se l'output(il file .hex) che produce considera quanto viene elaborato dal compilatore XC8, o come eventualmente va gestito.

Saluti

p.s.
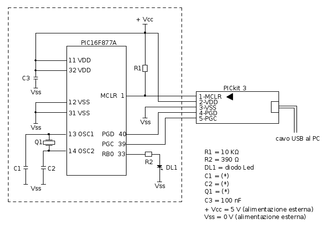
Questo è lo schema dei collegamenti che devi riprodurre sulla breadboard

tutto quello all'interno della linea tratteggiata sono componenti e collegamenti da riportare sulla breadboard; nota (*) che i valori di C1 e C2 dipendono dal valore del quarzo Q1 che decidi di usare.
Nel programma di prova/verifica(dell'esito della programmazione), per avere un riscontro, si può far lampeggiare il led DL1 configurando la porta RB0 come uscita.
E' bene precisarlo: con questo collegamento il PICkit 3 non deve essere configurato(impostazione fatta su MPLAB X) per alimentare il microcontrollore perché l'alimentazione(i 5 Vcc) la fornisci tu come fonte esterna.
W - U.H.F.
Avatar utente
Foto UtenteWALTERmwp
30,2k 4 8 13
G.Master EY
G.Master EY
 
Messaggi: 8986
Iscritto il: 17 lug 2010, 18:42
Località: le 4 del mattino

0
voti

[16] Re: Linguaggio ladder per microcontrollori PIC

Messaggioda Foto Utenterea » 27 gen 2024, 15:56

Si le breadboard le ho usate, per circuiti con timer 555, porte logiche, ma mai con i microcontrollori PIC.
I componenti tipo condensatori, oscillatore (mi sembra 20 megaHz) li ho....Manca solo un integratino per portare l' alimentazione, magari da 9V, a 5V...Ma non è che funziona anche con una pila da 4,5V?
Ma innanzitutto devo capire come entrare in MPLAB X IDE e disabilitare l' alimentazione 5V da PICKIT3.
Il programma dovrebbe essere questo
Allegati
Nuova immagine bitmap (14).jpg
Ultima modifica di Foto UtenteWALTERmwp il 27 gen 2024, 16:50, modificato 1 volta in totale.
Motivazione: Eliminata ridondanza immagine
Avatar utente
Foto Utenterea
690 1 2 7
New entry
New entry
 
Messaggi: 52
Iscritto il: 26 ago 2007, 12:41

0
voti

[17] Re: Linguaggio ladder per microcontrollori PIC

Messaggioda Foto UtenteWALTERmwp » 27 gen 2024, 17:02

rea ha scritto:(...) Ma non è che funziona anche con una pila da 4,5V? (...)
potrebbe, ma sarebbe meglio disporre di un alimentatore stabilizzato(anche piccolino) con una uscita a 5Vcc(ricordarsi che la tensione di alimentazione deve essere compatibile con il microcontrollore per cui va consultato datasheet).

Se quello nell'immagine è lo MPLAB X che hai sul PC sarebbe meglio installare l'ultima versione(forse è la 6.15); hai installato anche il compilatore XC8?

rea ha scritto:(...) Ma innanzitutto devo capire come entrare in MPLAB X IDE e disabilitare l' alimentazione 5V da PICKIT3 (...)
L'impostazione del PICkit3 la puoi verificare(anche) nel progetto, quindi suggerirei di predisporne uno procedendo come di seguito(per quel che ricordo ...).
1 - Connetti il PICkit3 al PC, poi avvia MPLAB X.
2 - Apri un nuovo progetto(File->New Project), lasciando impostato "Standalone Project".
3 - Per selezionare il Device, cioè il micro, come "Family" scegli "Mid-Range 8-bit MCUs", poi cerchi il tuo micro.
4 - Seleziona il Tool da utilizzare, nell'elenco dovresti vedere il PICkit3.
5 - Seleziona il compilatore C (se lo hai installato dovresti vedere lo XC8).
6 - Dai un nome al tuo progetto e assicurati che sia "settata" la flag "Set as main project".
(come Encoding lascia impostato ISO-8859-1); ora il progetto lo hai impostato ma ti servono almeno due files ai quali in seguito dare un contenuto.
7 - Nella parte di sinistra, sotto al nome del progetto, dovrebbero essere visibili delle cartelline tra le quali "Header Files" e "Source Files": sono quelle che al momento ti interessano; seleziona "Source Files" con il tasto destro del mouse, scegli "New" e dai il nome "main.c", e salvalo(in alto a sinistra dovrebbe esserci l'iconcina del dischetto); seleziona "Header Files" con il tasto destro del mouse, scegli "New" e dai il nome "config.h", e salvalo.
Nei files al momento non c'è quasi nulla ma intanto salva anche il progetto, poi ci metteremo dentro il minimo sindacale.
8 - Riposizionati a sinistra dell'interfaccia sul nome del progetto e premi il tasto destro del mouse: ti si apre una lunga tendina dove l'ultima voce dovrebbe essere "Properties", ed è quella da selezionare.
9 - Nella nuova finestra che dovrebbe apparirti(contiene le proprietà del progetto ...), alla sinistra, dovresti vedere la voce PICkit3: la selezioni col tasto sinistro del mouse.
10 - Nella parte superiore dovrebbe essere possibile selezionare, come "Option categories", "Power".
11 - In corrispondenza della riga "Power target circuit from PICkit3" non deve essere presente la flag!
(se c'è la togli)
quindi seleziona "Apply" e poi "OK".

Se sei arrivato sin qui, il passo successivo è dare contenuto ai due files prima aggiunti.
Facci sapere.

Saluti
W - U.H.F.
Avatar utente
Foto UtenteWALTERmwp
30,2k 4 8 13
G.Master EY
G.Master EY
 
Messaggi: 8986
Iscritto il: 17 lug 2010, 18:42
Località: le 4 del mattino

0
voti

[18] Re: Linguaggio ladder per microcontrollori PIC

Messaggioda Foto Utenterea » 27 gen 2024, 22:05

Allegati
Nuova immagine bitmap (14).jpg
Avatar utente
Foto Utenterea
690 1 2 7
New entry
New entry
 
Messaggi: 52
Iscritto il: 26 ago 2007, 12:41

0
voti

[19] Re: Linguaggio ladder per microcontrollori PIC

Messaggioda Foto UtenteWALTERmwp » 28 gen 2024, 1:23

Vedo che nella Dashboard il PICkit3 ti appare come Debug Tool, ed è già una buona cosa; privo però del codice BUR, ma questo probabilmente solo perché non è un originale.
Poco importa se poi funzionerà.
Bene anche per la versione MPLAB X 6.15 ed il compilatore XC8(le MLA le hai installate?).

Invece non va bene quel triangolino sul "progetto-test": si dovrebbe presentare senza quel segno e con la possibilità di visualizzare sotto al nome del progetto le cartelline prima descritte (intanto chiudi la "Start Page" e la "MPLAB X Store", non ci servono).

Al passaggio iniziale "New Project", per le "Categories" andrebbe selezionato "Microchip Embedded" e, a destra, come "Projects", "Standalone Project": è andata così?

Per l'alimentazione penso potrebbe andare bene anche questo (le descrizioni di questi prodotti vanno prese un po' con le pinze ...).
Ma se al momento proprio proprio non hai altro puoi provare anche con la pila da 4,5 V(hai un tester per controllare la tensione?).

Saluti
W - U.H.F.
Avatar utente
Foto UtenteWALTERmwp
30,2k 4 8 13
G.Master EY
G.Master EY
 
Messaggi: 8986
Iscritto il: 17 lug 2010, 18:42
Località: le 4 del mattino

0
voti

[20] Re: Linguaggio ladder per microcontrollori PIC

Messaggioda Foto Utenterea » 28 gen 2024, 1:29

Ora le due voci header files e source files le ho trovate, nella sezione in alto aprendo la cartella "progetto test".
Ho selezionato source files>main.c ho nominato il file e sono arrivato a questa schermata, ma non ho capito come faccio a salvarlo dall' iconcina del dischetto. Domani metto anche un video.
Allegati
Nuova immagine bitmap (14).jpg
Avatar utente
Foto Utenterea
690 1 2 7
New entry
New entry
 
Messaggi: 52
Iscritto il: 26 ago 2007, 12:41

PrecedenteProssimo

Torna a Firmware e programmazione

Chi c’è in linea

Visitano il forum: Nessuno e 14 ospiti