Gestire piccolo galvanometro con TDA1521
Moderatori:
carloc,
g.schgor,
BrunoValente,
IsidoroKZ
32 messaggi
• Pagina 1 di 4 • 1, 2, 3, 4
0
voti
buongiorno, forse mi sto perdendo in un bicchier d'acqua,siccome avrei un segnale che varia da circa 120 a 310 mV che vorrei vedere a pannello,stavo pensando di utilizzare un semplice amplificatore come il tda1521 di un vecchio stereo,solo che se alimento l'integrato a 12v ecco che la tensione a l'out schizza a 5 volt,(che ci sia un input o meno è indifferente) se provo a collegare il microamperometro analogico schizza l'ago a fondo scala
0
voti
Ma cosa intendi per OUT?
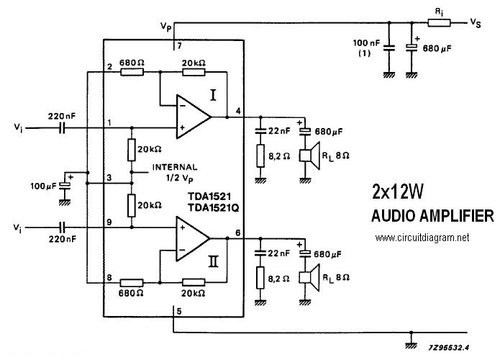
Il galvanometro (o milliamperometro che di si voglia) necessita perlomeno di un diodo raddrizzatore e un condensatore in parallelo per smorzarlo. Generalmente si collega all'uscita dell'altoparlante, non prima perche' altrimenti "vedrebbe" la componente continua in uscita dall'ampli.
Infatti l'ampli e' "single ended" e utilizza i condensatori da 680 uF per disaccoppiare la continua.
Sii piu' chiaro.
Se utilizzi i classici VU-meter, devi metterci in serie anche una resistenza di valore opportuno. i VU-meter sono in genere da 200 uA o anche meno.
Misura la massima tensione rms sugli altoparlanti, fai due conti e scegli la resistenza da mettere in serie.
Se non sai da quanti uA sono i VU-meter, fai una misura a parte con un circuito opportuno.
Max
Il galvanometro (o milliamperometro che di si voglia) necessita perlomeno di un diodo raddrizzatore e un condensatore in parallelo per smorzarlo. Generalmente si collega all'uscita dell'altoparlante, non prima perche' altrimenti "vedrebbe" la componente continua in uscita dall'ampli.
Infatti l'ampli e' "single ended" e utilizza i condensatori da 680 uF per disaccoppiare la continua.
Sii piu' chiaro.
Se utilizzi i classici VU-meter, devi metterci in serie anche una resistenza di valore opportuno. i VU-meter sono in genere da 200 uA o anche meno.
Misura la massima tensione rms sugli altoparlanti, fai due conti e scegli la resistenza da mettere in serie.
Se non sai da quanti uA sono i VU-meter, fai una misura a parte con un circuito opportuno.
Max
Se funziona quasi bene, è tutto sbagliato. A.Savatteri/M.Mazza
0
voti
salve,allora,il microamperometro è da soli 50 uA e l'amplificatore lo vorrei utilizzare come voltage follower mi pare che si dica,cioè ho una tensione variabile di meno di 1 volt,quindi la vorrei usare per pilotare il galvanometro ,nulla a che vedere con l'audio,io mi riferisco ad una tensione continua,dato che mi hanno proposto questo circuito,stavo cercando di capire se il TDA era adattabile,quello indicato sarebbe mi pare l'AD8307 ma non c"el'ho..
- Allegati
-
- follower.png (5.64 KiB) Osservato 4461 volte
Ultima modifica di
pino81 il 27 gen 2024, 15:13, modificato 4 volte in totale.
1
voti
Mi sembra un ottimo esempio di sparare alle mosche con un cannone... peraltro usato male!
Per pilotare un galvanometro (con un circuito adatto) basta un operazionale di segnale. Un TL071 basta e avanza.
Per pilotare un galvanometro (con un circuito adatto) basta un operazionale di segnale. Un TL071 basta e avanza.
0
voti
Piercarlo ha scritto:Mi sembra un ottimo esempio di sparare alle mosche con un cannone...
hahaha.. lo so sarà alquanto sovradimensionato,ma c'el'ho veramente in disuso da tanto tempo..
quindi volevo capire come fargli assolvere la funzione
0
voti
Prova un circuito come questo,

Ops... errore... inverti polarità del diodo (o del milliamperometro)
0
voti
si,ma una cosa che continuo a non capire.. ma l'amplificatore deve sempre trovare i 4 o 6 ohm al suo out per funzionare anche come amplificatore dc ? cioè tu marco hai riferito un altoparlante, ma nella mia applicazione, l'audio non ha nulla a che vedere..
inoltre, sono normali i 5 volt in uscita già solo dando alimentazione? perché non si osserva una variazione anche toccando l'input?
inoltre, sono normali i 5 volt in uscita già solo dando alimentazione? perché non si osserva una variazione anche toccando l'input?
0
voti
.. ma l'amplificatore deve sempre trovare i 4 o 6 ohm al suo out per funzionare anche come amplificatore dc ?
No, puoi anche togliere l'altoparlante.
cioè tu marco hai riferito un altoparlante, ma nella mia applicazione, l'audio non ha nulla a che vedere..
Il mio schema funziona solo in corrente alternata (da 20 Hz a 10kHz, non in continua.
inoltre, sono normali i 5 volt in uscita già solo dando alimentazione?
Ti riferisci allo schema con il TDA1521?
Si , è normale perché i 5V sono circa a meta strada fra la tensione di alimentazione +12 V e la massa (0 V) .
perché non si osserva una variazione anche toccando l'input?
Vuoi dire un forte ronzio toccando con un dito l'ingresso dell'amplificatore? Non saprei, forse il guadagno è basso, e forse pure bassa è la resistenza di ingresso dell'amplificatore.
Non ho capito cosa vuoi fare: misurare la variazione della tensione continua in uscita, oppure l'ampiezza della tensione variabile (alternata) ?
Dato che non ho capito esattamente cosa vuoi fare, ti propongo un altro circuito che funziona in modo diverso.

0
voti
guarda.. so che sei attivo nella sezione telecomunicazioni, in pratica devo realizzare un s-meter avendo localizzato su una radio il rivelatore o agc che dir si voglia dove avviene una fluttuazione del segnale in continua da 120 mV in assenza totale di segnale a 300 mV a segnale molto forte, Ma non posso semplicemente "rubare" la tensione per far funzionare il galvanometro,perche inficierebbe sugli stadi successivi,quindi devo amplificare quel segnale IN CONTINUA per far funzionare l'ago tutto quà,
purtroppo quelle tensioni sono troppo basse per pilotare un semplice transistor
purtroppo quelle tensioni sono troppo basse per pilotare un semplice transistor
0
voti
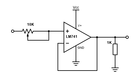
Allora per S-meter prova questo. Se serve, aggiungendo 2 resistori si può fare amplificare un poco l'operazionale.
32 messaggi
• Pagina 1 di 4 • 1, 2, 3, 4
Chi c’è in linea
Visitano il forum: Google [Bot] e 41 ospiti

Elettrotecnica e non solo (admin)
Un gatto tra gli elettroni (IsidoroKZ)
Esperienza e simulazioni (g.schgor)
Moleskine di un idraulico (RenzoDF)
Il Blog di ElectroYou (webmaster)
Idee microcontrollate (TardoFreak)
PICcoli grandi PICMicro (Paolino)
Il blog elettrico di carloc (carloc)
DirtEYblooog (dirtydeeds)
Di tutto... un po' (jordan20)
AK47 (lillo)
Esperienze elettroniche (marco438)
Telecomunicazioni musicali (clavicordo)
Automazione ed Elettronica (gustavo)
Direttive per la sicurezza (ErnestoCappelletti)
EYnfo dall'Alaska (mir)
Apriamo il quadro! (attilio)
H7-25 (asdf)
Passione Elettrica (massimob)
Elettroni a spasso (guidob)
Bloguerra (guerra)








