Ho seguito questo post, anche perché non è facile leggere di chi è interessato ad un circuito da banco per le valvole.
Intanto, visto che deve servire per un banco di prova, userei solo trasformatori e non autotrasformatori o duplicatori di tensione della rete elettrica.
Quindi un trasformatore per la tensione anodica, con raddrizzatore e condensatore elettrolitico eventualmente anche un induttore.
Ed un trasformatore per i filamenti e partirei con i 5V, 6,3V e 12,6V, di potenza adeguata al bisogno che si ha.
Considerando che deve servire per riparazioni o test e quindi siamo nel mestiere od hobbi, questi trasformatori li autocostruirei, tra l'altro se sei in possesso di trasformatori con primario a 230V, dovrebbe risultare facile modificarli, per esempio il trasformatore per l'Alta Tensione, lo farei con prese intermedie, così elimini diversi problemi.
Lo stesso vale per il trasformatore dei filamenti, 6,3 V con presa a 5V, qui adrei almeno ad aver 2A, ed un avvolgimento da 12,6 V con corrente più bassa, ma non meno di 1 A.
Dubbio su doppio trasformatore.
Moderatori:
carloc,
g.schgor,
BrunoValente,
IsidoroKZ
28 messaggi
• Pagina 3 di 3 • 1, 2, 3
0
voti
Alex
https://www.facebook.com/Elettronicaeelettrotecnica
<< vedi di pigliare arditamente in mano, il dizionario che ti suona in bocca,
se non altro è schietto e paesano.
(Giuseppe Giusti) <<
https://www.facebook.com/Elettronicaeelettrotecnica
<< vedi di pigliare arditamente in mano, il dizionario che ti suona in bocca,
se non altro è schietto e paesano.
(Giuseppe Giusti) <<
0
voti
Facendo un po’ di conti e presupponendo di alimentare i filamenti con un altro alimentatore avrei bisogno di :
Anodica per 3 doppi triodi 12ax7: stando larghi 5ma a triodi, diciamo 30ma.
Anodica per una coppia di el84 p singola el34: 120ma stando larghi.
Diciamo che in totale per alimentare la board di prova che ho auto costruito mi servirebbero circa 150ma.
Se l’alimentatore deve essere variabile e la tensione massima 400v dovrà erogare circa 60w
Essendo i 2 trasformatori da 120va non dovrei avere problemi.
Il circuito che avevo pensato è un duplicatore di tensione che dovrebbe avere in uscita circa 460v. La regolazione potrebbe avvenire tramite un mosfet ad alta tensione.
Non so se usare un transistor in uscita per regolare la corrente massima o se usare il buon vecchio fusibile .
Anodica per 3 doppi triodi 12ax7: stando larghi 5ma a triodi, diciamo 30ma.
Anodica per una coppia di el84 p singola el34: 120ma stando larghi.
Diciamo che in totale per alimentare la board di prova che ho auto costruito mi servirebbero circa 150ma.
Se l’alimentatore deve essere variabile e la tensione massima 400v dovrà erogare circa 60w
Essendo i 2 trasformatori da 120va non dovrei avere problemi.
Il circuito che avevo pensato è un duplicatore di tensione che dovrebbe avere in uscita circa 460v. La regolazione potrebbe avvenire tramite un mosfet ad alta tensione.
Non so se usare un transistor in uscita per regolare la corrente massima o se usare il buon vecchio fusibile .
0
voti
Mi sono ricordato di un vecchio thread che forse potrebbe interessarti e che ti consiglio di leggere per intero
https://www.electroyou.it/forum/viewtopic.php?f=1&t=68734&start=40
Nel post 41 trovi la conclusione, uno schema proposto da Bruno Valente
K
https://www.electroyou.it/forum/viewtopic.php?f=1&t=68734&start=40
Nel post 41 trovi la conclusione, uno schema proposto da Bruno Valente
K
-

Kagliostro
6.396 4 5 7 - Master

- Messaggi: 4831
- Iscritto il: 19 set 2012, 11:32
0
voti
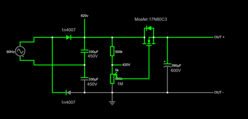
Rieccomi, ho fatto qualche test e ho fatto questo circuito. La tensione in uscita da i 2 condensatori in serie è circa 620v. L’ho mandata direttamente al mosfet abbassando la tensione sul gate di circa 200v. Sull’uscita ho collegato un altro condensatore da 390u.
Allego lo schema e chiedo a voi suggerimenti.
Allego lo schema e chiedo a voi suggerimenti.
0
voti
Qui nel forum si è parlato di circuiti simili, se fai una ricerca dovresti trovare i thread
Riguardo alla tua situazione, non sto a discutere sul regolatore in sé, tra l' altro i circuiti a Stato Solido mi sono piuttosto ostici, ti ricordo solo che con 600V in ingresso ridotti di 200V avrai una grande dissipazione di calore da gestire
K
Riguardo alla tua situazione, non sto a discutere sul regolatore in sé, tra l' altro i circuiti a Stato Solido mi sono piuttosto ostici, ti ricordo solo che con 600V in ingresso ridotti di 200V avrai una grande dissipazione di calore da gestire
K
-

Kagliostro
6.396 4 5 7 - Master

- Messaggi: 4831
- Iscritto il: 19 set 2012, 11:32
0
voti
..., ho fatto qualche test
Prima del circuito? Quali ?
e ho fatto questo circuito.
Il verbo "fare" è generico, assume vari significati:
"l'ho fatta " , "me la sono fatta", " me la sono fatta fare",
"ho fatto un bambino"
Intendi dire che lo hai montato/cablato?
E che lo hai provato?
Lo hai provato con l'uscita a vuoto o sotto carico?
Se sotto carico che valore di corrente erogata?
Allego lo schema e chiedo a voi suggerimenti.
Forse se aggiungi un condensatore fra gate e massa, filtra meglio.
0
voti
Ho cablato la parte prima del mosfet, volevo controllare i valori di tensione dopo il duplicatore. Sto aspettando il mosfet. Preso da 800v 17A. L’ho provato prima a vuoto e poi con una resistenza al caricoda 1w da 560k con una corrente di 0,7ma. I valori sono molto simili alla simulazione di ltspice. Con una resistenza al carico di 2,7k dovrebbe erogare circa 150ma.(60w) Purtroppo una resistenza dalla potenza così alta non la ho al momento.
0
voti
Prova a leggere questo thread e dai un' occhiata agli schemi con riferimento anche a quello senza il regolatore presente nella parte alimentazione dello schema amplificatore a valvole
https://www.electroyou.it/forum/viewtopic.php?f=1&t=65390&hilit=Alimentatore
K
https://www.electroyou.it/forum/viewtopic.php?f=1&t=65390&hilit=Alimentatore
K
-

Kagliostro
6.396 4 5 7 - Master

- Messaggi: 4831
- Iscritto il: 19 set 2012, 11:32
28 messaggi
• Pagina 3 di 3 • 1, 2, 3
Chi c’è in linea
Visitano il forum: Nessuno e 406 ospiti

Elettrotecnica e non solo (admin)
Un gatto tra gli elettroni (IsidoroKZ)
Esperienza e simulazioni (g.schgor)
Moleskine di un idraulico (RenzoDF)
Il Blog di ElectroYou (webmaster)
Idee microcontrollate (TardoFreak)
PICcoli grandi PICMicro (Paolino)
Il blog elettrico di carloc (carloc)
DirtEYblooog (dirtydeeds)
Di tutto... un po' (jordan20)
AK47 (lillo)
Esperienze elettroniche (marco438)
Telecomunicazioni musicali (clavicordo)
Automazione ed Elettronica (gustavo)
Direttive per la sicurezza (ErnestoCappelletti)
EYnfo dall'Alaska (mir)
Apriamo il quadro! (attilio)
H7-25 (asdf)
Passione Elettrica (massimob)
Elettroni a spasso (guidob)
Bloguerra (guerra)


