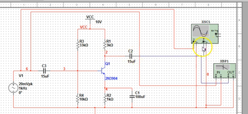
Nella configurazione del transistor ad emettitore comune, vedi esempio in allegato, come puó la tensione di uscita essere negativa, se il circuito è alimentato tra massa 0V e +Vcc 10V? Inoltre a cosa serve il partitore di tensione R3 R4 e perché proprio 33 e 10 kΩ?
Grazie
Transistor a emettitore comune: dubbi
Moderatori:
carloc,
g.schgor,
BrunoValente,
IsidoroKZ
14 messaggi
• Pagina 1 di 2 • 1, 2
4
voti
C2 elimina la componente continua.
R3 ed R4 è la rete di polarizzazione della corrente di base del transitore.
Lascia perdere il simulatore e studia sui libri, se non hai chiaro cosa stai simulando è inutile e dannoso usarlo.
R3 ed R4 è la rete di polarizzazione della corrente di base del transitore.
Lascia perdere il simulatore e studia sui libri, se non hai chiaro cosa stai simulando è inutile e dannoso usarlo.
4
voti
Il condensatore C2 si comporta come una batteria carica al valore di tensione di collettore (circa 5V), con il positivo sul lato sinistro. Quando la tensione di collettore scende al di sotto di 5V(ad esempio va a 3V) la tensione sul lato destro del condensatore scende anche lei e va a 3V-5V (tensione di collettore meno la tensione sul condensatore) e sull'uscita ti trovi valori negativi.
Le due resistenze (partitore di tensione) portano la base del transistore a circa 2.3V, l'emettitore quindi si trova a 1.7V circa e la corrente di emettitore viene fissata a 1.7mA.
Vale il suggerimento di
gvee!.
Le due resistenze (partitore di tensione) portano la base del transistore a circa 2.3V, l'emettitore quindi si trova a 1.7V circa e la corrente di emettitore viene fissata a 1.7mA.
Vale il suggerimento di
Per usare proficuamente un simulatore, bisogna sapere molta più elettronica di lui
Plug it in - it works better!
Il 555 sta all'elettronica come Arduino all'informatica! (entrambi loro malgrado)
Se volete risposte rispondete a tutte le mie domande
Plug it in - it works better!
Il 555 sta all'elettronica come Arduino all'informatica! (entrambi loro malgrado)
Se volete risposte rispondete a tutte le mie domande
0
voti
gvee ha scritto:Lascia perdere il simulatore e studia sui libri, se non hai chiaro cosa stai simulando è inutile e dannoso usarlo.
Il simulatore è uno screenshot di un video trovato in rete e volevo usarlo a supporto della mia domanda.
IsidoroKZ ha scritto: al valore di tensione di collettore (circa 5V),gvee!.
Puoi spiegare come ricavi il valore di circa 5V?
IsidoroKZ ha scritto:Le due resistenze (partitore di tensione) portano la base del transistore a circa 2.3V, l'emettitore quindi si trova a 1.7V circa e la corrente di emettitore viene fissata a 1.7mA.gvee!.
Puoi dettagliare come calcoli 2.3V, 1.7V e 1.7mA?
La formula potrebbe essere del tipo:
Vout = Vcc - R1*I1 - 1/(ωC)*Iout
Ma:
1) è corretto usare l'impedenza 1/ωC oppure solo quando il segnale è puramente sinusoidale?
2) come calcolo I1? Vcc /(R1+R2)? Mancherebbe la resistenza interna collettore-emettitore del transistor, quanto può valere?
3) come calcolo Iout? Posso trascurarla se ipotizzo resistenza di uscita molto grande o circuito aperto? In questo caso però la formula diverrebbe solo Vout = Vcc - R1*I1 il cui valore non potrebbe essere negativo essendo una tensione parziale tra +Vcc e massa.
Grazie
-

electrocompa
121 1 3 8 - Sostenitore

- Messaggi: 539
- Iscritto il: 25 feb 2011, 21:28
1
voti
electrocompa ha scritto:Il simulatore è uno screenshot di un video trovato in rete e volevo usarlo a supporto della mia domanda.
Non importa. Tu hai posto la domanda, chi è dall'altra parte del monitor non ha la palla di cristallo. Se vuoi essere aiutato, per norma generale (e questo vale in qualsiasi forum come in ambito professionale), devi mette l'interlocutore nella condizione di capire fin dal principio quale è la situazione, per aiutarti.
Per rispondere alle domande che hai posto a IKZ, da parte mia ti suggerisco di disegnare il circuito con modello a π, non mi intrometto ulteriormente.
0
voti
electrocompa ha scritto:La formula potrebbe essere del tipo:
Vout = Vcc - R1*I1 - 1/(ωC)*Iout
No, stiamo parlando di polarizzazione, punto di lavoro statico, senza segnali e senza condensatori.
Trascurando la corrente di base, la I nella R1 è la stessa della R2. La I nella R2 è data dalla tensione sull'emettitore, che è (circa) 0.65V più bassa della tensione sulla base, a sua volta stabilita dal partitore.
Procedi quindi dal partitore, e arrivi alla I di collettore e alla caduta sulla relativa resistenza.
Ultima modifica di
djnz il 3 mar 2024, 20:57, modificato 1 volta in totale.
Una domanda ben posta è già mezza risposta.
2
voti
Che cosa, sai di elettronica? Cosa hai studiato, come, in che modo?
No, non va bene per una serie di ragioni. L'equazione e` impostata male: C e R1 (chi e` C? Se e` C2 scrivilo) non sono in serie. Mi sembra che confonda segnale e polarizzazione, anche se in qualche caso si possano mettere insieme. L'impedenza del condensatore e` immaginaria, manca l'unita` immaginaria...
Manca l'unita` immaginaria e comunque l'impedenza del condensatore pari a -j/ωC vale solo per segnali sinusoidali, e bisogna usare l'aritmetica dei numeri complessi. Per segnali qualunque forse meglio usare la trasformata di Laplace.
Chi e` I1? R2 e` proprio la resistenza di emettitore? Resistenza interna collettore emettitore mi suona sbagliato: dal collettore si vede un generatore di corrente. Disegna il circuito con fidocadj e indica di che correnti parli.
Chi e` Iout? Quella che passa nel condensatore C2? Se metti un carico di impedenza molto alta puoi trascurarla.
Questa che scrivi e` la tensione sul collettore, quando il carico e` infinito. La tensione di collettore non puo` diventare negativa. Il valore negativo che vedi e` sull'uscita dopo il condensatore, che e` carico a 5V, come avevo scritto qualche messaggio fa.
Sai che come si tratta un partitore di tensione, in particolare quello formato da R3 ed R4? Qual e` la tensione sulla base, trascurando la corrente di base?
Avevo in mente posizioni sbagliate sulle resistenze, e ho scritto il testo di conseguenza. Ora ho corretto. Chiedo scusa
electrocompa ha scritto:La formula potrebbe essere del tipo:
Vout = Vcc - R1*I1 - 1/(ωC)*Iout
No, non va bene per una serie di ragioni. L'equazione e` impostata male: C e R1 (chi e` C? Se e` C2 scrivilo) non sono in serie. Mi sembra che confonda segnale e polarizzazione, anche se in qualche caso si possano mettere insieme. L'impedenza del condensatore e` immaginaria, manca l'unita` immaginaria...
electrocompa ha scritto:1) è corretto usare l'impedenza 1/ωC oppure solo quando il segnale è puramente sinusoidale?
Manca l'unita` immaginaria e comunque l'impedenza del condensatore pari a -j/ωC vale solo per segnali sinusoidali, e bisogna usare l'aritmetica dei numeri complessi. Per segnali qualunque forse meglio usare la trasformata di Laplace.
electrocompa ha scritto:2) come calcolo I1? Vcc /(R1+R2)? Mancherebbe la resistenza interna collettore-emettitore del transistor, quanto può valere?
Chi e` I1? R2 e` proprio la resistenza di emettitore? Resistenza interna collettore emettitore mi suona sbagliato: dal collettore si vede un generatore di corrente. Disegna il circuito con fidocadj e indica di che correnti parli.
electrocompa ha scritto:3) come calcolo Iout?
Chi e` Iout? Quella che passa nel condensatore C2? Se metti un carico di impedenza molto alta puoi trascurarla.
electrocompa ha scritto:In questo caso però la formula diverrebbe solo Vout = Vcc - R1*I1 il cui valore non potrebbe essere negativo essendo una tensione parziale tra +Vcc e massa.
Questa che scrivi e` la tensione sul collettore, quando il carico e` infinito. La tensione di collettore non puo` diventare negativa. Il valore negativo che vedi e` sull'uscita dopo il condensatore, che e` carico a 5V, come avevo scritto qualche messaggio fa.
electrocompa ha scritto:Puoi dettagliare come calcoli 2.3V, 1.7V e 1.7mA?
Sai che come si tratta un partitore di tensione, in particolare quello formato da R3 ed R4? Qual e` la tensione sulla base, trascurando la corrente di base?
Avevo in mente posizioni sbagliate sulle resistenze, e ho scritto il testo di conseguenza. Ora ho corretto. Chiedo scusa
Per usare proficuamente un simulatore, bisogna sapere molta più elettronica di lui
Plug it in - it works better!
Il 555 sta all'elettronica come Arduino all'informatica! (entrambi loro malgrado)
Se volete risposte rispondete a tutte le mie domande
Plug it in - it works better!
Il 555 sta all'elettronica come Arduino all'informatica! (entrambi loro malgrado)
Se volete risposte rispondete a tutte le mie domande
0
voti
Buongiorno,
È evidente che sto facendo un bel po di confusione. Non trovo semplice dopo 22 anni ritornare su questi argomenti, ma comunque non mollo..
Tralasciando schema a Π, che non saprei nemmeno da che parte iniziare, senza andare a farci male con Laplace, vi sottopongo queste formule, per capire se sono corrette:
Partitore tensione base:
Vb=Vcc*R4/(R3+R4)=2,3V
Calcolo Ve:
Ve=Vb-0,65=1,68V
Legge di Ohm su R2:
Ie=Ve/R2=1,67mA
Calcolo tensione collettore:
V2~=Vcc-R1*Ie~=5V
Queste formule portano a dei valori statici e non tengono conto del segnale di ingresso filtrato dal condensatore C3. Come calcolo la variazione di Vb in funzione del segnale di ingresso?
Grazie a tutti delle risposte finora ricevute
È evidente che sto facendo un bel po di confusione. Non trovo semplice dopo 22 anni ritornare su questi argomenti, ma comunque non mollo..
Tralasciando schema a Π, che non saprei nemmeno da che parte iniziare, senza andare a farci male con Laplace, vi sottopongo queste formule, per capire se sono corrette:
Partitore tensione base:
Vb=Vcc*R4/(R3+R4)=2,3V
Calcolo Ve:
Ve=Vb-0,65=1,68V
Legge di Ohm su R2:
Ie=Ve/R2=1,67mA
Calcolo tensione collettore:
V2~=Vcc-R1*Ie~=5V
Queste formule portano a dei valori statici e non tengono conto del segnale di ingresso filtrato dal condensatore C3. Come calcolo la variazione di Vb in funzione del segnale di ingresso?
Grazie a tutti delle risposte finora ricevute
-

electrocompa
121 1 3 8 - Sostenitore

- Messaggi: 539
- Iscritto il: 25 feb 2011, 21:28
0
voti
gvee ha scritto:Lascia perdere il simulatore e studia sui libri, se non hai chiaro cosa stai simulando è inutile e dannoso usarlo.
Qualcuno in firma aveva scritto: Se vuoi usare un simulatore devi saperne più di lui in materia

0
voti
Come calcolo la variazione di Vb in funzione del segnale di ingresso?
Se C3 15 uF è ideale e privo di resistenza serie di perdita,
Se Xc = 1/(6,28x F x C) è trascurabile, allora La variazione di Vb
coincide con V1.
Il problema si sposta in come varia Vc ?
Dipende dal valore di ri e hfe del transistor.
Il circuito con C1 100 uF che cortocircuita a massa l'emettitore, guadagna moltissimo, ma ha una impedenza di ingresso bassa, è molto dipendente dai valori di hfe (beta) del transistor.
Sarebbe meglio inserire un resistore da una decina di ohm in serie all'emettitore, abbassa il guadagno, aumenta la impedenza di ingresso e rende il circuito meno dipendente dai parametri del transistor. I miei sono solo vaghi ricordi, per una spiegazione servirebbe
14 messaggi
• Pagina 1 di 2 • 1, 2
Chi c’è in linea
Visitano il forum: Nessuno e 34 ospiti

Elettrotecnica e non solo (admin)
Un gatto tra gli elettroni (IsidoroKZ)
Esperienza e simulazioni (g.schgor)
Moleskine di un idraulico (RenzoDF)
Il Blog di ElectroYou (webmaster)
Idee microcontrollate (TardoFreak)
PICcoli grandi PICMicro (Paolino)
Il blog elettrico di carloc (carloc)
DirtEYblooog (dirtydeeds)
Di tutto... un po' (jordan20)
AK47 (lillo)
Esperienze elettroniche (marco438)
Telecomunicazioni musicali (clavicordo)
Automazione ed Elettronica (gustavo)
Direttive per la sicurezza (ErnestoCappelletti)
EYnfo dall'Alaska (mir)
Apriamo il quadro! (attilio)
H7-25 (asdf)
Passione Elettrica (massimob)
Elettroni a spasso (guidob)
Bloguerra (guerra)







