utilizzo un antifurto per casa che ha anche la possibilità di avere sensori che poco hanno a vedere con la protezione dell'immobile dai furti. Ad esempio ho acquistato un sensore contro gli allagamenti, un sensore che mi avvisa se lascio il cancello si riapre da solo e mi sono costruito un sensore che mi manda una notifica in caso che le piante in casa hanno un livello di umidità troppo basso.
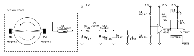
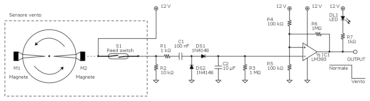
Vorrei anche realizzare un sensore, sempre collegato all'allarme di casa, che mi avvisa in caso di vento forte. Ho provato varie soluzioni ma non riesco a regolare la velocità alla quale deve scattare l'allarme.
Qualcuno ha qualche idea o soluzione?
Grazie
PS: il modello di allarme è questo https://www.casasicura.it
PPS: il sensore che ho provato invece è questo


Elettrotecnica e non solo (admin)
Un gatto tra gli elettroni (IsidoroKZ)
Esperienza e simulazioni (g.schgor)
Moleskine di un idraulico (RenzoDF)
Il Blog di ElectroYou (webmaster)
Idee microcontrollate (TardoFreak)
PICcoli grandi PICMicro (Paolino)
Il blog elettrico di carloc (carloc)
DirtEYblooog (dirtydeeds)
Di tutto... un po' (jordan20)
AK47 (lillo)
Esperienze elettroniche (marco438)
Telecomunicazioni musicali (clavicordo)
Automazione ed Elettronica (gustavo)
Direttive per la sicurezza (ErnestoCappelletti)
EYnfo dall'Alaska (mir)
Apriamo il quadro! (attilio)
H7-25 (asdf)
Passione Elettrica (massimob)
Elettroni a spasso (guidob)
Bloguerra (guerra)




