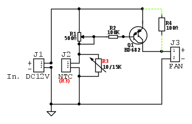
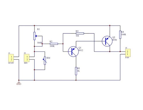
Ho chiesto ai cinesi se era possibile avere lo schema del regolatore ventole e mi hanno inviato lo schema allegato.
Io l’ho provato e funziona bene ma se utilizzi una ventola che supera i 250mA scalda molto il finalino.
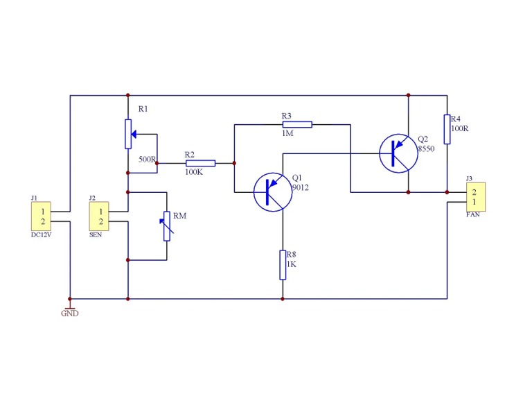
L’ho modificato come da schema (Fidocad) e di problemi di temperatura non ne ha più dati.
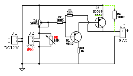
Volendo si potrebbe sostituire anche il solo 8550 con qualche BJT un po’ più robusto. Io l’ho provato con un vecchio e glorioso BD530 e va alla grande ma ritengo che il darlington integrato sia preferibile, occorrono meno componenti e la schedina si riduce ulteriormente.
Regolatore ventole
Moderatori:
carloc,
g.schgor,
BrunoValente,
IsidoroKZ
36 messaggi
• Pagina 2 di 4 • 1, 2, 3, 4
1
voti
La dissipazione sul finale è maggiore nel darlington.
Puoi sempre sostituirlo con un transistor più grosso !
Nel caso del design cinese il sistema implementa una specie di retroazione nel tuo caso è open-loop.
Posso immaginare che serva ad inserire un po' di isteresi al sistema.
Come si diceva questa è la classica soluzione lineare dove si fanno cadere xV sul transistor (BJT/MOSFET) e il resto lo si fornisce alla ventola

Puoi sempre sostituirlo con un transistor più grosso !
Nel caso del design cinese il sistema implementa una specie di retroazione nel tuo caso è open-loop.
Posso immaginare che serva ad inserire un po' di isteresi al sistema.
Come si diceva questa è la classica soluzione lineare dove si fanno cadere xV sul transistor (BJT/MOSFET) e il resto lo si fornisce alla ventola

2
voti
Puoi fare così.
Comunque al posto del BD530 puoi mettere anche un BD140 che costa poco ed è più facile da trovare.
Comunque al posto del BD530 puoi mettere anche un BD140 che costa poco ed è più facile da trovare.
2
voti
Io avevo utilizzato questa versione liberamente modificabile con altri darlington.
Si trova qui.
viewtopic.php?f=1&t=89699&start=10#p961358
Il BDX53 è NpN Darlington.
Lo zener è per regolare la velocita minima.
Se la ventola si deve fermare si puo togliere.
Che darlington hai a disposizione?
Ciao
Si trova qui.
viewtopic.php?f=1&t=89699&start=10#p961358
Il BDX53 è NpN Darlington.
Lo zener è per regolare la velocita minima.
Se la ventola si deve fermare si puo togliere.
Che darlington hai a disposizione?
Ciao
600 Elettra
0
voti
Non so se ho dei darlington PNP. Ho appena comprato i BD682 dai cinesi ma non so quando arriveranno.
Adesso guardo nei cassettini se ho qualche PNP darlington. Devo averne acquistati un po' tempo fa ma devo trovarli e sarà roba abbastanza grossa.
Adesso guardo nei cassettini se ho qualche PNP darlington. Devo averne acquistati un po' tempo fa ma devo trovarli e sarà roba abbastanza grossa.
1
voti
Se vuoi usare i PNP perché li hai già comprati va bene ma se hai dei darlington NPN vanno bene anche loro. Ovviamente lo schema che ho pubblicato non va più bene ma c’è sempre quello di StefanoPC che è fondamentalmente uguale ma con l’NPN.
0
voti
Il problema è che ho già acquistato due kit del regolatore pnp (sono due le ventole da regolare) ma non ho ancora avuto tempo di assemblarne uno e provarlo. Per questo preferirei i pnp perché ho già la PCB e posso decidere di utilizzare sia i darlington a BJT separati sia integrati.
0
voti
Ho realizzato lo schema del post [14] (però senza la resistenza R4) ma c’è un problema: la ventola non si ferma. Con la NTC originale da 10K trovo ai capi della ventola 6V mentre con una NTC da 20K la tensione ai capi della ventola scende a 4V ma la ventola gira ugualmente anche se un po’ più lentamente.
Ovviamente se tolgo la NTC si ferma la ventola ma non posso aumentare troppo la NTC altrimenti suppongo occorrerebbero temperature troppo elevate per far raggiungere la massima velocità alla ventola.
Nel circuito c’è un componente in grado di fermare la ventola senza influire sulla rotazione massima?
Ovviamente se tolgo la NTC si ferma la ventola ma non posso aumentare troppo la NTC altrimenti suppongo occorrerebbero temperature troppo elevate per far raggiungere la massima velocità alla ventola.
Nel circuito c’è un componente in grado di fermare la ventola senza influire sulla rotazione massima?

36 messaggi
• Pagina 2 di 4 • 1, 2, 3, 4
Chi c’è in linea
Visitano il forum: Nessuno e 240 ospiti

Elettrotecnica e non solo (admin)
Un gatto tra gli elettroni (IsidoroKZ)
Esperienza e simulazioni (g.schgor)
Moleskine di un idraulico (RenzoDF)
Il Blog di ElectroYou (webmaster)
Idee microcontrollate (TardoFreak)
PICcoli grandi PICMicro (Paolino)
Il blog elettrico di carloc (carloc)
DirtEYblooog (dirtydeeds)
Di tutto... un po' (jordan20)
AK47 (lillo)
Esperienze elettroniche (marco438)
Telecomunicazioni musicali (clavicordo)
Automazione ed Elettronica (gustavo)
Direttive per la sicurezza (ErnestoCappelletti)
EYnfo dall'Alaska (mir)
Apriamo il quadro! (attilio)
H7-25 (asdf)
Passione Elettrica (massimob)
Elettroni a spasso (guidob)
Bloguerra (guerra)










