Buongiorno, ho visto che già l'argomento in parte è stato trattato, ma ho qualche dubbio.
Se ad esempio nella mia via di esodo mi viene richiesta l'utilizzo di materiali GM1, la tabella s.1-8:
1) Cavi per energia, controllo e comunicazioni [2] [3] [6] richiede cavi B2ca-s1a-d0-a1, d0 lo declasso se IRAI con livello di prestazione III o se il mio cavo fisicamente non può gocciolare (posa a pavimento, posa in canalizzazioni non forati, posa su controsoffitti non forati.....).
Quindi se ho il canale forato ma posato in un controsoffitto, ma la tabella S.1-6 mi richiede un controsoffitto A2-s1-d0 posso declassarlo a d1?
io direi di si.
2) Canalizzazioni per cavi per energia, controllo e comunicazioni [2] [4] [5], la nota 2 Prestazione di reazione al fuoco richiesta solo quando le canalizzazioni, i cavi elettrici o i cavi di segnale non sono incassati in materiali incombustibili.
Il COPI, per canalizzazione, a mio modesto parere intende qualsiasi tipo di posa, da canali forati, canali non forati, tubo rk15, tubo fk15 (corrugato), ecc.... Quindi la posa in materiali incombustibili significa sottotraccia o cavedio o controsoffitto in classe A2-s1-d0, sempre per l tabella S.1-6, dove il copi, per la nota 2, non richiede più la reazione al fuoco, ma sarà il progettista elettrico in base al tipo di posa a scegliere il tipo di cavo più adatto.
Confermate?
Oppure non ho capito un c....?
Mi rendo conto che la norma 751 per cavi posati sottotraccia o in canali metallici con coperchio con grado di protezione > IP4X sono equivalenti, ma per il COPI non sono equivalenti.
Grazie
Reazione al fuoco COPI
Moderatore:
iosolo35
10 messaggi
• Pagina 1 di 1
1
voti
Cescu30 ha scritto:Quindi se ho il canale forato ma posato in un controsoffitto, ma la tabella S.1-6 mi richiede un controsoffitto A2-s1-d0 posso declassarlo a d1?
io direi di si.
Concordo.
Cescu30 ha scritto:Confermate?
Si.
--
Michele Lysander Guetta
--
"Non pensare mai al dolore, al pericolo o ai nemici un momento più lungo del necessario per combatterli." — Ayn Rand
Michele Lysander Guetta
--
"Non pensare mai al dolore, al pericolo o ai nemici un momento più lungo del necessario per combatterli." — Ayn Rand
-

Mike
55,6k 7 10 12 - G.Master EY

- Messaggi: 17007
- Iscritto il: 1 ott 2004, 18:25
- Località: Conegliano (TV)
0
voti
Grazie Mille Mike
Ho passato la notte a cercare pareri su internet, vedo che molti leggono le tabelle singolarmente.
Ho passato la notte a cercare pareri su internet, vedo che molti leggono le tabelle singolarmente.
Ultima modifica di
Franco012 il 13 ott 2023, 12:07, modificato 1 volta in totale.
Motivazione: Eliminata inutile citazione integrale del messaggio precedente.
Motivazione: Eliminata inutile citazione integrale del messaggio precedente.
0
voti
Buonasera, riprendo il tema segnalato da Cuscu30 e vi chiedo vs parere.
Per i cavi nella via di esodo mi viene richiesto l'utilizzo di materiali GM1
I cavi sono posati in passarella forata, all’interno di controsoffitto incombustile.
Nella tabella s.1-8 viene riportata la nota [2] Prestazione di reazione al fuoco richiesta solo quando le canalizzazioni, i cavi elettrici o i cavi di segnale non sono incassati in materiali incombustibili.
Quindi nel mio caso, ovvero con cavi posati in controsoffitto incombustibile, ai sensi del COPI e non della norma CEI 64-8/751, potrei utilizzare cavi in classe Eca.
Che ne dite?
Per i cavi nella via di esodo mi viene richiesto l'utilizzo di materiali GM1
I cavi sono posati in passarella forata, all’interno di controsoffitto incombustile.
Nella tabella s.1-8 viene riportata la nota [2] Prestazione di reazione al fuoco richiesta solo quando le canalizzazioni, i cavi elettrici o i cavi di segnale non sono incassati in materiali incombustibili.
Quindi nel mio caso, ovvero con cavi posati in controsoffitto incombustibile, ai sensi del COPI e non della norma CEI 64-8/751, potrei utilizzare cavi in classe Eca.
Che ne dite?
-

ProgettoImpianti
95 1 4 - Frequentatore

- Messaggi: 101
- Iscritto il: 2 dic 2012, 18:45
0
voti
ProgettoImpianti ha scritto:Che ne dite?
No, perché la posa entro un controsoffitto, anche se incombustibile, non è una posa incassata, ma in una cavità nascosta.
--
Michele Lysander Guetta
--
"Non pensare mai al dolore, al pericolo o ai nemici un momento più lungo del necessario per combatterli." — Ayn Rand
Michele Lysander Guetta
--
"Non pensare mai al dolore, al pericolo o ai nemici un momento più lungo del necessario per combatterli." — Ayn Rand
-

Mike
55,6k 7 10 12 - G.Master EY

- Messaggi: 17007
- Iscritto il: 1 ott 2004, 18:25
- Località: Conegliano (TV)
0
voti
Grazie Mike,
ma ai fini dell'incendio, non vedo differenze sostanziali tra la posa entro un controsoffitto incombustibile e la posa incassata...
ma ai fini dell'incendio, non vedo differenze sostanziali tra la posa entro un controsoffitto incombustibile e la posa incassata...
-

ProgettoImpianti
95 1 4 - Frequentatore

- Messaggi: 101
- Iscritto il: 2 dic 2012, 18:45
1
voti
ProgettoImpianti ha scritto:Grazie Mike,
ma ai fini dell'incendio, non vedo differenze sostanziali tra la posa entro un controsoffitto incombustibile e la posa incassata...
Una conduttura incassata è per definizione la più sicura, non innesca e non propaga un incendio.
Una conduttura invece "incassata" in un controsoffitto incombustibile ha più probabilità di innesco e propagazione dell'incendio. In una conduttura incassata il quantitativo di cavo è limitato, così come l'ossigeno e il materiale incombustibile che inviluppa la conduttura ne impedisce la propagazione.
Nel controsoffitto hai volume che contiene tanta aria, è una cavità nascosta, può contenere molto più cavo, oltre ad altro materiale. Il controsoffitto può essere interessato da un incendio proveniente da un altro ambiente e propagarlo usando i cavi come combustibile. Se abbastanza sigillato, può anche covare al suo interno un incendio che rimane sopito solo perché si esaurisce il comburente ma riattivarsi rapidamente nel momento in cui riceve aria.
A mio avviso ci sono differenze sostanziali. In ogni caso, si potrebbe valutare come misura compensativa l'installazione di un IRAI nel volume, ma non so se ne vale la pena solo per installare cavi Eca, sempre che poi i VV.F. accettino tale soluzione.
--
Michele Lysander Guetta
--
"Non pensare mai al dolore, al pericolo o ai nemici un momento più lungo del necessario per combatterli." — Ayn Rand
Michele Lysander Guetta
--
"Non pensare mai al dolore, al pericolo o ai nemici un momento più lungo del necessario per combatterli." — Ayn Rand
-

Mike
55,6k 7 10 12 - G.Master EY

- Messaggi: 17007
- Iscritto il: 1 ott 2004, 18:25
- Località: Conegliano (TV)
0
voti
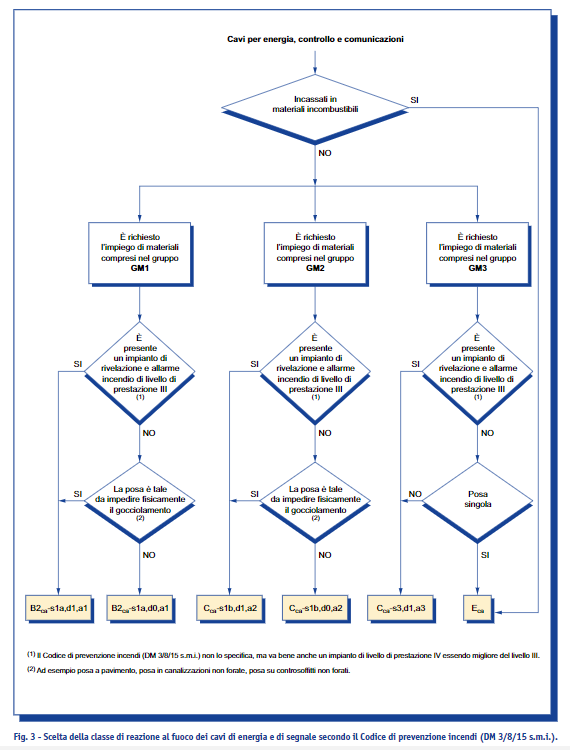
Buonasera a tutti, ma per la nota 6 della tabella del codice S.1-8, in caso di IRAI di livello III o maggiore i cavi Cca-s3,d1,a3 possono essere sostituiti con cavi Eca?
Quindi l'immagine che allego non è sbagliata? Che afferma solo per posa singola?
Quindi l'immagine che allego non è sbagliata? Che afferma solo per posa singola?
10 messaggi
• Pagina 1 di 1
Torna a Sistemi di sicurezza ed antincendio
Chi c’è in linea
Visitano il forum: Nessuno e 11 ospiti

Elettrotecnica e non solo (admin)
Un gatto tra gli elettroni (IsidoroKZ)
Esperienza e simulazioni (g.schgor)
Moleskine di un idraulico (RenzoDF)
Il Blog di ElectroYou (webmaster)
Idee microcontrollate (TardoFreak)
PICcoli grandi PICMicro (Paolino)
Il blog elettrico di carloc (carloc)
DirtEYblooog (dirtydeeds)
Di tutto... un po' (jordan20)
AK47 (lillo)
Esperienze elettroniche (marco438)
Telecomunicazioni musicali (clavicordo)
Automazione ed Elettronica (gustavo)
Direttive per la sicurezza (ErnestoCappelletti)
EYnfo dall'Alaska (mir)
Apriamo il quadro! (attilio)
H7-25 (asdf)
Passione Elettrica (massimob)
Elettroni a spasso (guidob)
Bloguerra (guerra)
