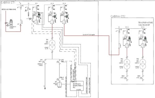
Buongiorno, ho un generatore emergenza che alimenta la rete mt. Generatore 800kVA dotato di sistema AVR che gestisce e limita la corrente di inserzione dei trasformatori che avviene in sequenza, prima il TR1 e poi il TR2, il TR3 fuori carico è solo backup.
Domande:
- avete testi o link web dove poter trovare le curve di inserzione dei trafo 1250kVA? oppure dove calcolarle?
- ci sono testi tipo tuttonormel che danno una idea generale delle procedure e sicurezze necessarie?
- qualcuno ha qualche esperienza con una situazione simile?
Generatore emergenza che alimenta la rete MT
Moderatori:
sebago,
MASSIMO-G,
lillo,
Mike
1 messaggio
• Pagina 1 di 1
1 messaggio
• Pagina 1 di 1
Torna a Impianti, sicurezza e quadristica
Chi c’è in linea
Visitano il forum: Nessuno e 37 ospiti

Elettrotecnica e non solo (admin)
Un gatto tra gli elettroni (IsidoroKZ)
Esperienza e simulazioni (g.schgor)
Moleskine di un idraulico (RenzoDF)
Il Blog di ElectroYou (webmaster)
Idee microcontrollate (TardoFreak)
PICcoli grandi PICMicro (Paolino)
Il blog elettrico di carloc (carloc)
DirtEYblooog (dirtydeeds)
Di tutto... un po' (jordan20)
AK47 (lillo)
Esperienze elettroniche (marco438)
Telecomunicazioni musicali (clavicordo)
Automazione ed Elettronica (gustavo)
Direttive per la sicurezza (ErnestoCappelletti)
EYnfo dall'Alaska (mir)
Apriamo il quadro! (attilio)
H7-25 (asdf)
Passione Elettrica (massimob)
Elettroni a spasso (guidob)
Bloguerra (guerra)
