Cos'è ElectroYou | Login Iscriviti

ElectroYou - la comunità dei professionisti del mondo elettrico

Analisi guasti PCBA. Da dove partire?

Circuiti, campi elettromagnetici e teoria delle linee di trasmissione e distribuzione dell’energia elettrica

Moderatori: Foto Utenteg.schgor, Foto UtenteIsidoroKZ

0
voti

[1] Analisi guasti PCBA. Da dove partire?

Messaggioda Foto UtenteLucast85 » 8 lug 2024, 10:11

Ciao a tutti,

ho progettato un sistema di controllo embedded che gestisce i teleruttori posti in serie ad un caricabatterie ad uso industriale da 24 V, 300 A circa.
Durante una carica a circa 70 A, per un errore FW, il controllo della scheda ha fatto si che si aprisse un teleruttore, cosa che di solito cerco di fare solo a correnti prossime allo zero per evitare archi.

La scheda di controllo si è rotta al momento dell'apertura ed il DC/DC converter principale è lettaralmente "esploso".
U10.png
U10.png (300.73 KiB) Osservato 9200 volte
Questo buck converter si alimenta dalla tensione di batteria e converte i 24 V nominali (circa 20-30 V il range reale di ingresso) in 5 V DC con correnti max di 3 A anche se i consumi nominali sono di poche centinaia di mA. A valle ci sono degli LDO per la conversione a 3,3 V e 3,6 V ed altri IC, fra cui microcontrollori, opamp, low-side ed high-side switches a MOS, fotoaccoppiatori, transceiver CAN, RS485, ethernet, ecc. Posto di seguito lo schema circuitale del DC/DC:
LV_DCDC.png

Ho controllato tutti le connessioni della scheda verso i dispositivi esterni e fatto un'approfondita analisi circuitale e non mi sembra di aver fatto errori. D'altra parte, la scheda ha funzionato qualche settimana senza grossi problemi.
Qualcosa che non mi piace l'ho trovato ma non so se possa essere la causa del guasto.
  1. Il condensatore C17, "Cff" è montato quando invece avevo scelto di non montarlo in un primo prototipo. Questo aumenta la reattività del DC/DC a scapito del margine di fare ma non riesco a capire se un'eventuale instabilità possa portare a rotture del genere. In caso di risposta affermativa credo che i vari disturbi EMC prodotti da un teleruttore che interrrompe una corrente di 70 A possano aver contribuito.
  2. Un altro punto debole sembrerebbe essere il gruppo di condensatori ceramici in ingresso, da quel che leggo sui vari forum sembrerebbe che una ridotta ESR dei ceramici potrebbe portare ad oscillazioni elevati della Vin (V24NM). Diversi utenti consigliano condensatori elettrolitici.Io ho qualche dubbio dato che il guasto non si è presentato alla connessione della scheda con la V24NM ma in un momento successivo ma devo approfondire.
Vorrei capire dove ho sbagliato ed il motivo del guasto ma non ho molti elementi a disposizione.

Avete qualche consiglio su come procedere alla ricerca della causa?
Avatar utente
Foto UtenteLucast85
125 2 8
Frequentatore
Frequentatore
 
Messaggi: 189
Iscritto il: 13 nov 2009, 16:34
Località: MC

1
voti

[2] Re: Analisi guasti PCBA. Da dove partire?

Messaggioda Foto UtenteMarcoD » 8 lug 2024, 10:22

Extratensioni vaganti dovute alle induttanza dei cavi??

Mettere un fusibile in serie al V24NM ? o un resistore da 10 ohm o un induttore da qualche millihenry per realizzare un filtro passa basso antidisturbi anti spike ?
O un transzorb (diodo zener da 40 V ? varistore limitatore di tensione in parallelo ?

Per capire meglio, servirebbe anche lo schema completo delle connessioni alle bobine dei relè

Come è stato collaudato/validato il circuito?
O_/
Avatar utente
Foto UtenteMarcoD
12,2k 5 9 13
Master EY
Master EY
 
Messaggi: 6696
Iscritto il: 9 lug 2015, 16:58
Località: Torino

1
voti

[3] Re: Analisi guasti PCBA. Da dove partire?

Messaggioda Foto Utenteluxinterior » 8 lug 2024, 11:18

Come ha già detto MarcoD nello schema mancano le protezioni
Io non mi fascierei la testa sulla progettazione del circuito del DC/DC quanto sulls robustezza del circuito
Hai già sottoposto a dei test CE ?

Altra cosa più che all'ESR io mi preoccuperei dell'ESL dei tuoi ceramici 4.7uF 50 V in ingresso verifica la curva ESL probabilmente la tua capacità reale è molto più bassa. Forse per questo suggeriscono di usare gli elettrolitici
Ma come hai già detto tu non ha correlazione con il tuo guasto

E' l'unico defunto ? hai potuto verificare se ci sono altri morti e se il DC/DC si è sacrificato per salvare il resto.
Avatar utente
Foto Utenteluxinterior
4.311 3 4 9
Master EY
Master EY
 
Messaggi: 2690
Iscritto il: 6 gen 2016, 17:48

1
voti

[4] Re: Analisi guasti PCBA. Da dove partire?

Messaggioda Foto Utenteboiler » 8 lug 2024, 11:58

I V24NM sono quelli della batteria che veniva caricata a 70A?
O quelli che stavano caricando la batteria?

In ambo i casi, una commutazione così violenta può portare ad un ground bounce o un picco di tensione che porta il buck-converter a vedere in entrata una tensione minore di quella che ha in uscita. In questo caso i 150 uF caricati a 5V si scaricano limitati solo da L1 attraverso il body-diode del FET integrato nell'IC.

Sarei pronto a scommettere una birra che è quello che è successo qui ;-)

Concordo sulle protezioni, ma questo e anche il motivo per cui non si può mettere un TVS o componenti simili in ingresso a questi circuiti: la tensione di clamping è piú bassa di quella di esercizio e se scende sotto a quella d'uscita esplode il componente.

Boiler
Avatar utente
Foto Utenteboiler
26,4k 5 9 13
G.Master EY
G.Master EY
 
Messaggi: 5601
Iscritto il: 9 nov 2011, 12:27

0
voti

[5] Re: Analisi guasti PCBA. Da dove partire?

Messaggioda Foto Utenteluxinterior » 8 lug 2024, 14:26

Boiler non mi hai convinto
Se così fosse ogni spegnimento sarebbe a rischio botto. Dipenderebbe da come scende la tensione in ingresso visto che a valle tutto rimarrebbe saldamente ancorato a 5V finché il DC/DC riesce a tenere la poiszione.
Sicuramente ci sarà un circuito di UVLO che mette lo switch off appena vede scendere la tensione in ingresso
Avatar utente
Foto Utenteluxinterior
4.311 3 4 9
Master EY
Master EY
 
Messaggi: 2690
Iscritto il: 6 gen 2016, 17:48

1
voti

[6] Re: Analisi guasti PCBA. Da dove partire?

Messaggioda Foto Utenteboiler » 8 lug 2024, 15:57

luxinterior ha scritto:Boiler non mi hai convinto
Se così fosse ogni spegnimento sarebbe a rischio botto. Dipenderebbe da come scende la tensione in ingresso visto che a valle tutto rimarrebbe saldamente ancorato a 5V finché il DC/DC riesce a tenere la poiszione.
Sicuramente ci sarà un circuito di UVLO che mette lo switch off appena vede scendere la tensione in ingresso

Guarda qui:
https://www.ti.com/lit/an/slua962/slua962.pdf

L'UVLO aiuta, ma solo in certe condizioni e se configurato di conseguenza.

Boiler
Avatar utente
Foto Utenteboiler
26,4k 5 9 13
G.Master EY
G.Master EY
 
Messaggi: 5601
Iscritto il: 9 nov 2011, 12:27

1
voti

[7] Re: Analisi guasti PCBA. Da dove partire?

Messaggioda Foto Utentestefanopc » 8 lug 2024, 16:53

Dipende abbastanza da dove si trova collegato nel circuito (come già accennato da un messaggio precedente) ma durante questo transitorio può succedere di tutto e tra le cose peggiori o una sovratensione o addirittura una inversione di polarità.

Una cosa che si potrebbe fare sarebbe mettere uno snubber (RCD) sul teleruttore che ha aperto e causato il disastro.
In ingresso al convertitore dc/dc si potrebbe mettere un filtro (emc) con diodo anti inversione e relativo fusibile e naturalmente un Mov o componente similare adatto a limitare per quanto possibile le extratensioni e gli spike.
Buona parte degli alimentatori professionali che mi passano tra le mani hanno regolarmente questa impostazione.

Ciao
600 Elettra
Avatar utente
Foto Utentestefanopc
13,3k 5 9 13
Master EY
Master EY
 
Messaggi: 5567
Iscritto il: 4 ago 2020, 9:11

0
voti

[8] Re: Analisi guasti PCBA. Da dove partire?

Messaggioda Foto Utenteandre29 » 8 lug 2024, 17:17

Anch'io mettere un Diodo in ingresso; Poi anche un condensatore elettrodico SMD con una R in serie .
Avatar utente
Foto Utenteandre29
68 1 2 7
Frequentatore
Frequentatore
 
Messaggi: 267
Iscritto il: 26 apr 2015, 9:57

0
voti

[9] Re: Analisi guasti PCBA. Da dove partire?

Messaggioda Foto UtenteLucast85 » 8 lug 2024, 17:22

Ciao e grazie a tutti. Come al solito siete preziosissimi!
MarcoD ha scritto:Extratensioni vaganti dovute alle induttanza dei cavi??

Mettere un fusibile in serie al V24NM ? o un resistore da 10 ohm o un induttore da qualche millihenry per realizzare un filtro passa basso antidisturbi anti spike ?
O un transzorb (diodo zener da 40 V ? varistore limitatore di tensione in parallelo ?

Per capire meglio, servirebbe anche lo schema completo delle connessioni alle bobine dei relè

Come è stato collaudato/validato il circuito?

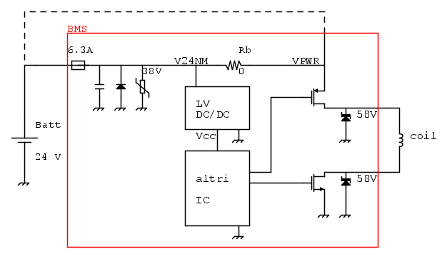
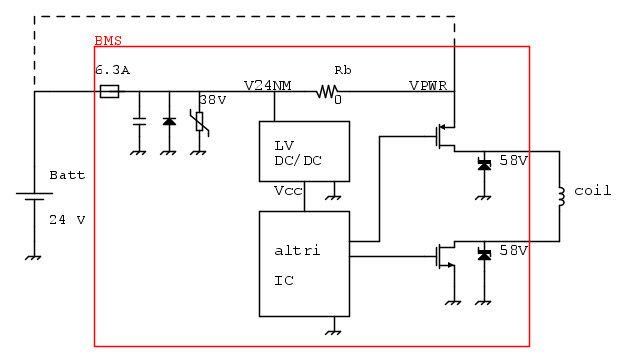
Hai ragione, ecco lo schema basilare del sistema.

Effettivamente il fatto che la tensione di alimentazione della bobina, VPWR, coincide con V24NM e passa nella scheda bypassando il fusibile e MOV non mi piace più di tanto. Per fortuna ho un percorso ausiliario che posso far passare su cablaggio, quindi al di fuori della PCBA, in modo da interferire meno col resto del circuito. Mi piace l'idea del resistore in serie all'ingresso. Dovevo prevederlo, mannaggia.

Collaudo... ehm...no! Ancora non ho validato quella parte ma la "validazione" sul campo (primo prototipo di transpallet) è molto più efficace a quanto sembra. Io non avrei pensato di provarlo con carico induttivo e cablaggio così lungo.
Avatar utente
Foto UtenteLucast85
125 2 8
Frequentatore
Frequentatore
 
Messaggi: 189
Iscritto il: 13 nov 2009, 16:34
Località: MC

0
voti

[10] Re: Analisi guasti PCBA. Da dove partire?

Messaggioda Foto UtenteLucast85 » 8 lug 2024, 17:30

luxinterior ha scritto:Come ha già detto MarcoD nello schema mancano le protezioni
Io non mi fascierei la testa sulla progettazione del circuito del DC/DC quanto sulls robustezza del circuito
Hai già sottoposto a dei test CE ?

Altra cosa più che all'ESR io mi preoccuperei dell'ESL dei tuoi ceramici 4.7uF 50 V in ingresso verifica la curva ESL probabilmente la tua capacità reale è molto più bassa. Forse per questo suggeriscono di usare gli elettrolitici
Ma come hai già detto tu non ha correlazione con il tuo guasto

E' l'unico defunto ? hai potuto verificare se ci sono altri morti e se il DC/DC si è sacrificato per salvare il resto.

Ok, valuterò l'ESL. Non ci avevo pensato.

Per quanto riguarda i morti nella restante parte del circuto: a valle del DC/DC, ossia sulla linea Vcc (+5V) è quasi tutto KO, per lo meno gli IC che resistono a soli 5,5V, tranne un paio di eccezioni. Quelli con "absolute max rating" molto maggiore si sono salvati. Nella linea V24NM sembra tutto ok.
Questo mi fa pensare che si sia "sfondato" il mosfet interno al DC/DC portando la Vcc a tensioni molto maggiori dei 5V. Forse 24 V o più...
Avatar utente
Foto UtenteLucast85
125 2 8
Frequentatore
Frequentatore
 
Messaggi: 189
Iscritto il: 13 nov 2009, 16:34
Località: MC

Prossimo

Torna a Elettrotecnica generale

Chi c’è in linea

Visitano il forum: Nessuno e 114 ospiti