Regolazione velocitá motore split condizionatore
Moderatori:
carloc,
g.schgor,
BrunoValente,
IsidoroKZ
21 messaggi
• Pagina 2 di 3 • 1, 2, 3
0
voti
Ciao a tutti, riprendendo in mano il tutto vorrei riesumare questo post.
Volendo rifare per bene questo schema, avrei bisogno di una mano relativamente alla sostituzione dei componenti con altri SMD, e relativamente ad alcuni dubbi.
Il primo dubbio, di più facile discussione, è il seguente:
- Prevedendo a valle dell'impianto un filtro EMI di adeguata taglia in corrente, posso considerare il filtro T1 superfluo e quindi eliminabile?
- Considerando che, per un grado di regolazione "ottimale", bisognerebbe rilevare lo zero-cross della sinusoide, qual è un modo relativamente semplice per ottenere tale riferimento per far regolare di conseguenza i tempi di on e off sul MOC3052?
Cercando in rete e sul forum, ho visto che c'è un modo relativamente semplice per rilevare lo zero-cross tramite un fotoaccoppiatore, di cui non ricordo tuttavia la sigla purtroppo
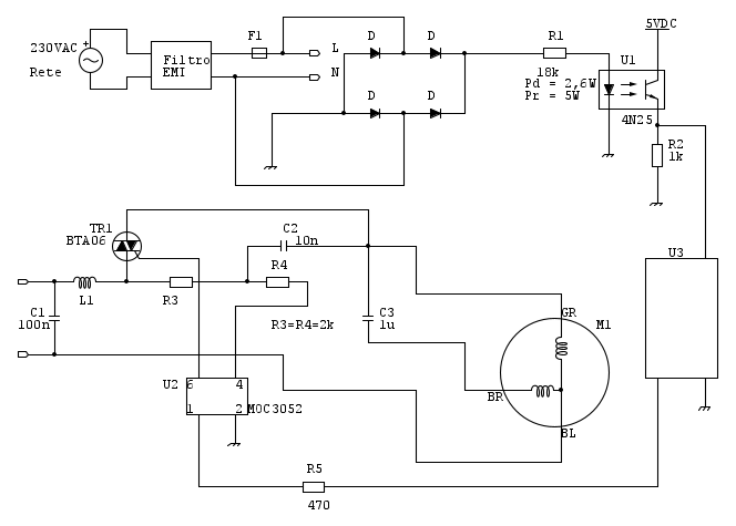
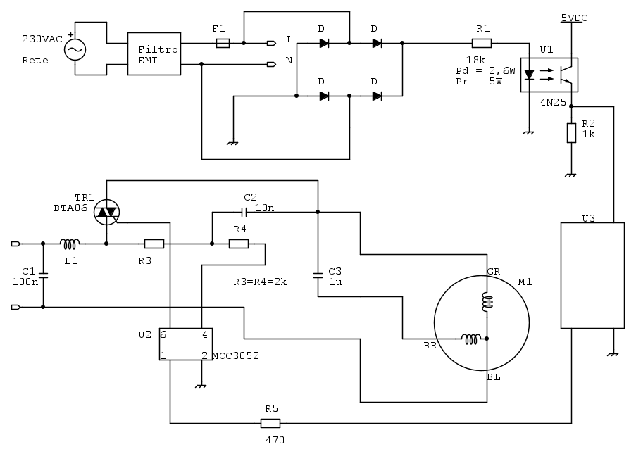
Altrimenti, in alternativa, in questo post è stato rimandato un circuito con 4N25 che pare funzionare come servirebbe a me, e che si può visionare qui
Grazie a tutti
Volendo rifare per bene questo schema, avrei bisogno di una mano relativamente alla sostituzione dei componenti con altri SMD, e relativamente ad alcuni dubbi.
Il primo dubbio, di più facile discussione, è il seguente:
- Prevedendo a valle dell'impianto un filtro EMI di adeguata taglia in corrente, posso considerare il filtro T1 superfluo e quindi eliminabile?
- Considerando che, per un grado di regolazione "ottimale", bisognerebbe rilevare lo zero-cross della sinusoide, qual è un modo relativamente semplice per ottenere tale riferimento per far regolare di conseguenza i tempi di on e off sul MOC3052?
Cercando in rete e sul forum, ho visto che c'è un modo relativamente semplice per rilevare lo zero-cross tramite un fotoaccoppiatore, di cui non ricordo tuttavia la sigla purtroppo
Altrimenti, in alternativa, in questo post è stato rimandato un circuito con 4N25 che pare funzionare come servirebbe a me, e che si può visionare qui
Grazie a tutti
0
voti
Il MOC3042 (anche il 41 e il 43) è un fototriac con zero-crossing per esempio, però se puoi metterlo al posto del 3052 senza cambiare niente altro del circuito lo ignoro.
"Non farei mai parte di un club che accettasse la mia iscrizione" (G. Marx)
-

claudiocedrone
21,3k 4 7 9 - Master EY

- Messaggi: 15302
- Iscritto il: 18 gen 2012, 13:36
0
voti
Ecco, una cosa dei fotoaccoppiatori con zero crossing che non ho mai capito: come funzionano
Io li piloto, ma loro "accettano" il segnale di pilotaggio chiudendo il contatto in uscita solo ed esclusivamente dal momento dello zero cross in poi? Andando quindi, di fatto, a sfalsare i tempi del segnale di controllo?
Io li piloto, ma loro "accettano" il segnale di pilotaggio chiudendo il contatto in uscita solo ed esclusivamente dal momento dello zero cross in poi? Andando quindi, di fatto, a sfalsare i tempi del segnale di controllo?
0
voti
NI, il sistema lavora in "AND" logico ovvero devono essere presenti due condizioni
1. Sufficiente corrente in ingresso da accendere il led
2. Tensione sul TRIAC/SCR più alta della tensione minima di accensione ma più bassa di un certo valore (tipicamente 5-20V)
Perciò se tu fornisci corrente al led, ma la tensione è sulla cresta dell'onda il triac/scr non entra in conduzione ma bisogna aspettare che la tensione arrivi allo "zero" (ZCP)
L'accensione allo ZCP può o non può essere un problema nella parzializzazione della sinusoide.
Con un sistema ZCP il sistema non è in conduzione per tutta un semiperiodo e devi lavorare su più semiperiodi(3 on / 1 off)

1. Sufficiente corrente in ingresso da accendere il led
2. Tensione sul TRIAC/SCR più alta della tensione minima di accensione ma più bassa di un certo valore (tipicamente 5-20V)
Perciò se tu fornisci corrente al led, ma la tensione è sulla cresta dell'onda il triac/scr non entra in conduzione ma bisogna aspettare che la tensione arrivi allo "zero" (ZCP)
L'accensione allo ZCP può o non può essere un problema nella parzializzazione della sinusoide.
Con un sistema ZCP il sistema non è in conduzione per tutta un semiperiodo e devi lavorare su più semiperiodi(3 on / 1 off)

0
voti
.... come da schema riportato sul motore stesso.
Scusa, non ho capito, questo schema di collegamento lo hai poi postato ?
Sarebbe questo ?

K
-

Kagliostro
6.396 4 5 7 - Master

- Messaggi: 4830
- Iscritto il: 19 set 2012, 11:32
0
voti
U3 andrà a gestire la regolazione di velocità, potenzialmente tramite un ingresso analogico come feedback per la regolazione
0
voti
L'induttanza sicuramente è usata come filtro per smorzare le commutazioni.
Le domande sono:
1. Dove hai recuperato il circuito (che è di difficile lettura)
2. Perché usare optoisolatori se poi le "masse"/0VDC sono tutte assieme
3. U3 Cosa è ?
4. Come mai il 4N25 a collettore comune ?

Le domande sono:
1. Dove hai recuperato il circuito (che è di difficile lettura)
2. Perché usare optoisolatori se poi le "masse"/0VDC sono tutte assieme
3. U3 Cosa è ?
4. Come mai il 4N25 a collettore comune ?

21 messaggi
• Pagina 2 di 3 • 1, 2, 3
Chi c’è in linea
Visitano il forum: Nessuno e 36 ospiti

Elettrotecnica e non solo (admin)
Un gatto tra gli elettroni (IsidoroKZ)
Esperienza e simulazioni (g.schgor)
Moleskine di un idraulico (RenzoDF)
Il Blog di ElectroYou (webmaster)
Idee microcontrollate (TardoFreak)
PICcoli grandi PICMicro (Paolino)
Il blog elettrico di carloc (carloc)
DirtEYblooog (dirtydeeds)
Di tutto... un po' (jordan20)
AK47 (lillo)
Esperienze elettroniche (marco438)
Telecomunicazioni musicali (clavicordo)
Automazione ed Elettronica (gustavo)
Direttive per la sicurezza (ErnestoCappelletti)
EYnfo dall'Alaska (mir)
Apriamo il quadro! (attilio)
H7-25 (asdf)
Passione Elettrica (massimob)
Elettroni a spasso (guidob)
Bloguerra (guerra)




