Ciao a tutti,
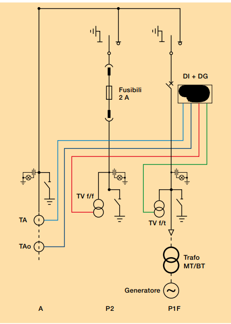
volevo conferma se è consentito o meno dalla norma CEI 0-16 installare scaricatori di sovratensione in media tensione nello scomparto di arrivo, a monte del DG/DI, cioè nello scomparto A della figura allegata.
Da quanto ho capito è vietato, poiché il DG è il primo apparecchio che può e deve interrompere la connessione i maniera automatica, mentre sono ammessi solo i sezionatori di terra per poter effettuare manutenzioni in sicurezza.
E' corretto?
Grazie
Scaricatori media tensione e CEI 0-16
Moderatori:
sebago,
MASSIMO-G,
lillo,
Mike
4 messaggi
• Pagina 1 di 1
0
voti
A me la terra in arrivo l hanno sempre fatta inibire meccanicamente per evitare manovre indesiderate che potrebbero metter a terra Enel.
Intendo che oltre al blocco chiave viene anche imbullonata la feritoia di accesso alla leva.
Intendo che oltre al blocco chiave viene anche imbullonata la feritoia di accesso alla leva.
4 messaggi
• Pagina 1 di 1
Torna a Impianti, sicurezza e quadristica
Chi c’è in linea
Visitano il forum: Nessuno e 220 ospiti

Elettrotecnica e non solo (admin)
Un gatto tra gli elettroni (IsidoroKZ)
Esperienza e simulazioni (g.schgor)
Moleskine di un idraulico (RenzoDF)
Il Blog di ElectroYou (webmaster)
Idee microcontrollate (TardoFreak)
PICcoli grandi PICMicro (Paolino)
Il blog elettrico di carloc (carloc)
DirtEYblooog (dirtydeeds)
Di tutto... un po' (jordan20)
AK47 (lillo)
Esperienze elettroniche (marco438)
Telecomunicazioni musicali (clavicordo)
Automazione ed Elettronica (gustavo)
Direttive per la sicurezza (ErnestoCappelletti)
EYnfo dall'Alaska (mir)
Apriamo il quadro! (attilio)
H7-25 (asdf)
Passione Elettrica (massimob)
Elettroni a spasso (guidob)
Bloguerra (guerra)



