Protezione montante

Progettazione, esercizio, manutenzione, sicurezza, leggi, normative...

Moderatori: Foto Utentesebago, Foto UtenteMASSIMO-G, Foto Utentelillo, Foto UtenteMike

Avatar utente
Foto Utenteerbis87
0 2
Messaggi: 4
Iscritto il: 30 dic 2024, 20:52
0
voti

[1] Protezione montante

Messaggioda Foto Utenteerbis87 » 30 dic 2024, 22:47

Salve a tutti

Ho un dubbio, forse banale, riguardo la protezione della montante. Ho trovato pareri discordanti, anche tra elettricisti, per questo cerco chiarimenti qui.

La situazione è la seguente: condominio con sala contatori nello scantinato. Dai contatori partono le linee che vanno in un quadro (a pochi metri di distanza) dove vi sono le diverse protezioni per i circuiti comuni (luci scale, ascensore, caldaia condominiale) e le protezioni per le montanti dei singoli appartamenti. Da quanto prescritto dalla norma, non vi è necessità di protezione differenziale della montante se non vi sono masse lungo il percorso. Ora la domanda è: essendo il suddetto quadro in metallo, vi è necessità di utilizzare la protezione differenziale per la montante, costituendo il quadro stesso una massa?

Avatar utente
Foto UtenteMike
55,6k 7 10 12
G.Master EY
G.Master EY
Messaggi: 17011
Iscritto il: 1 ott 2004, 18:25
Località: Conegliano (TV)
Contatta:
0
voti

[2] Re: Protezione montante

Messaggioda Foto UtenteMike » 31 dic 2024, 0:23

erbis87 ha scritto: Ora la domanda è: essendo il suddetto quadro in metallo, vi è necessità di utilizzare la protezione differenziale per la montante, costituendo il quadro stesso una massa?

Sì.
--
Michele Lysander Guetta
--
"Non pensare mai al dolore, al pericolo o ai nemici un momento più lungo del necessario per combatterli." — Ayn Rand

Avatar utente
Foto Utenteiosolo35
51,6k 7 11 12
G.Master EY
G.Master EY
Messaggi: 4111
Iscritto il: 15 mar 2012, 14:34
Località: Trento
0
voti

[3] Re: Protezione montante

Messaggioda Foto Utenteiosolo35 » 31 dic 2024, 8:40

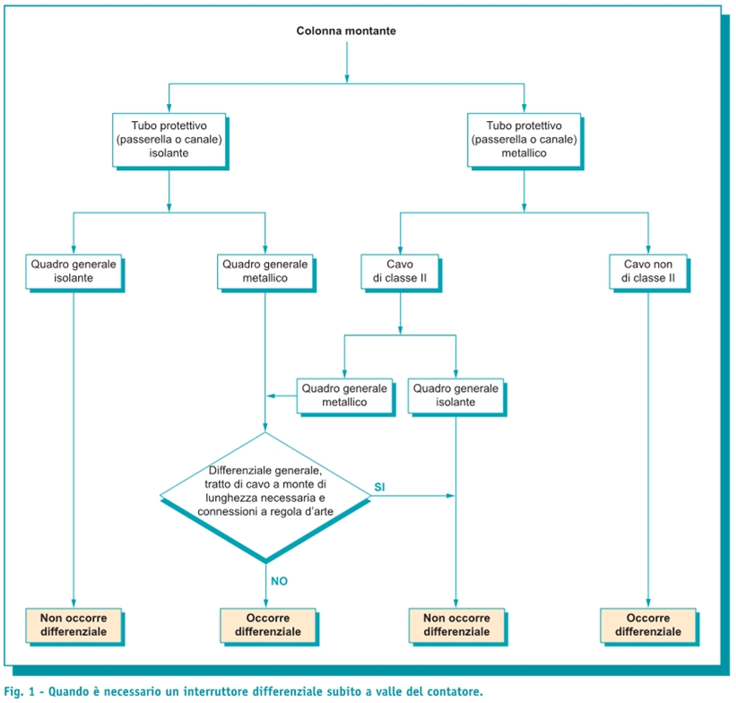
Da tne
Screenshot_20241231_083952_Gallery.jpg
non ci sono problemi, ma solo soluzioni

Avatar utente
Foto Utenteangus
8.488 4 6 9
G.Master EY
G.Master EY
Messaggi: 4173
Iscritto il: 20 giu 2008, 17:25
0
voti

[4] Re: Protezione montante

Messaggioda Foto Utenteangus » 31 dic 2024, 9:39

Rilancio: se il quadro non fosse in metallo e i montanti in cavo unipolare senza guaina posati in un unico tubo tutti insieme?
in /dev/null no one can hear you scream

Avatar utente
Foto UtenteMike
55,6k 7 10 12
G.Master EY
G.Master EY
Messaggi: 17011
Iscritto il: 1 ott 2004, 18:25
Località: Conegliano (TV)
Contatta:
0
voti

[5] Re: Protezione montante

Messaggioda Foto UtenteMike » 31 dic 2024, 11:12

angus ha scritto:Rilancio: se il quadro non fosse in metallo e i montanti in cavo unipolare senza guaina posati in un unico tubo tutti insieme?


Idem, non ci sono masse.
--
Michele Lysander Guetta
--
"Non pensare mai al dolore, al pericolo o ai nemici un momento più lungo del necessario per combatterli." — Ayn Rand

Avatar utente
Foto Utentegianluca.ciacciofera
271 1 4 6
Sostenitore
Sostenitore
Messaggi: 723
Iscritto il: 4 ott 2006, 10:57
1
voti

[6] Re: Protezione montante

Messaggioda Foto Utentegianluca.ciacciofera » 31 dic 2024, 12:22

Mike ha scritto:
angus ha scritto:Rilancio: se il quadro non fosse in metallo e i montanti in cavo unipolare senza guaina posati in un unico tubo tutti insieme?


Idem, non ci sono masse.

A condizione che nelle scatole di derivazione al piano le giunzioni delle derivazioni dei rispettivi PE siano isolate.

Avatar utente
Foto Utenteerbis87
0 2
Messaggi: 4
Iscritto il: 30 dic 2024, 20:52
0
voti

[7] Re: Protezione montante

Messaggioda Foto Utenteerbis87 » 31 dic 2024, 12:23

Mike ha scritto:
erbis87 ha scritto: Ora la domanda è: essendo il suddetto quadro in metallo, vi è necessità di utilizzare la protezione differenziale per la montante, costituendo il quadro stesso una massa?

Sì.


Perfetto, come pensavo allora, grazie mille.

Visto che ci siamo, andrebbe bene un MTD 32A 300mA 6kA per l'appartamento (montante da 6mmq e contratto da 3 kW) + un MTD da 10A 30mA 6kA per garage/cantina?

Avatar utente
Foto UtenteGioArca67
4.585 4 6 9
Master EY
Master EY
Messaggi: 4596
Iscritto il: 12 mar 2021, 8:36
2
voti

[8] Re: Protezione montante

Messaggioda Foto UtenteGioArca67 » 31 dic 2024, 12:44

Non sono d'accordo con nulla se non il messaggio [5] di Mike e i commenti conseguenti.
In un condominio non è accettabile un quadro elettrico comune in metallo alla base dei montanti, anche se ciascuno è protetto da differenziale.
Secondo TNE ott 2019:
Qmetcond1.png
Qmetcond1.png (22.18 KiB) Visto 6859 volte

Qmetcond2.png
Qmetcond2.png (11.75 KiB) Visto 6859 volte

Qmetcond3.png
Qmetcond3.png (12.63 KiB) Visto 6859 volte


Che poi se ne vedano in giro è altro paio di maniche.

Se però tutti i cavi di collegamento sono con guaina, all'interno del quadro metallico sguainati per il minimo indispensabile al collegamento con l'interruttore e l'ingresso nel quadro debitamente protetto, ne possiamo riparlare.

Avatar utente
Foto Utentegianluca.ciacciofera
271 1 4 6
Sostenitore
Sostenitore
Messaggi: 723
Iscritto il: 4 ott 2006, 10:57
0
voti

[9] Re: Protezione montante

Messaggioda Foto Utentegianluca.ciacciofera » 31 dic 2024, 12:55

GioArca67 ha scritto:Non sono d'accordo con nulla se non il messaggio [5] di Mike e i commenti conseguenti.
“ Non è accettabile che sia metallico perché può
andare in tensione per un guasto a monte degli inter-
ruttori, anche se differenziali.”

Concordo, è oggettivamente una criticità .
Allegati
IMG_5247.jpeg

Avatar utente
Foto UtenteGioArca67
4.585 4 6 9
Master EY
Master EY
Messaggi: 4596
Iscritto il: 12 mar 2021, 8:36
0
voti

[10] Re: Protezione montante

Messaggioda Foto UtenteGioArca67 » 31 dic 2024, 13:01

Questa immagine rappresenta sostanzialmente lo stesso algoritmo già prima mostrato al messaggio [3], ma sembra riferita al singolo montante di singola alimentazione.

Il caso proposto dall'OP invece è un quadro metallico con numerose distinte alimentazioni (la qual cosa dovrebbe per altro anche essere indicata con apposito messaggio).


Torna a “Impianti, sicurezza e quadristica”