Salve a tutti,
da programmatore vi chiedo un aiuto...
ho un circuito già esistente al quale mi è stato chiesto di modificare il firmware per gestire un un mini attuatore (un pistoncino praticamente).
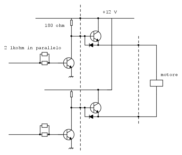
Ho pensato di collegare agli out1 e out2 già presente sul circuito, il pistone come da schema in modo che a seconda della configurazione del pin1 e pin 2 si apre o si chiude.
Funziona solo che la tensione ai capi del pistone scende a circa 7V... come posso risolvere?
grazie.
Gestione micro attuatore
Moderatori:
carloc,
g.schgor,
BrunoValente,
IsidoroKZ
14 messaggi
• Pagina 1 di 2 • 1, 2
2
voti
Ciao
Tonyomi benvenuto
!
I 5V che ti mancano cadono in gran parte sulle resistenze da 180ohm che si trovano in serie al motore.
Abbassando il valore di tali resistenze otterrai una tensione maggiore ai capi del motore. Potresti provare con 82ohm (almeno 2W) per poi aggiustare il tiro strada facendo. Non potrai comunque scendere troppo con tale valore perché oltre a perdere d'efficienza rischieresti di danneggiare i transistor.
Però va detto che non è un bel metodo quello che stai usando. Per fare le cose a modo servirebbe aggiungere un ponte ad H tra le uscite del tuo circuito e l'attuatore. Ad esempio un L298.
I 5V che ti mancano cadono in gran parte sulle resistenze da 180ohm che si trovano in serie al motore.
Abbassando il valore di tali resistenze otterrai una tensione maggiore ai capi del motore. Potresti provare con 82ohm (almeno 2W) per poi aggiustare il tiro strada facendo. Non potrai comunque scendere troppo con tale valore perché oltre a perdere d'efficienza rischieresti di danneggiare i transistor.
Però va detto che non è un bel metodo quello che stai usando. Per fare le cose a modo servirebbe aggiungere un ponte ad H tra le uscite del tuo circuito e l'attuatore. Ad esempio un L298.
0
voti
grazie...
purtroppo dovrei riuscire a usare il circuito cosi come è fatto al massimo cambiando il valore ai componenti presenti...
volevo aggiungere che i 7volt c'è li ho anche a vuoto cioè quando il pistone mi assorbe 40mA circa...
una domanda modificando la resistenza di base?
purtroppo dovrei riuscire a usare il circuito cosi come è fatto al massimo cambiando il valore ai componenti presenti...
volevo aggiungere che i 7volt c'è li ho anche a vuoto cioè quando il pistone mi assorbe 40mA circa...
una domanda modificando la resistenza di base?
0
voti
Se tra collettore ed emettitore del transistor acceso ci sono meno di 0.3 V, non serve a niente aumentare la resistenza di base. Il problema è che il motore si trova sempre alimentato attraverso una resistenza da 180 Ω, vuol dire 1.8 volt in meno sul motore ogni 10 mA di assorbimento.
Una domanda ben posta è già mezza risposta.
0
voti
Tonyomi ha scritto:una domanda modificando la resistenza di base?
No, io stavo parlando delle resistenze sui collettori (quelle da 180ohm), però effettivamente il guadagno minimo del BD237 è di 40 e potrebbe essere che non stia saturando.
Misura se il transistor è in saturazione o meno, ovvero misura la tensione tra emettitore e collettore quando il transistor è in conduzione. Quanto vale?
Una domanda, facendo riferimento al tuo schema, pin1 e pin2 vanno ad un microcontrollore? Se si, a che tensione è alimentato?
0
voti
Si, allora direi che oltre alla resistenza da 180ohm in serie al carico hai anche il problema del transistor che non satura.
Ma hai la possibilità di fare delle misure sul circuito?
qual è la corrente massima che puoi tirare da un pin del microcontrollore?
Ma hai la possibilità di fare delle misure sul circuito?
qual è la corrente massima che puoi tirare da un pin del microcontrollore?
2
voti
Non è possibile, come progettato le uscite sono asimmetriche: "tirano" (transistor saturo) molto verso il basso e poco (180 ohm) verso l'altopurtroppo dovrei riuscire a usare il circuito cosi come è fatto al massimo cambiando il valore ai componenti presenti...
volevo aggiungere che i 7volt c'è li ho anche a vuoto cioè quando il pistone mi assorbe 40mA circa...
Non è chiaro:
a vuoto vuol dire senza carico, ossia motore staccato.
Il motore si ferma quando arriva a fine corsa? E si disalimenta?
E quando è in moto quanto assorbe?
12 V 150 mA è la corrente nominale con motore in moto.
Se fosse bloccato (condizione di messa in rotazione da fermo), ma alimentato quanto assorbe ?
Aggiungerei due transistor e due diodi, dovrebbe funzionare meglio anche se non è il massimo.
Usa gli stessi transistor, e diodi al silicio per esempio 1N4004.
Per me, potresti aumentare a 470 ohm i resistori da 180 ohm.
Se servono spiegazioni, chiedi.
0
voti
In questa discussione c'è uno schema di un ponte ad H a componenti discreti realizzato da
EcoTan.
Potrebbe essere di ispirazione per la tua realizzazione.
viewtopic.php?f=1&t=51633#p495916
Ciao
Potrebbe essere di ispirazione per la tua realizzazione.
viewtopic.php?f=1&t=51633#p495916
Ciao
600 Elettra
14 messaggi
• Pagina 1 di 2 • 1, 2
Chi c’è in linea
Visitano il forum: Nessuno e 131 ospiti

Elettrotecnica e non solo (admin)
Un gatto tra gli elettroni (IsidoroKZ)
Esperienza e simulazioni (g.schgor)
Moleskine di un idraulico (RenzoDF)
Il Blog di ElectroYou (webmaster)
Idee microcontrollate (TardoFreak)
PICcoli grandi PICMicro (Paolino)
Il blog elettrico di carloc (carloc)
DirtEYblooog (dirtydeeds)
Di tutto... un po' (jordan20)
AK47 (lillo)
Esperienze elettroniche (marco438)
Telecomunicazioni musicali (clavicordo)
Automazione ed Elettronica (gustavo)
Direttive per la sicurezza (ErnestoCappelletti)
EYnfo dall'Alaska (mir)
Apriamo il quadro! (attilio)
H7-25 (asdf)
Passione Elettrica (massimob)
Elettroni a spasso (guidob)
Bloguerra (guerra)









