Gestione micro attuatore
Moderatori:
carloc,
g.schgor,
BrunoValente,
IsidoroKZ
14 messaggi
• Pagina 2 di 2 • 1, 2
0
voti
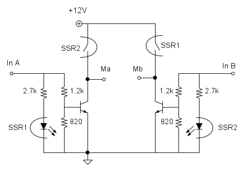
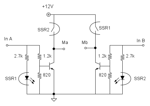
Mi è venuto mente che per comandare un orologio con movimento a bobina polarizzata avevo utilizzato un ponte ad H fatto con due SSR e due transistor NpN.
Dopo posto lo schema.
Il circuito di
elfo era molto utilizzato in passato ma di solito lo si realizza con un transistor che pilota solo il relè di inversione e un transistor che pilota solo il motore.
Il relè però ha come sempre i suoi pregi e i suoi difetti.
Ciao
Dopo posto lo schema.
Il circuito di
Il relè però ha come sempre i suoi pregi e i suoi difetti.
Ciao
600 Elettra
1
voti
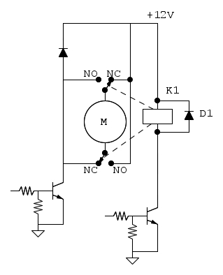
Ecco io lo avevo realizzato cosi.
Mancano i quattro diodi di ricircolo.
Ciao
Mancano i quattro diodi di ricircolo.
Ciao
600 Elettra
1
voti
600 Elettra
14 messaggi
• Pagina 2 di 2 • 1, 2
Chi c’è in linea
Visitano il forum: Nessuno e 43 ospiti

Elettrotecnica e non solo (admin)
Un gatto tra gli elettroni (IsidoroKZ)
Esperienza e simulazioni (g.schgor)
Moleskine di un idraulico (RenzoDF)
Il Blog di ElectroYou (webmaster)
Idee microcontrollate (TardoFreak)
PICcoli grandi PICMicro (Paolino)
Il blog elettrico di carloc (carloc)
DirtEYblooog (dirtydeeds)
Di tutto... un po' (jordan20)
AK47 (lillo)
Esperienze elettroniche (marco438)
Telecomunicazioni musicali (clavicordo)
Automazione ed Elettronica (gustavo)
Direttive per la sicurezza (ErnestoCappelletti)
EYnfo dall'Alaska (mir)
Apriamo il quadro! (attilio)
H7-25 (asdf)
Passione Elettrica (massimob)
Elettroni a spasso (guidob)
Bloguerra (guerra)



