Salve, ho la necessità di far lampeggiare una lampadina da 75W per tot secondi quando viene rilevato che su una campanella ci sono i 60VAC che servono per alimentarla. Avevo pensato di rilevare la tensione quando presente sulla campana e tramite due 555 decidere la durata del lampeggio e la frequenza, poi uso un rele' SSR per accendere e spegnere il carico.
Ho buttato giù uno schema ancora non prototipato:
Che dite ? che possa funzionare come l'ho concepita oppure ho fatto qualche castroneria ?
Lampeggio lampada se rileva tensione AC
Moderatori:
carloc,
g.schgor,
BrunoValente,
IsidoroKZ
0
voti
Parli di impulso e poi parli di tensione alternata, un impulso in alternata mi mancava
Stupidaggini a parte....
In pratica per quanto deve essere presente la tensione 60VAC prima di considerare valido il segnale ? 100ms, 1s 5 minuti ?
La parte di rilevazione la semplificherei, cosa serve lo zener ?

Stupidaggini a parte....
In pratica per quanto deve essere presente la tensione 60VAC prima di considerare valido il segnale ? 100ms, 1s 5 minuti ?
La parte di rilevazione la semplificherei, cosa serve lo zener ?

0
voti
ThEnGi ha scritto:In pratica per quanto deve essere presente la tensione 60VAC prima di considerare valido il segnale ? 100ms, 1s 5 minuti ?
Domanda importante! Resto anch'io in attesa di una risposta, poi ci metto del mio
Altra domanda: i 12V per i 555 sono già presenti nel sistema o li generi ad hoc? C'è un motivo per aver scelto proprio 12 V?
Boiler
0
voti
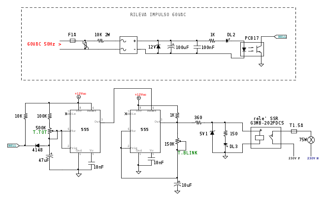
E' una campana collegata al campanello sulla recinzione esterna, quindi potrebbe essere premuto per meno di un secondo come essere tenuto premuto per 1 o 2 secondi, per questo ho usato il termine "impulso" che effettivamente non è appropriato, comunque penso si sia capito cosa intendo fare.
Lo zener lo avevo messo per assicurarmi che ci sia una tensione non più alta di quella dopo il ponte a diodi, ma se dici che non serve e posso usare solo un diodo allora forse potrei rivedere la cosa.
In pratica sono quelle campanelle che montano su ambienti grandi come capannoni e magazzini per sentire quando suonano il campanello esterno.
I 12V è solo per comodità di riutilizzare un alimentatore da 12V 1A che avevo già in casa, tutto qua.
P.S. ho cambiato il titolo che thread che effettivamente non era corretto.
Lo zener lo avevo messo per assicurarmi che ci sia una tensione non più alta di quella dopo il ponte a diodi, ma se dici che non serve e posso usare solo un diodo allora forse potrei rivedere la cosa.
In pratica sono quelle campanelle che montano su ambienti grandi come capannoni e magazzini per sentire quando suonano il campanello esterno.
I 12V è solo per comodità di riutilizzare un alimentatore da 12V 1A che avevo già in casa, tutto qua.

P.S. ho cambiato il titolo che thread che effettivamente non era corretto.
2
voti
Grazie per le precisazioni.
Molto probabilmente funziona, c'è solo una cosetta che cambierei.
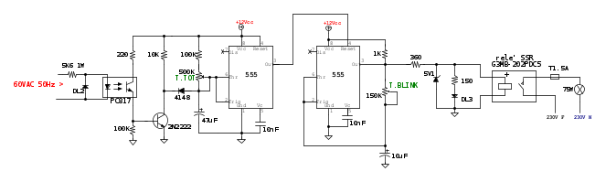
Io modificherei la parte di rilevazione come segue:
- rimuovi il varistore, lascia lo zener. Motivazione: lo zener è piú veloce del varistore nel sopprimere le sovratensioni causate dalla campanella elettromeccanica e non si rompe così facilmente.
- togli i 10k a monte del ponte raddrizzatore e metti una resistenza opportunamente dimensionata prima dello zener. Motivazione: se metti un condensatore direttamente in uscita al ponte ottieni una scorta di energia piú efficiente. Da questo condensatore caricato a poco piú di 80V puoi poi derivare con la resistenza e lo zener un'alimentazione a 12V che rimane stabile per un tempo piú lungo. Altrimenti, con il tuo schema originale devi caricare a 12 V un condensatore importante (100u) tramite 10k, la costante di tempo è 1 s. Non tragico, ma nemmeno molto affidabile da un punto di vista funzionale.
Insomma, qualcosa così:
La soluzione è tutt'altro che elegante, visto che la durata dell'impulso in uscita dipende da moltissime variabili, ma visto che al 555 per triggerare basta meno di 1 us, direi che possiamo anche chiudere un occhio o due
Il ponte raddrizzatore non è piú protetto dal varistore, ma se ne trovano facilmente di robusti che non dovrebbero aver problemi a gestire le sovratensioni della campanella. Se ti senti piú sicuro, reintroduci il varistore o -meglio- un TVS bidirezionale.
Il resto del circuito non l'ho controllato, ci sono in giro centinaia di esempi per il 555. mi fido che ne hai copiato uno funzionante
Forse sposterei il LED di indicazione a monte della coppia resistore-zener. Cambiando il resistore in serie al LED puoi dimensionarlo per 12 V, in questo modo il carico sul resistore dello zener è costante e ti semplifichi la vita.
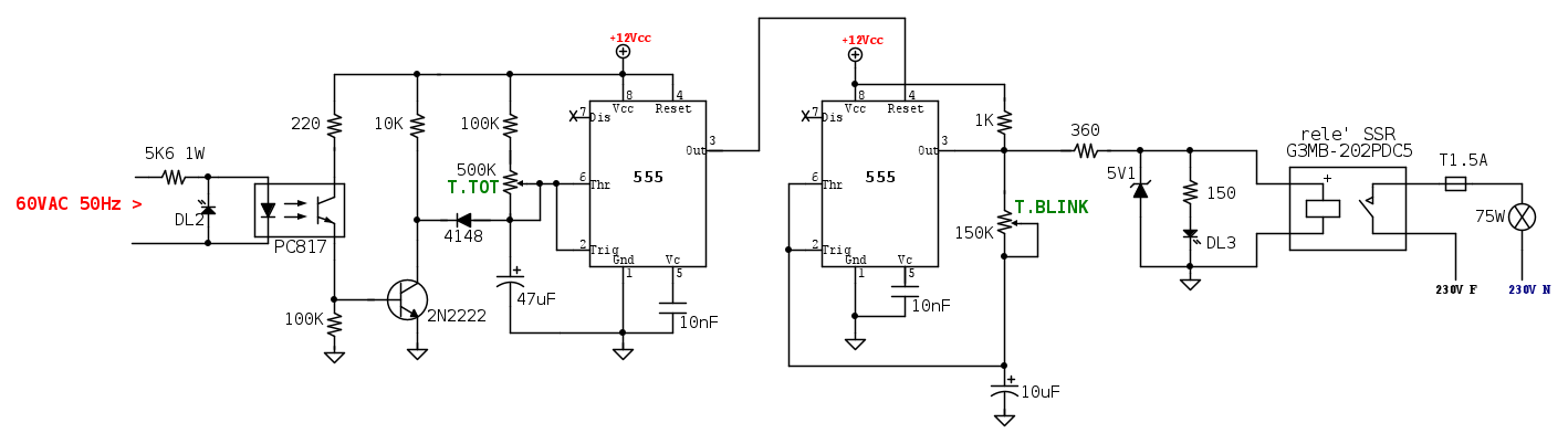
Ah, vedo adesso una cosa che non mi piace. L'optocoupler che indichi dà una absolute maximum current per il collettore di 50 mA, non sono specificati valori di picco. Quando triggera, scarichi 47 uF attraverso questo povero transistor e quasi sicuramente eccedi le 50 mA. Ci vuole probabilmente un altro transistor (power, non povero
) che si sobbarchi la botta di corrente senza farla passare attraverso l'optocoupler.
Tanto per discutere, se vuoi una soluzione ultra-minimalistica, questo dovrebbe funzionare:
(se tu decidessi che non vuoi il LED, devi sostituirlo con un normale diodo)
Boiler
Molto probabilmente funziona, c'è solo una cosetta che cambierei.
Io modificherei la parte di rilevazione come segue:
- rimuovi il varistore, lascia lo zener. Motivazione: lo zener è piú veloce del varistore nel sopprimere le sovratensioni causate dalla campanella elettromeccanica e non si rompe così facilmente.
- togli i 10k a monte del ponte raddrizzatore e metti una resistenza opportunamente dimensionata prima dello zener. Motivazione: se metti un condensatore direttamente in uscita al ponte ottieni una scorta di energia piú efficiente. Da questo condensatore caricato a poco piú di 80V puoi poi derivare con la resistenza e lo zener un'alimentazione a 12V che rimane stabile per un tempo piú lungo. Altrimenti, con il tuo schema originale devi caricare a 12 V un condensatore importante (100u) tramite 10k, la costante di tempo è 1 s. Non tragico, ma nemmeno molto affidabile da un punto di vista funzionale.
Insomma, qualcosa così:
La soluzione è tutt'altro che elegante, visto che la durata dell'impulso in uscita dipende da moltissime variabili, ma visto che al 555 per triggerare basta meno di 1 us, direi che possiamo anche chiudere un occhio o due
Il ponte raddrizzatore non è piú protetto dal varistore, ma se ne trovano facilmente di robusti che non dovrebbero aver problemi a gestire le sovratensioni della campanella. Se ti senti piú sicuro, reintroduci il varistore o -meglio- un TVS bidirezionale.
Il resto del circuito non l'ho controllato, ci sono in giro centinaia di esempi per il 555. mi fido che ne hai copiato uno funzionante
Forse sposterei il LED di indicazione a monte della coppia resistore-zener. Cambiando il resistore in serie al LED puoi dimensionarlo per 12 V, in questo modo il carico sul resistore dello zener è costante e ti semplifichi la vita.
Ah, vedo adesso una cosa che non mi piace. L'optocoupler che indichi dà una absolute maximum current per il collettore di 50 mA, non sono specificati valori di picco. Quando triggera, scarichi 47 uF attraverso questo povero transistor e quasi sicuramente eccedi le 50 mA. Ci vuole probabilmente un altro transistor (power, non povero
Tanto per discutere, se vuoi una soluzione ultra-minimalistica, questo dovrebbe funzionare:
(se tu decidessi che non vuoi il LED, devi sostituirlo con un normale diodo)
Boiler
1
voti
boiler ha scritto:La soluzione è tutt'altro che elegante, visto che la durata dell'impulso in uscita dipende da moltissime variabili
Basta mettere un cartello con scritto: Pressione del pulsante di 1000 ms +- 10%. Una pressione troppo lunga o troppo breve verrà ingorata
Problema risolto
Ogni tanto anche io devo creare qualche posti inutile, guai a voi se mettete punti positivi che dopo devo creare altri 4 post inutili per mantenere il rapporto punti/post
----------------------------------------------------------------------------
Anche se secondo me la "minimal" è la soluzione migliore
Ammetto che non mi piacciono le configurazioni, il classico NE555 monostabile che pilota un astabile non andava bene ? Con un condensatore tra il MOC e il trigger generi l'impulso, altrimenti senza e prolunghi i tempo quanto viene tenuto premuto il campanello
Serve um impulso stretto ? 60% DC non va bene ?
Attenzione al SSR che non sia "zero-crossing" altrimenti devi gestire anche quello

0
voti
Grazie delle dritte, quindi semplificando diventerebbe una cosa del genere:
Quelle configurazioni dei 555 li avevo viste su un libro del 1978 di cui si trova anche il pdf, ovviamente le ho adattate al mio caso specifico.
Quelle configurazioni dei 555 li avevo viste su un libro del 1978 di cui si trova anche il pdf, ovviamente le ho adattate al mio caso specifico.
0
voti
Ancora una domanda: hai marca e modello dell'alimentatore a 12V? O sai dire se il secondario è isolato dal primario (sarebbeg strano se non lo fosse, ma meglio chiedere 
Boiler
Boiler
0
voti
Sto però pensato di prendere questi, con la possibilità di montarlo direttamente sul circuito e chiudere tutto dentro a una scatoletta da 10x10, alla fine per quello che devo fare 700mA sono più che sufficienti.
Ovviamente dovrei riadattare tutto per la 5V.
0
voti
Forse anche un vecchio alimentatore a muro col trasformatore a lamierini in ferro potrebbe dare qualche garanzia in più rispetto al basico alimentatore che hai trovato sul web.
Serve una certa affidabilità o non è un problema?
Ciao
Serve una certa affidabilità o non è un problema?
Ciao
600 Elettra
Chi c’è in linea
Visitano il forum: Nessuno e 30 ospiti

Elettrotecnica e non solo (admin)
Un gatto tra gli elettroni (IsidoroKZ)
Esperienza e simulazioni (g.schgor)
Moleskine di un idraulico (RenzoDF)
Il Blog di ElectroYou (webmaster)
Idee microcontrollate (TardoFreak)
PICcoli grandi PICMicro (Paolino)
Il blog elettrico di carloc (carloc)
DirtEYblooog (dirtydeeds)
Di tutto... un po' (jordan20)
AK47 (lillo)
Esperienze elettroniche (marco438)
Telecomunicazioni musicali (clavicordo)
Automazione ed Elettronica (gustavo)
Direttive per la sicurezza (ErnestoCappelletti)
EYnfo dall'Alaska (mir)
Apriamo il quadro! (attilio)
H7-25 (asdf)
Passione Elettrica (massimob)
Elettroni a spasso (guidob)
Bloguerra (guerra)











