Il lampeggiante va messo vicino alla campana per un fattore di visibilità.
Lampeggio lampada se rileva tensione AC
Moderatori:
carloc,
g.schgor,
BrunoValente,
IsidoroKZ
0
voti
Il lampeggiante va messo vicino alla campana per un fattore di visibilità.
0
voti
Ho fatto una simulazione per l'astabile che si occupa del lampeggio a 1Hz, effettivamente con quella configurazione riesco a ottenere un duty esattamente del 50% a una frequenza di 1Hz, unica pecca che mi rode un po' (ma non è poi cosi grave) il lampeggio inizia dopo circa 1660 ms:
Qualche idea per compensare questo lag iniziale ?
Qualche idea per compensare questo lag iniziale ?
1
voti
theking0 ha scritto:ottenere un duty esattamente del 50% a una frequenza di 1Hz,
E se fosse 52% ? cambierebbe qualcosa ? Usi il classcio astabile e lavori con il reset
In realtà "oscilla" la parte 555 e semplicemente che l'ingresso (SR) viene ignorato dal Flip-Flop

0
voti
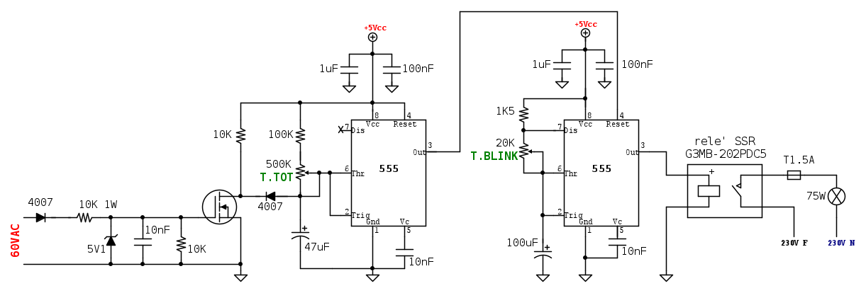
Effettivamente non ha senso complicarsi la vita per avere un duty di 50% preciso in questo caso, seguendo i vostri consigli lo schema definitivo sarebbe:
Alla fine ho convertito il sistema per usare quel piccolo switching da 5V 700mA, cosi mi sta tutto dentro a una scatoletta di piccole dimensioni e allo stesso tempo ho semplificato il tutto.
Alla fine ho convertito il sistema per usare quel piccolo switching da 5V 700mA, cosi mi sta tutto dentro a una scatoletta di piccole dimensioni e allo stesso tempo ho semplificato il tutto.
0
voti
Adesso ho dato un'occhiata anche al 555. Ammetto di non averlo usato da almeno 20 anni, ma la configurazione del primo stadio, di che tipo sarebbe?
Se vuoi un timer one-shot il pin 2 non è collegato al pin threshold. Invece discharge dovrebbe esserlo. E anche la connessione del potenziometro è quantomeno inusuale. A meno che non sia un altro tipo di circuito. Se in effetti non è questo il circuito, il diodo 1N4148 non serve a nulla.
I condensatori di bypass li hai omessi o li hai messi?
Servono! Se non li hai messi nello schema per chiarezza va bene, altrimenti devi aggiungerli.
Che rapporto hai con il committente? Quegli alimentatori che vuoi usare sono, per dirla in tutta franchezza, spazzatura. Se va a fuoco baracca e burattini cosa succede?
Boiler
Se vuoi un timer one-shot il pin 2 non è collegato al pin threshold. Invece discharge dovrebbe esserlo. E anche la connessione del potenziometro è quantomeno inusuale. A meno che non sia un altro tipo di circuito. Se in effetti non è questo il circuito, il diodo 1N4148 non serve a nulla.
I condensatori di bypass li hai omessi o li hai messi?
Che rapporto hai con il committente? Quegli alimentatori che vuoi usare sono, per dirla in tutta franchezza, spazzatura. Se va a fuoco baracca e burattini cosa succede?
Boiler
0
voti
boiler ha scritto:Adesso ho dato un'occhiata anche al 555. Ammetto di non averlo usato da almeno 20 anni, ma la configurazione del primo stadio, di che tipo sarebbe?
Dovrebbe far si che sia retriggerabile, anche se in un modo un po' artistico, la consigurazione monostabile classica è un'altra
in pratica l'uscita rimane alta finche il pulsante è schiacciato (+RC), ma in questo caso la configurazione per l'ingresso che gli hai consigliato già prevede un ritardo perciò avrà
tempo totale = RC dello stadio di ingresso + RC del NE555 + tempo in cui il pulsante rimane premuto
inoltre dipende dal produttore ma esiste un grafico con i valori consigliati di RC e 100uF a memoria e fuori (o al limite)

Ultima modifica di
ThEnGi il 9 feb 2025, 19:13, modificato 1 volta in totale.
0
voti
I condensatori li ho previsti ma non disegnati sullo schema in fdj, ho predisposto uno elettrolitico da 2.2uF e uno ceramico da 100nF per ogni 555, ovviamente vicino ai pin di vcc.
E' un amico, ma vorrei evitare di dagli fuoco al magazzino se possibile
Meglio se torno su quello da 12V 1A che avevo pensato in origine ?
Oppure si potrebbe usare quelle cinesate li e e mettere qualche protezione ?
1
voti
theking0 ha scritto:dovrebbe essere un monostabile retriggerabile
Va bene, vi credo
Verifica però se il potenziometro va collegato davvero così, mi sembra strano.E l'1N4148 rischia di apprezzare poco le botte di corrente che si prende scaricando 47 uF.
Metti un 1N4007 anche lì.
I condensatori li ho previsti ma non disegnati sullo schema in fdj, ho predisposto uno elettrolitico da 2.2uF e uno ceramico da 100nF per ogni 555, ovviamente vicino ai pin di vcc.
Io tendo ad evitare gli elettrolitici dove posso, col tempo sono fonte di guasti. Se riesci a procurarti un 1 uF ceramico o a film, invece del 2.2 uF, secondo me dormi piú tranquillo.
Meglio se torno su quello da 12V 1A che avevo pensato in origine ?
Non è che quello sia meglio.
Oppure si potrebbe usare quelle cinesate li e e mettere qualche protezione ?
Comprare merda e poi spruzzarci sopra profumo per non sentire il puzzo non è la mia strategia preferita.
Boiler
0
voti
boiler ha scritto:Va bene, vi credoVerifica però se il potenziometro va collegato davvero così, mi sembra strano.
Sicuramente provo tutto su bradboard prima di fare il PCB. In teoria sul quel libro in cui l'avevo copiato non ci sono fesserie, ma tutto può essere.
boiler ha scritto:E l'1N4148 rischia di apprezzare poco le botte di corrente che si prende scaricando 47 uF.
Metti un 1N4007 anche lì.
Ottimo, grazie
boiler ha scritto:Io tendo ad evitare gli elettrolitici dove posso, col tempo sono fonte di guasti. Se riesci a procurarti un 1 uF ceramico o a film, invece del 2.2 uF, secondo me dormi piú tranquillo.
Io di condensatori elettrolitici prendo solo il meglio ... Kemet, Nichelon, Panasonic ecc, ma nei cassetti ho anche dei 1uF 63V a film, magari uso quelli. Il 100nF in ceramica in questi casi si potrebbero omettere o e' comunque meglio metterli ?
boiler ha scritto:Non è che quello sia meglio.
...
Comprare merda e poi spruzzarci sopra profumo per non sentire il puzzo non è la mia strategia preferita.
Boiler
djnz ha scritto:Il collegamento del source a GND è sottointeso o l'hai dimenticato?
Dimenticato
Schema corretto
Chi c’è in linea
Visitano il forum: Nessuno e 227 ospiti

Elettrotecnica e non solo (admin)
Un gatto tra gli elettroni (IsidoroKZ)
Esperienza e simulazioni (g.schgor)
Moleskine di un idraulico (RenzoDF)
Il Blog di ElectroYou (webmaster)
Idee microcontrollate (TardoFreak)
PICcoli grandi PICMicro (Paolino)
Il blog elettrico di carloc (carloc)
DirtEYblooog (dirtydeeds)
Di tutto... un po' (jordan20)
AK47 (lillo)
Esperienze elettroniche (marco438)
Telecomunicazioni musicali (clavicordo)
Automazione ed Elettronica (gustavo)
Direttive per la sicurezza (ErnestoCappelletti)
EYnfo dall'Alaska (mir)
Apriamo il quadro! (attilio)
H7-25 (asdf)
Passione Elettrica (massimob)
Elettroni a spasso (guidob)
Bloguerra (guerra)








