Intanto grazie. Il titolo del thread fa riferimento a una esigenza specifica ma poi ho voluto citare come esempio un caricabatteria che comprende, sì, un controllo di corrente, ma con specifiche più lasche. Infatti usare una MCU come elettronica è una cosa che mi piace particolarmente, quando possibile.
Non conoscevo i circuiti PFC, che certamente migliorano il fattore di potenza (sono nati per quello). A prima vista ho l'impressione che introducano delle armoniche in rete, certamente entro limiti consentiti.
Sorgente di corrente
Moderatori:
carloc,
g.schgor,
BrunoValente,
IsidoroKZ
47 messaggi
• Pagina 3 di 5 • 1, 2, 3, 4, 5
2
voti
EcoTan ha scritto:A prima vista ho l'impressione che introducano delle armoniche in rete, certamente entro limiti consentiti.
In parte è vero ma diciamo che, oltre a ridurre la distorsione armonica totale, un PFC ti sposta in alta frequenza le subarmoniche che si generano, dove oltre ad avere un valore più basso possono essere filtrate meglio dagli EMI o da altri filtri che lavorano sulla 50Hz.
Inoltre l’utilizzo di una topologia boost consente di avere una corrente in ingresso continua (l’induttanza è collegata direttamente all’ingresso), per cui il contenuto armonico è più povero di componenti ad alta frequenza causate ad esempio da spike di accensione/spegnimento improvvisi degli switch (come ad esempio in un ponte a diodi su C oppure in un buck, dove hai dei ripidissimi di/dt).
0
voti
gill90 ha scritto:imponi una corrente di picco a primario fissa in hardware (resistenza di sense), e per limitarla spegni in anticipo il MOS con una relazione (suppongo non lineare) tra ON-time e tensione di uscita.
Spengo il MOS (con una ISR di 1 solo rigo!) e lo lascio spento fino alla prossima commutazione On che avviene ogni 40 µs (non 50 come scritto nel blog).
gill90 ha scritto:l’utilizzo di una topologia boost consente di avere una corrente in ingresso continua (l’induttanza è collegata direttamente all’ingresso)
Mi pare che il testo non dica il valore dell'induttanza.
2
voti
Spengo il MOS (con una ISR di 1 solo rigo!) e lo lascio spento fino alla prossima commutazione On che avviene ogni 40 µs (non 50 come scritto nel blog).
Ok, però non è solo quella la latenza del tuo sistema. Dovrai passare prima per l'ADC e poi per una lookup table o qualche altro codice aggiuntivo che ti faccia da funzione di collegamento tra corrente di picco e tensione di uscita.
EcoTan ha scritto:Mi pare che il testo non dica il valore dell'induttanza.
Quale testo?
L'induttanza (assieme alla capacità di uscita) è uno dei parametri del tuo boost, fa parte dei compromessi da considerare quando progetti un sistema di potenza. Dipende dallo swing di corrente, dal ripple che vuoi in uscita, dalla frequenza di switching del sistema, dalla banda del controllo ecc.
In ogni caso, tralasciando il valore di L, con questa topologia riduci di molto gli spike sulla corrente di ingresso:
0
voti
Il MOS viene posto OFF dalla ISR al raggiungimento della soglia di corrente in modo incondizionato. Il meccanismo di interrupt è gestito in parte attraverso il compilatore, ma è comunque molto veloce. Non occorre che la ISR salvi i registri applicativi in quanto non li usa. Vi è soltanto una ISR (in questa versione del programma) quindi non ci sono attese legate alla priorità e all'accodamento.
Certamente lo ADC legge la tensione di uscita e interviene sul duty cycle infatti, staccando la batteria, la tensione a vuoto si stabilizza al valore di mantenimento, ma questa è una cosa che si può fare con comodo e, al bisogno, viene interrotta dalla ISR. Infatti uso tranquillamente istruzioni tipo Bitwait per porre in attesa il programma quando utile (in pratica il PWM viene generato caricando e attendendo un timer).
Insomma un caricabatteria si può fare anche così e non tende assolutamente a guastarsi, anzi.
Certamente lo ADC legge la tensione di uscita e interviene sul duty cycle infatti, staccando la batteria, la tensione a vuoto si stabilizza al valore di mantenimento, ma questa è una cosa che si può fare con comodo e, al bisogno, viene interrotta dalla ISR. Infatti uso tranquillamente istruzioni tipo Bitwait per porre in attesa il programma quando utile (in pratica il PWM viene generato caricando e attendendo un timer).
Insomma un caricabatteria si può fare anche così e non tende assolutamente a guastarsi, anzi.
0
voti
non so come mai mi è venuto in mente come ciruito il filtro analogico digitale, ma non lavora propio in questo modo.
quindi dovresti ottenere una corrente, stabile e controllabile, alternata?
una pecca del circuito RL penso possa essere il fatto di andare a lavorare in risonanza, suppongo abbia fatto considerazioni in merito in modo da non poteci arrivare ,ed allo scopo perché non eliminare il condenatore? l'induttanza in AC avrà una reattanza lineare con la frequenza, e sul carico reistivo avrebbe una sua corrente controllabile.
Scusate se non ho capito lo scopo del circuito.
saluti.
quindi dovresti ottenere una corrente, stabile e controllabile, alternata?
una pecca del circuito RL penso possa essere il fatto di andare a lavorare in risonanza, suppongo abbia fatto considerazioni in merito in modo da non poteci arrivare ,ed allo scopo perché non eliminare il condenatore? l'induttanza in AC avrà una reattanza lineare con la frequenza, e sul carico reistivo avrebbe una sua corrente controllabile.
Scusate se non ho capito lo scopo del circuito.
saluti.
-

lelerelele
4.899 3 7 9 - Master

- Messaggi: 5505
- Iscritto il: 8 giu 2011, 8:57
- Località: Reggio Emilia
0
voti
lelerelele ha scritto:perché non eliminare il condenatore?
Un condensatore in parallelo alla batteria da ricaricare sembra superfluo, ma se poi stacchi la batteria l'apparecchio non deve guastarsi.
1
voti
Diciamo che le batteria da trazione sono abbastanza tolleranti
al circuito di
EcoTan non ci vedo nulla di male, vogliamo essere pignoli magare l'anello di retroazione digitale è "lento" rispetto ad un full analogico o che la configurazione è "datata" ?
Ma poi serve veramente avere tutta sta banda passante ? e se funziona....la reattiva non la paghi
Adesso
gill90 mi fucila sul posto
Io ad oggi ho usato ed uso un convertitore XL4015 con un OPamp per limitare la corrente, raggiunta la soglia non fa altro che portare alto il pin FB, il convertitore apre il Mosfet, la corrente scende il pin FB torna basso (o a livello del partitore) e il ciclo ri-inizia. Poco "profesionale" ma funziona
A monte c'è un alimentatore da portatile, spero abbia il PFC

al circuito di
Ma poi serve veramente avere tutta sta banda passante ? e se funziona....la reattiva non la paghi
Adesso
Io ad oggi ho usato ed uso un convertitore XL4015 con un OPamp per limitare la corrente, raggiunta la soglia non fa altro che portare alto il pin FB, il convertitore apre il Mosfet, la corrente scende il pin FB torna basso (o a livello del partitore) e il ciclo ri-inizia. Poco "profesionale" ma funziona
A monte c'è un alimentatore da portatile, spero abbia il PFC

0
voti
Non c'entra perfettamente ma se vi dovesse capitare l'esigenza sono rimasto molto positivamente colpito dal convertitore bok-boost basato sul chip linear LTC3780.
Sono state aggiunte tramite un Lm358 le funzioni di limitazione di corrente in uscita (funzionamento a corrente costante) e allarme minima tensione in ingresso.
Ciao
https://www.ebay.it/itm/353406333993?_u ... KTEALw_wcB
Sono state aggiunte tramite un Lm358 le funzioni di limitazione di corrente in uscita (funzionamento a corrente costante) e allarme minima tensione in ingresso.
Ciao
https://www.ebay.it/itm/353406333993?_u ... KTEALw_wcB
- Allegati
-
LTC3780.pdf- (367.2 KiB) Scaricato 46 volte
600 Elettra
0
voti
ThEnGi ha scritto:al circuito diEcoTan non ci vedo nulla di male, vogliamo essere pignoli magare l'anello di retroazione digitale è "lento" rispetto ad un full analogico o che la configurazione è "datata" ?
Ma poi serve veramente avere tutta sta banda passante ? e se funziona....la reattiva non la paghi![]()
La bassa banda del loop di tensione nel caso di un caricabatterie ci può anche stare, unica cosa io metterei uno snubber sul trasformatore perché altrimenti stressi troppo il MOS e rischi che si buchi. Diciamo che da una certa potenza in su (oltre ad adattare la topologia all'efficienza desiderata) sarebbe meglio verificare anche il fattore di potenza, è vero che non si paga la reattiva ma solo fino a una certa soglia (mi pare sotto un PF di 0.95).
Se si scende sotto quel valore, si paga un sovrapprezzo via via più alto sui kvarh (l'analogo reattivo dei kWh) consumati.
ThEnGi ha scritto:Adesso gill90 mi fucila sul posto ...
Sto già caricando i condensatori...
Scherzi a parte, funziona sì ma perché gli fai fare un ciclo limite "a relè". In pratica ci metti nel loop di reazione un elemento altamente non lineare con saturazione, e solitamente tutti gli ON-OFF di questo tipo ti portano il sistema verso un ciclo limite chiuso stabile.
Per capire in maniera approssimata come funzionano questi andamenti strani di solito si usa la "Funzione Descrittiva": in pratica ti calcoli la trasformata del saturatore in funzione dell'ampiezza dell'ingresso, poi supponi che il tuo loop di sistema chiuso si comporterà da passa basso e filtrerà questo segnale saturato, lasciandoti solo la prima armonica dell'oscillazione che si auto-sostenterà come se fosse un oscillatore sinusoidale (analogamente al criterio di Barkhausen).
L'esistenza di questo ciclo limite dipende dal tipo di elemento non lineare considerato (nel caso di relè ON-OFF, di solito questo ciclo esiste praticamente sempre).
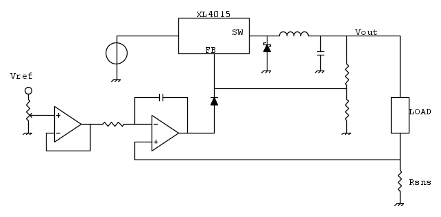
Se vuoi fare una cosa più lineare puoi utilizzare uno schema di questo tipo:
Immagino che il sense di corrente e la soglia per comparare siano simili a quello che hai tu, se è così in pratica ti basta sostituire il comparatore (o in generale il nodo ad alto guadagno che ti crea la saturazione) con un integratore.
47 messaggi
• Pagina 3 di 5 • 1, 2, 3, 4, 5
Chi c’è in linea
Visitano il forum: Nessuno e 344 ospiti

Elettrotecnica e non solo (admin)
Un gatto tra gli elettroni (IsidoroKZ)
Esperienza e simulazioni (g.schgor)
Moleskine di un idraulico (RenzoDF)
Il Blog di ElectroYou (webmaster)
Idee microcontrollate (TardoFreak)
PICcoli grandi PICMicro (Paolino)
Il blog elettrico di carloc (carloc)
DirtEYblooog (dirtydeeds)
Di tutto... un po' (jordan20)
AK47 (lillo)
Esperienze elettroniche (marco438)
Telecomunicazioni musicali (clavicordo)
Automazione ed Elettronica (gustavo)
Direttive per la sicurezza (ErnestoCappelletti)
EYnfo dall'Alaska (mir)
Apriamo il quadro! (attilio)
H7-25 (asdf)
Passione Elettrica (massimob)
Elettroni a spasso (guidob)
Bloguerra (guerra)







