Progetto driver gimbal motor
Moderatori:
carloc,
g.schgor,
BrunoValente,
IsidoroKZ
41 messaggi
• Pagina 2 di 5 • 1, 2, 3, 4, 5
0
voti
Concordo, comunque gli spigoli vivi riducono la adesività del rame al supporto, meglio raccordare il più possibile, poi le piste sottili inutilmente molto spaziate fanno asportare inutilmente tanto rame nella realizzazione dello stampato.
"Non farei mai parte di un club che accettasse la mia iscrizione" (G. Marx)
-

claudiocedrone
21,3k 4 7 9 - Master EY

- Messaggi: 15300
- Iscritto il: 18 gen 2012, 13:36
0
voti
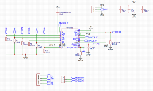
boiler ha scritto:Abbiamo poi un problema con l'alimentazione: ti manca completamente il bypass
Scusa, ho visto adesso che in realtà c'è, ma è un po' sottodimensionato. Inoltre deve esserci un collegamento a bassa impedenza tra i condensatori di bypass e il pin d'alimentazione. Avendoci di mezzo due via e una traccia sull'altro lato senza groundplane non è ottimale.
Mi sono confuso perché per qualche motivo il mio cervello (bacato) ha assegnato la rete indicata dalla serigrafia alla traccia che ci sta sotto, non al pin a lato. Forse in realtà il pinout è corretto
Boiler
0
voti
Grazie a tutti delle preziosissime risposte! Non sapete quanto sono contento
Changelog:
- aggiunto C1 + C3 da 10uF sulla alimentazione, prima era uno solo ora sono raddoppiati e dovrebbe dimezzare la ESR. Il datasheet riporta minimo 10uF ceramico, io ne ho messi 20 spero di essere ben coperto.
- Aggiunto R1 da nRST a GND pulldown. Se il micro non alimenta attivamente RST allora e' tutto fermo e la condizione di default e' avere il driver sotto reset.
- Ho ri generato il PCB da zero e ri disposto i componenti, l'unica cosa invariata sono i connettori esterni (sui quli volendo si puo' anche discutere, io penso che cosi' siano comodi ma non e' una scelta obbligata)
- ho piazzato C1 C2 e C3 il piu' vicini possibili al pin Vcc del driver.
- Ho cercato di lasciare spazio per le piste dei motori che vorrei fossero il piu' spesse possibili.
Ho riportato in via "iterativa" lo schema con le ratlines in cui si vedono i nomi delle net cosi' le connessioni dovrebbero essere piu' chiare invece di seguire i fili
Per rispondere alle domande che mi avete fatto, come CAD uso EasyEDA online perche' lo trovo pratico e ha tutte le funzioni che servono ad un neofita come me. Vorrei farlo stampare da JLCPCB che offre anche il servizio montaggio, ho fatto un preventivo e lo schema a post [1] costa 70euro per 10PCB assemblate (che ne pensate?). Il tool ha DRC che controlla larghezza delle piste, distanza dai via e piedinatura, ho impostato il tutto come da regole di manifattura di JLCPCB (consigli ben accetti).
Ho una domanda per
boiler: capisco perfettamente il discorso delle piste interrotte lato GND che spezzano la corrente di ritorno, pero' mi viene da dire che topologicamente questo porta immediatamente ad un layout almeno a 3 strati, perche' chiaramente se uso 2 layer e voglio tracciare una pista sul layer inferiore, e' per attraversare un segnale che altrimenti non potevo mettere su una faccia sola e quindi necessariamente devo "tagliarlo", se potessi non tagliarlo sotto, allora potevo anche non tagliarlo sopra....
Changelog:
- aggiunto C1 + C3 da 10uF sulla alimentazione, prima era uno solo ora sono raddoppiati e dovrebbe dimezzare la ESR. Il datasheet riporta minimo 10uF ceramico, io ne ho messi 20 spero di essere ben coperto.
- Aggiunto R1 da nRST a GND pulldown. Se il micro non alimenta attivamente RST allora e' tutto fermo e la condizione di default e' avere il driver sotto reset.
- Ho ri generato il PCB da zero e ri disposto i componenti, l'unica cosa invariata sono i connettori esterni (sui quli volendo si puo' anche discutere, io penso che cosi' siano comodi ma non e' una scelta obbligata)
- ho piazzato C1 C2 e C3 il piu' vicini possibili al pin Vcc del driver.
- Ho cercato di lasciare spazio per le piste dei motori che vorrei fossero il piu' spesse possibili.
Ho riportato in via "iterativa" lo schema con le ratlines in cui si vedono i nomi delle net cosi' le connessioni dovrebbero essere piu' chiare invece di seguire i fili
Per rispondere alle domande che mi avete fatto, come CAD uso EasyEDA online perche' lo trovo pratico e ha tutte le funzioni che servono ad un neofita come me. Vorrei farlo stampare da JLCPCB che offre anche il servizio montaggio, ho fatto un preventivo e lo schema a post [1] costa 70euro per 10PCB assemblate (che ne pensate?). Il tool ha DRC che controlla larghezza delle piste, distanza dai via e piedinatura, ho impostato il tutto come da regole di manifattura di JLCPCB (consigli ben accetti).
Ho una domanda per
0
voti
dadduni ha scritto:- aggiunto C1 + C3 da 10uF sulla alimentazione, prima era uno solo ora sono raddoppiati e dovrebbe dimezzare la ESR. Il datasheet riporta minimo 10uF ceramico, io ne ho messi 20 spero di essere ben coperto.
Ottimo, il condensatore piú piccolo (in capacità, non in geometria) è quello che va messo piú vicino al pin. Il motivo è che bassa capacità --> frequenza di risonanza alta --> bypass di componenti ad alta frequenza --> minimizzare l'induttività parassita.
- Aggiunto R1 da nRST a GND pulldown. Se il micro non alimenta attivamente RST allora e' tutto fermo e la condizione di default e' avere il driver sotto reset.
100k per un pull-down sono tanti. Considera che i pin digitali hanno una corrente di leakage. Nel tuo caso questa è specificata von +/-1uA max. Su 100k ti ritrovi una caduta di tensione di 0.1 V. Visti i livelli logici che hai non dovrebbero esserci problemi, ma va tenuta conto. In altri casi potrebbe rosicarti eccessivamente il noise-margin del segnale.
capisco perfettamente il discorso delle piste interrotte lato GND che spezzano la corrente di ritorno, pero' mi viene da dire che topologicamente questo porta immediatamente ad un layout almeno a 3 strati
Per come sono fabbricati i PCB non puoi avere un numero di strati dispari. Saranno 4.
In effetti in applicazioni con freqeunze medio-alte si usano volentieri 4 layer, anche perché così il ground-plane passa ad esse 0.14 mm dalla superficie, non 1.5 mm sotto. Questa vicinanza ha diversi vantaggi (che adesso sono un po' out of scope).
Ad ogni modo, sì, bisogna trovare una soluzione. Ed è per questo che quando faccio un PCB il tempo che ci metto nel piazzare i componenti è di parecchio maggiore a quello che ci metto nel fare il routing. È la base su cui poter costruire il resto.
Nel tuo caso, inizierei a girare il connettore per il motore di 180°, così sparisce un incrocio.
Non ti servono un paio di fori di fissaggio per viti? Si dimenticano volentieri
Boiler
0
voti
Il connettore del motore e' girato per errore, nel primo schematico era corretto.
I pulldown da 100k li ho presi pari pari dallo schematico indicato nel datasheet, anche a me sembravano altini.
Non credo di volere fori per viti di fissaggio perche' questa scheda verra' saldata con i suoi connettori su una scheda ricevente, anche il micro che la controllera' non prevede viti.
I condensatori sono tutti X5R da 25V quindi lavorando ad 1/5 della tensione massima
Le soluzioni che vedo sono 2:
1) cambio l'assegnamento al connttore di uscita in maniera tale che Vcc capiti tra motorV e motorW rispecchiando il pinout dell' IC ed evitando intrecci.
2) layout a 4 layers
La soluzione 1 e' sicuramente facile, e probabilmente lo sbroglio diventa abbastanza lineare, pero' avere Vcc GND e segnali mischiati rende il connettore "disordinato".
La soluzione 2 e' quella che hanno usato nel datasheet e in boards simili, tutti gli schematici hanno piu' di 2 layers. Non sono sicuro se JLCPCB faccia pagare molto di piu' passando da 2 a 4 strati di rame.
I pulldown da 100k li ho presi pari pari dallo schematico indicato nel datasheet, anche a me sembravano altini.
Non credo di volere fori per viti di fissaggio perche' questa scheda verra' saldata con i suoi connettori su una scheda ricevente, anche il micro che la controllera' non prevede viti.
I condensatori sono tutti X5R da 25V quindi lavorando ad 1/5 della tensione massima
Le soluzioni che vedo sono 2:
1) cambio l'assegnamento al connttore di uscita in maniera tale che Vcc capiti tra motorV e motorW rispecchiando il pinout dell' IC ed evitando intrecci.
2) layout a 4 layers
La soluzione 1 e' sicuramente facile, e probabilmente lo sbroglio diventa abbastanza lineare, pero' avere Vcc GND e segnali mischiati rende il connettore "disordinato".
La soluzione 2 e' quella che hanno usato nel datasheet e in boards simili, tutti gli schematici hanno piu' di 2 layers. Non sono sicuro se JLCPCB faccia pagare molto di piu' passando da 2 a 4 strati di rame.
0
voti
dadduni ha scritto:1) cambio l'assegnamento al connttore di uscita in maniera tale che Vcc capiti tra motorV e motorW rispecchiando il pinout dell' IC ed evitando intrecci.
Se sposti i connettori due mm piú a sinistra puoi passare con la pista per U tra VCC e nRST e aggirare così Vcc
Boiler
0
voti
Ho visto che JLCPCB costa praticamente lo stesso fare un due facce e un 4 layers. Cosa consiglieresti? Continuiamo su 2 o e' meglio passare direttamente a 4 e togliersi una fetta di problemi?
0
voti
Se costa uguale, vai di 4 layer e vivi felice!
Top layer: segnali veloci
Plane 1: GND
Plane 2: Vcc
Bottom layer: segnali lenti
(questo in linea di principio, poi ci sono sempre casi particolari ed eccezioni)
Boiler
Top layer: segnali veloci
Plane 1: GND
Plane 2: Vcc
Bottom layer: segnali lenti
(questo in linea di principio, poi ci sono sempre casi particolari ed eccezioni)
Boiler
1
voti
Mi permetto di darti qualche suggerimento anche io, oltre agli ottimi consigli che hai ricevuto finora:
- In generale, quando inizi un layout perdi un po' di tempo a organizzare bene in maniera gerarchica l'importanza dei segnali che andrai a sbrogliare: nel tuo caso, ad esemio il RST sarà il classico segnale a priorità minima, mentre i segnali di feedback (SENSE) sono quelli più critici. A seconda di questa classifica saprai come comportarti con ogni net in fase di layout, posto che in alcuni punti dovrai interrompere le tracce e/o girare attorno ad ostacoli: se ad esempio ti ritrovi con la linea di RST e quella di SENSE incrociate, farai la linea di SENSE a lunghezza minima e attaccata all'IC, mentre il RST puoi farlo anche girare un po' al largo con qualche via in più.
- In aggiunta a quanto detto, salvo casi particolare, senza saper né leggere né scrivere ti consiglio di fare nei tuoi layout un piano di ground sia per il top che per il bottom, e di "pinzarlo" adeguatamente con dei via sparsi in giro per garantirne l'equipotenzialità. In generale, come ti ha fatto notare giustamente
boiler, oltre al percorso di andata prova a immaginarti anche che percorso di ritorno può fare un segnale. Salvo casi particolari di adattamento (matching di impedenza, coppie differenziali), in generale garantire un buon piano di massa su entrambi i lati ti salva da molti impicci.
- Anche io per abitudine non uso mai connessioni ad angolo retto, sempre 45. In realtà, che io sappia, il motivo del disprezzo per le piste a 90° è più che altro è la manufacturability: il processo di etching delle tracce è più critico per angoli retti/acuti. C'è da dire che ormai il progresso nella produzione di PCB fa sì che ormai qualsiasi produttore riesce a produrre anche PCB di classe 3 con resa sufficientemente alta, per cui pur essendo teoricamente preferibile l'angolo a 45, in realtà ciò non impatta molto sul prodotto finale.
Discorso diverso se si parla di matching di impedenze, alta tensione (gli angoli retti fanno effetto punta) e/o switching ad alta frequenza (non c'è molta letteratura in merito perché è un argomento abbastanza nuovo, ma dalla mia esperienza l'effetto pelle/di prossimità può cambiare sensibilmente tanto la leakage quanto la resistenza in AC per piste smussate vs. and angolo retto). Si tratta comunque di casi particolari, per applicazioni standard non mi farei troppo problemi.
- Scendendo un po' nel particolare, quando hai componenti da piazzare considera sempre la loro utilità pratica: una capacità di bypass da 10-100nF (così come quella di bootstrap) va messa sempre il più vicino possibile all'integrato, una capacità di accumulo da 10uF può stare anche un po' lontano, un resistore di sense deve stare il più vicino possibile al punto di ricezione (per lo stesso motivo per cui si pilotano i sensori in corrente). Gli altri (es. pullup/pulldown), se non hanno particolari necessità, possono essere messi dove fa più comodo.
Nel tuo schema, ti consiglio una piccola capacità (10nF) sul nodo di RST in parallelo al pulldown per evitare accoppiamenti indesiderati.
Dipende: l'unico componente critico qui è il controller in QFN, tutti gli altri sono saldabili anche a mano e sono pochi. Se hai un po' di manualità puoi saldare tutto anche a mano, (l'IC lo devi saldare necessariamente ad aria calda), altrimenti c'è sempre l'opzione evaluation board a 20€. Se invece preferisci fare qualcosa di tuo dall'inizio alla fine ma non hai voglia di impelagarti in saldature strane, vai di JLC. Considera però che pagheresti (sparo) 30€ praticamente solo per saldare 10 ICs: fai un preventivo anche per le PCB disassemblate per farti un'idea. Non so come funzioni da loro, ma considera ad esempio che anche saldare gli header può avere un impatto sul costo: i componenti TH richiedono un processo di saldatura aggiuntivo (saldatura a onda) rispetto agli SMD.
Data l'applicazione secondo me un 2 layer semplice va più che bene: se hai margine di manovra (puoi agire sullo schematico) cambia il pinout come ti va più comodo. Nel caso, nulla ti vieta di sbrogliare la VCC su più layer con qualche via in più (se piazzi bene le capacità non hai problemi).
Se un 4 layer costa uguale (non pensavo) e vuoi fare pratica con un design multilayer, scegli il 4 layer!
- In generale, quando inizi un layout perdi un po' di tempo a organizzare bene in maniera gerarchica l'importanza dei segnali che andrai a sbrogliare: nel tuo caso, ad esemio il RST sarà il classico segnale a priorità minima, mentre i segnali di feedback (SENSE) sono quelli più critici. A seconda di questa classifica saprai come comportarti con ogni net in fase di layout, posto che in alcuni punti dovrai interrompere le tracce e/o girare attorno ad ostacoli: se ad esempio ti ritrovi con la linea di RST e quella di SENSE incrociate, farai la linea di SENSE a lunghezza minima e attaccata all'IC, mentre il RST puoi farlo anche girare un po' al largo con qualche via in più.
- In aggiunta a quanto detto, salvo casi particolare, senza saper né leggere né scrivere ti consiglio di fare nei tuoi layout un piano di ground sia per il top che per il bottom, e di "pinzarlo" adeguatamente con dei via sparsi in giro per garantirne l'equipotenzialità. In generale, come ti ha fatto notare giustamente
- Anche io per abitudine non uso mai connessioni ad angolo retto, sempre 45. In realtà, che io sappia, il motivo del disprezzo per le piste a 90° è più che altro è la manufacturability: il processo di etching delle tracce è più critico per angoli retti/acuti. C'è da dire che ormai il progresso nella produzione di PCB fa sì che ormai qualsiasi produttore riesce a produrre anche PCB di classe 3 con resa sufficientemente alta, per cui pur essendo teoricamente preferibile l'angolo a 45, in realtà ciò non impatta molto sul prodotto finale.
Discorso diverso se si parla di matching di impedenze, alta tensione (gli angoli retti fanno effetto punta) e/o switching ad alta frequenza (non c'è molta letteratura in merito perché è un argomento abbastanza nuovo, ma dalla mia esperienza l'effetto pelle/di prossimità può cambiare sensibilmente tanto la leakage quanto la resistenza in AC per piste smussate vs. and angolo retto). Si tratta comunque di casi particolari, per applicazioni standard non mi farei troppo problemi.
- Scendendo un po' nel particolare, quando hai componenti da piazzare considera sempre la loro utilità pratica: una capacità di bypass da 10-100nF (così come quella di bootstrap) va messa sempre il più vicino possibile all'integrato, una capacità di accumulo da 10uF può stare anche un po' lontano, un resistore di sense deve stare il più vicino possibile al punto di ricezione (per lo stesso motivo per cui si pilotano i sensori in corrente). Gli altri (es. pullup/pulldown), se non hanno particolari necessità, possono essere messi dove fa più comodo.
Nel tuo schema, ti consiglio una piccola capacità (10nF) sul nodo di RST in parallelo al pulldown per evitare accoppiamenti indesiderati.
dadduni ha scritto:costa 70euro per 10PCB assemblate (che ne pensate?)
Dipende: l'unico componente critico qui è il controller in QFN, tutti gli altri sono saldabili anche a mano e sono pochi. Se hai un po' di manualità puoi saldare tutto anche a mano, (l'IC lo devi saldare necessariamente ad aria calda), altrimenti c'è sempre l'opzione evaluation board a 20€. Se invece preferisci fare qualcosa di tuo dall'inizio alla fine ma non hai voglia di impelagarti in saldature strane, vai di JLC. Considera però che pagheresti (sparo) 30€ praticamente solo per saldare 10 ICs: fai un preventivo anche per le PCB disassemblate per farti un'idea. Non so come funzioni da loro, ma considera ad esempio che anche saldare gli header può avere un impatto sul costo: i componenti TH richiedono un processo di saldatura aggiuntivo (saldatura a onda) rispetto agli SMD.
dadduni ha scritto:1) cambio l'assegnamento al connttore di uscita in maniera tale che Vcc capiti tra motorV e motorW rispecchiando il pinout dell' IC ed evitando intrecci.
2) layout a 4 layers
Data l'applicazione secondo me un 2 layer semplice va più che bene: se hai margine di manovra (puoi agire sullo schematico) cambia il pinout come ti va più comodo. Nel caso, nulla ti vieta di sbrogliare la VCC su più layer con qualche via in più (se piazzi bene le capacità non hai problemi).
Se un 4 layer costa uguale (non pensavo) e vuoi fare pratica con un design multilayer, scegli il 4 layer!
3
voti
Grazie a tutti per le risposte!
Mi sono cimentato per la prima volta in vita mia in una layout a 4 layers!
Li ho divisi come normalmente faccio su 2 layer ma con l'aggiunta di due piani di alimentazione quindi
Top layer: Tutto quello che riesco
Plane 1: GND
Plane 2: Vcc
Bottom layer: "ponticelli" e tutto quello che non riesco sul top
Ho aggiunto una capacita' sul reset (grazie
gill90).
Per il motore ho tracciato piste da 1.5mm che dovrebbero portare ~3A piu' che sufficienti (il motore in questione dovrebbe assorbire max 1A per fase).
Ho raccordato le piste spesse ai pin con delle regioni solide di rame.
Ho aggiunto 5 vias sotto l'integrato che vanno a GND come da datasheet (qualcuno puo' confermarmi la correttezza?)
Nelle foto che seguono ci sono un sacco di spazi vuoti, li ho lasciati per chiarezza del disegno ma verranno riempiti con una regione solida di GND.
Ho sparpagliato vias in giro per tenere ben equipotenziali le regioni di rame sui vari strati.
Domanda: la sezione di alimentazione con i condensatori marcati Cdec(oupling), li ho messi vicinissimi ai pin, collegandoli con regioni solide di rame e ho messo svariati vias nel mezzo ai loro rispettivi piani di alimentazione. E' la pratica corretta?
Mi sono cimentato per la prima volta in vita mia in una layout a 4 layers!
Li ho divisi come normalmente faccio su 2 layer ma con l'aggiunta di due piani di alimentazione quindi
Top layer: Tutto quello che riesco
Plane 1: GND
Plane 2: Vcc
Bottom layer: "ponticelli" e tutto quello che non riesco sul top
Ho aggiunto una capacita' sul reset (grazie
Per il motore ho tracciato piste da 1.5mm che dovrebbero portare ~3A piu' che sufficienti (il motore in questione dovrebbe assorbire max 1A per fase).
Ho raccordato le piste spesse ai pin con delle regioni solide di rame.
Ho aggiunto 5 vias sotto l'integrato che vanno a GND come da datasheet (qualcuno puo' confermarmi la correttezza?)
Nelle foto che seguono ci sono un sacco di spazi vuoti, li ho lasciati per chiarezza del disegno ma verranno riempiti con una regione solida di GND.
Ho sparpagliato vias in giro per tenere ben equipotenziali le regioni di rame sui vari strati.
Domanda: la sezione di alimentazione con i condensatori marcati Cdec(oupling), li ho messi vicinissimi ai pin, collegandoli con regioni solide di rame e ho messo svariati vias nel mezzo ai loro rispettivi piani di alimentazione. E' la pratica corretta?
41 messaggi
• Pagina 2 di 5 • 1, 2, 3, 4, 5
Chi c’è in linea
Visitano il forum: Google Adsense [Bot] e 147 ospiti

Elettrotecnica e non solo (admin)
Un gatto tra gli elettroni (IsidoroKZ)
Esperienza e simulazioni (g.schgor)
Moleskine di un idraulico (RenzoDF)
Il Blog di ElectroYou (webmaster)
Idee microcontrollate (TardoFreak)
PICcoli grandi PICMicro (Paolino)
Il blog elettrico di carloc (carloc)
DirtEYblooog (dirtydeeds)
Di tutto... un po' (jordan20)
AK47 (lillo)
Esperienze elettroniche (marco438)
Telecomunicazioni musicali (clavicordo)
Automazione ed Elettronica (gustavo)
Direttive per la sicurezza (ErnestoCappelletti)
EYnfo dall'Alaska (mir)
Apriamo il quadro! (attilio)
H7-25 (asdf)
Passione Elettrica (massimob)
Elettroni a spasso (guidob)
Bloguerra (guerra)



