Cos'è ElectroYou | Login Iscriviti

ElectroYou - la comunità dei professionisti del mondo elettrico

Progetto PWM SG3525A 100 kHz per Inverter DC/AC 12/230

Elettronica lineare e digitale: didattica ed applicazioni

Moderatori: Foto Utentecarloc, Foto Utenteg.schgor, Foto UtenteBrunoValente, Foto UtenteIsidoroKZ

0
voti

[21] Re: Progetto PWM SG3525A 100 kHz per Inverter DC/AC 12/230

Messaggioda Foto UtenteSuperfelix » 21 lug 2025, 4:14

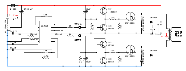
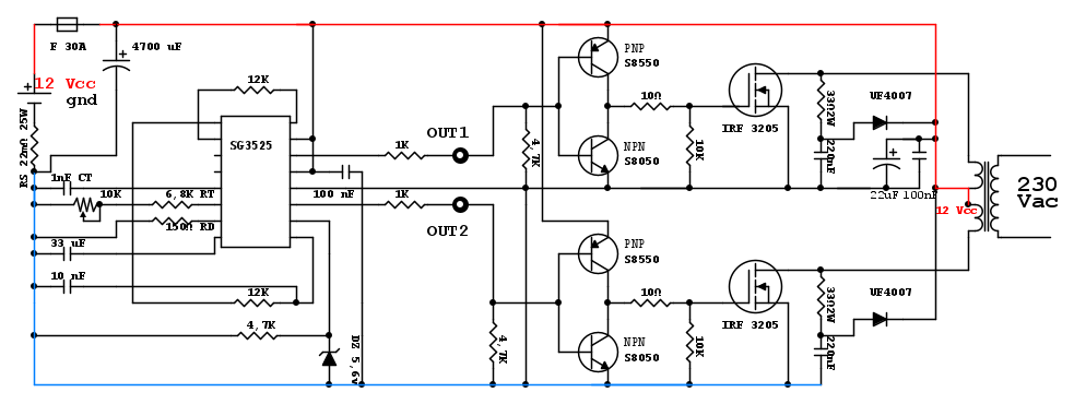
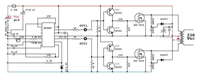
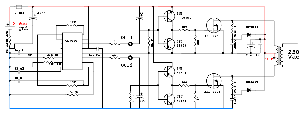
- Ho fatto qualche operazione di rotazione e specchiatura con il cad dei transistor perché le piedinature dei BD sono differenti di quelle dei BC ( che però sono uguali a quelle dei S8050/8550 ) e devo aver fatto confusione. La coppia sotto invece è rimasta posizionata erroneamente come prima, devo duplicare e sostituire quel blocco... ma non so' se sono ancora in errore sul discorso transistor.

- Ho rimosso i condensatori da 1nF dai gate

- Ho sostituito RD 22K con 220 Ohm per avere un dead time di 600 ns circa che dovrebbe andare bene per SG3525.

- Per mitigare la fuga di flusso pensavo a snubber tra G e S e nuclei EE o ETD stretti molto bene, si potrebbe abbassare il duty cycle per dare tempo al nucleo di "resettarsi" (?)

Il problema della stabilizzazione della tensione è fondamentale ma l'ho momentaneamente trascurato perche delicato e volevo prima dimensionare correttamente questi primi blocchi col vostro aiuto... poi si andra avanti.
Pensavo comunque a una retroazione con sul pin 1 del SG tramite un TL431 optoisolato sul secondario... ma è solo una congetture delle 4 di notte... :?
Avatar utente
Foto UtenteSuperfelix
180 2 8
Stabilizzato
Stabilizzato
 
Messaggi: 342
Iscritto il: 7 dic 2024, 23:34

1
voti

[22] Re: Progetto PWM SG3525A 100 kHz per Inverter DC/AC 12/230

Messaggioda Foto Utentestefanodelfiore » 21 lug 2025, 10:55

Da quello che ho capito vuoi realizzare un convertitore DC/DC (12/310) per poi ricrearti con un ponte ad H un'onda rettangolare a 50Hz.
Quando si fanno questi convertitori devi garantire una tensione dell'onda rettangolare in uscita pari alla tensione di picco della sinusoide e, un valore efficace sempre dell'onda rettangolare pari a quella della sinusoide.
Per fare questo l'onda rettangolare deve assumere il valore di 325 V per 5 ms, rimanere a 0 per 5 ms e assumere il valor di -325 V per 5 ms e così via.
Visto che la tensione efficace nominale è 230 V e non 220 V la tensione di picco deve essere di 325 V quindi a mio parere dovresti pensare di elevare la tensione di 12 V a 325 V
Suppongo che i 12 V provengano da una batteria, in questo caso quindi devi considerare l'intervallo di tensione di lavoro della batteria sia per i tuoi circuiti sia per non scaricarla troppo. Un sensore di batteria in esaurimento e un blocco del converitore raggiunto un valore pericoloso per essa è d'obbligo.
I convertitori push-pull possono essere soggetti a quello che viene chiamato 'staircase saturation' dovuto a piccole differenze dei tempi di conduzione dei due transistori del pushpull e, delle diverse cadute dei diodi in uscita.
Potrebbe essere opportuno quindi controllare in qualche modo quando la situazione quando comincia a diventare pericolosa cioè quando il trasformatore tende a saturare e la corrente nei transistori si impenna, un limite di corrente per i due transistori non guasterebbe magari valuta la possibilità di usare il 3526 anzichè il 3525.
Nel pasato ho visto diversi UPS che usavano la configurazione circuitale che voui usare tu e, come compromesso della regolazione della tensione finale in uscita, dovuta alla tensione di batteria che calava aumentavano il tempo in cui l'onda rettangolare era a + Vdc o -Vdc per garantire entro certi limiti il valore efficace.
Questo tipo di onda in uscita è stata chiamata molto furbescamente dai commerciali 'onda sinusoidale modificata'.
Avatar utente
Foto Utentestefanodelfiore
1.673 3 8
Master
Master
 
Messaggi: 569
Iscritto il: 28 mar 2009, 20:15
Località: Bologna

0
voti

[23] Re: Progetto PWM SG3525A 100 kHz per Inverter DC/AC 12/230

Messaggioda Foto UtenteSuperfelix » 21 lug 2025, 21:29

Grazie Stefano per le tue osservazioni, le terro' presenti
Avatar utente
Foto UtenteSuperfelix
180 2 8
Stabilizzato
Stabilizzato
 
Messaggi: 342
Iscritto il: 7 dic 2024, 23:34

0
voti

[24] Re: Progetto PWM SG3525A 100 kHz per Inverter DC/AC 12/230

Messaggioda Foto Utentelelerelele » 22 lug 2025, 10:05

in effetti mi sono sempre chiesto fin dal primo post, cosa ci fa un uscita a 230Vac a 100KHz!

quindi poi ci metterai qualcosa che andrà a farti un'onda triangolare? (scusate se sono ignorante in materia :mrgreen: )

io se dovessi farlo penserei di partire direttamente con un controllo PWM modulato per ottenere una pseudo sinusiode, ed avere gia l'uscita del trasformatore utilizzabile, (spero di non scrivere oscenità non essendo pratico sul campo).

saluti.
Avatar utente
Foto Utentelelerelele
4.899 3 7 9
Master
Master
 
Messaggi: 5505
Iscritto il: 8 giu 2011, 8:57
Località: Reggio Emilia

0
voti

[25] Re: Progetto PWM SG3525A 100 kHz per Inverter DC/AC 12/230

Messaggioda Foto UtenteEcoTan » 22 lug 2025, 10:26

Prova a buttare giù uno schema della parte di potenza, se riesci a farlo tutto in media frequenza potrebbe essere interessante.
Avatar utente
Foto UtenteEcoTan
7.720 4 12 13
Expert EY
Expert EY
 
Messaggi: 5422
Iscritto il: 29 gen 2014, 8:54

0
voti

[26] Re: Progetto PWM SG3525A 100 kHz per Inverter DC/AC 12/230

Messaggioda Foto UtenteSuperfelix » 23 lug 2025, 7:00

Ciao lelerelele,
si, mancano 2-3 blocchi, tra cui controllo della tensione, raddrizzamento a 325Vdc e la ricostruzione dell'onda a 50 Hz con ponte H e altro SG3525. Non ho voluto inserire tutto per non mettere troppa carne sul fuoco, considerando che, le mie conoscenze obbistiche risalgono agli studi scolastici di 30 anni fa e questo è il mio primo schema con fidocadj e ci sto prendendo confidenza poco alla volta.

Detto ciò, ho fatto qualche correzione allo schema aggiungendo:
- fusibile ingresso 30 A
- Rsense 22 mOhm e Zener 5,6 volt su pin 10 per shutdown PWM in caso di overvoltage ingresso.
- snubber RC su mosfet + diodo UF4007
- Trimmer in serie a RT che consente regolazione frequenza da circa 40 a 100 kHz.

L'Idea sarebbe di abbassare oscillatore a 60 kHz rendendo tutto un po meno critico, considerando che, il nucleo del trasformatore EE è tollerante a questa condizione... almeno dovrebbe.

Sicuramente ci saranno altri errori, si accettano graditi consigli e correzioni da apportare.
Avatar utente
Foto UtenteSuperfelix
180 2 8
Stabilizzato
Stabilizzato
 
Messaggi: 342
Iscritto il: 7 dic 2024, 23:34

1
voti

[27] Re: Progetto PWM SG3525A 100 kHz per Inverter DC/AC 12/230

Messaggioda Foto UtenteIsidoroKZ » 23 lug 2025, 7:40

La resistenza di sense in quella posizione a che cosa serve?
Zener e resistenza sullo shutdown non capisco a cosa servono e come funzionano.
Non capisco che cosa stai cercando di "snubbare", cosi` mi pare che il diodo serva ad aumentare le perdite. Come dimensioni gli snubber senza fare misure sul circuito?
La regolazione di frequenza a cosa serve? I piedini di CT e ancor piu` di RT sono critici per il rumore, meglio non mettere cose che possono raccattare disturbi.
Per usare proficuamente un simulatore, bisogna sapere molta più elettronica di lui
Plug it in - it works better!
Il 555 sta all'elettronica come Arduino all'informatica! (entrambi loro malgrado)
Se volete risposte rispondete a tutte le mie domande
Avatar utente
Foto UtenteIsidoroKZ
121,2k 1 3 8
G.Master EY
G.Master EY
 
Messaggi: 21059
Iscritto il: 17 ott 2009, 0:00

1
voti

[28] Re: Progetto PWM SG3525A 100 kHz per Inverter DC/AC 12/230

Messaggioda Foto UtenteIsidoroKZ » 23 lug 2025, 10:05

Dimenticavo: i bipolari sono ancora disegnati sbagliati, e mancano i condensatori che forniscono i picchi di corrente che i driver devono erogare.
Per usare proficuamente un simulatore, bisogna sapere molta più elettronica di lui
Plug it in - it works better!
Il 555 sta all'elettronica come Arduino all'informatica! (entrambi loro malgrado)
Se volete risposte rispondete a tutte le mie domande
Avatar utente
Foto UtenteIsidoroKZ
121,2k 1 3 8
G.Master EY
G.Master EY
 
Messaggi: 21059
Iscritto il: 17 ott 2009, 0:00

0
voti

[29] Re: Progetto PWM SG3525A 100 kHz per Inverter DC/AC 12/230

Messaggioda Foto UtenteSuperfelix » 23 lug 2025, 20:58

Oltre segnalazioni di errori è possibile qualche eventuale correzione, se devo modificare qualcosa, togliere o mettere altro?... :(
I diodi tra nodo snubber e Vcc li avrei messi per evitare picchi di riflessione/sovratensione dal trasformatore verso i mosfet... per clamparli... ma se non è necessario o ingenera disturbi lo tolgo... idem lo zener verso pin 10.
La Rsense Tra GND e pin 10 lascia scorrere tensione in proporzione all'assorbimento del carico. A 30 A dovrebbe far passare 0,66 V e attivare il pin 10 spegnendo i mosfet ( almeno questo sarebbe l'intento ).
Gli snubber, hanno dei valori "empirici" sullo schema attuale... ho pensato che 220nF siano sufficienti ad assorbire i picchi delle commutazioni ma non troppi da rallentare il circuito. Stessa cosa per la resistenza da 3,3 Ohm ( non 33, maledette virgole... chiedo scusa ) abbastanza bassa per far lavorare bene il condensatore e abbastanza alta per non farlo scaldare ( penso ).
La regolazione di frequenza, ho pensato di metterla perché stavo pensando di abbassare la frequenza a 60-70 kHz per rendere il circuito meno critico e potrebbe tornare utile nella prima fase di test per aggiustamento frequenza... però a questo punto, se raccattano disturbi metto resistore fisso per frequenza più bassa ed evito eventuali disturbi indotti dal trimmer, sempre se a 60-70 kHz il circuito non ha altre problematiche.
Pensi che posso abbassare la frequenza di funzionamento a 60 kHz?... in tal caso metterei RT fissa 22K e dovrei avere 62,6 kHz. Sempre se riesco a disegnare bene i BJT :cry:
Ci riprovo...
Avatar utente
Foto UtenteSuperfelix
180 2 8
Stabilizzato
Stabilizzato
 
Messaggi: 342
Iscritto il: 7 dic 2024, 23:34

1
voti

[30] Re: Progetto PWM SG3525A 100 kHz per Inverter DC/AC 12/230

Messaggioda Foto UtenteIsidoroKZ » 24 lug 2025, 0:47

Direi che a 60kHz dovrebbe andare bene. I transistori sono sempre disegnati a casaccio: devono essere dei common collector, quindi emettitore verso il gate e collettore all'alimentazione.
I condensatori sulla base dei bipolari non va bene. Rallenta enormemente il segnale (20ms di costante di tempo). I condensatori (piccoli, anche fisicamente, 100nF) devono essere messi sull'alimentazione dei driver.
Non capisco come fa il piedino 10 a sentire la corrente, e` collegato a ground!
Lo snubber continuo a non capirlo, ma potrebbe essere una mia limitazione. Secondo me le resistenze dissipano decine di watt. Secondo non hai ben chiari i vari tipi di snubber, a cosa servono e come si dimensionano.

Il condensatore sui finali mi sembra piccolo, bisogna fare il conto della corrente che lo attraversa, secondo me non ce la fa. Il condensatore sul centrale del trasformatore deve essere dimensionato per la tensione di lavoro e la corrente efficace che lo attraversa.

Cose da aggiungere? Limitazione di corrente, controllo del flusso e della tensione di uscita.
Per usare proficuamente un simulatore, bisogna sapere molta più elettronica di lui
Plug it in - it works better!
Il 555 sta all'elettronica come Arduino all'informatica! (entrambi loro malgrado)
Se volete risposte rispondete a tutte le mie domande
Avatar utente
Foto UtenteIsidoroKZ
121,2k 1 3 8
G.Master EY
G.Master EY
 
Messaggi: 21059
Iscritto il: 17 ott 2009, 0:00

PrecedenteProssimo

Torna a Elettronica generale

Chi c’è in linea

Visitano il forum: Nessuno e 235 ospiti