Aria ha scritto:Se hai paura dei segnali irradiati e non puoi schermare con involucro
In realtà è proprio quello che vorrei fare ed è il topic di questo thread!
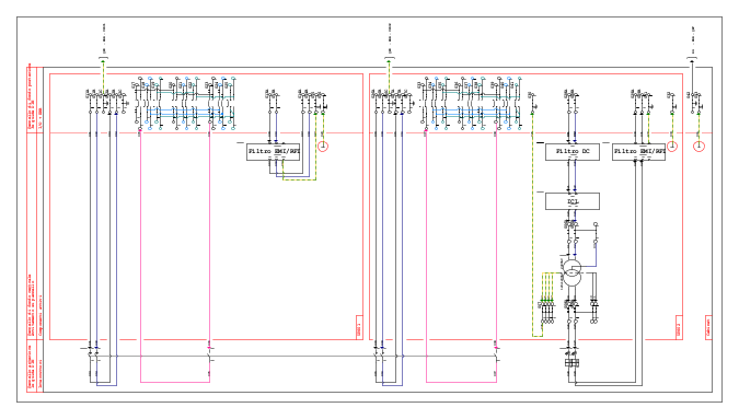
Creare due sezioni interne al quadro!
Aria ha scritto:Guardando il tuo schema mi viene da chiederti cosa sono questi loop? Magari potreste valutare alcuni di non farli.
Non sono loop, alla presa centrale viene collegato il neutro a monte del trasformatore di isolamento per permettere, qualora ci fosse una dispersione di una delle due fasi in uscita al secondario, l'intervento del differenziale a monte dell'UPS e del segmento di circuito citato.
Ciò per non utilizzare un IMD (controllore di isolamento permanente) al secondario, proprio per evitare la minima corrente iniettata costantemente nel circuito per valutare dispersioni verso terra.
Mentre gli schermi di questo trasformatore sono svariati e particolari, alcuni avvolgimenti scollegati da un lato vanno direttamente in parallelo a S2, altri a terra.
Comunque non c'entra con la immunità ai disturbi in radiofrequenza irradiati e manco condotti!

Elettrotecnica e non solo (admin)
Un gatto tra gli elettroni (IsidoroKZ)
Esperienza e simulazioni (g.schgor)
Moleskine di un idraulico (RenzoDF)
Il Blog di ElectroYou (webmaster)
Idee microcontrollate (TardoFreak)
PICcoli grandi PICMicro (Paolino)
Il blog elettrico di carloc (carloc)
DirtEYblooog (dirtydeeds)
Di tutto... un po' (jordan20)
AK47 (lillo)
Esperienze elettroniche (marco438)
Telecomunicazioni musicali (clavicordo)
Automazione ed Elettronica (gustavo)
Direttive per la sicurezza (ErnestoCappelletti)
EYnfo dall'Alaska (mir)
Apriamo il quadro! (attilio)
H7-25 (asdf)
Passione Elettrica (massimob)
Elettroni a spasso (guidob)
Bloguerra (guerra)






