Il coefficiente di 0,7 non l'ho ricavato dal DS ma leggendo qua e la sull'integrato, ho letto che c'è questa "limitazione" realistica che anche con RD zero Ohm, nel caso pratico, non si arriva mai sotto un determinato vlore che sembra essere di 500 ns a causa dei limiti fisici dei transistor interni e alla carica e scarica di CT. ( tolleranze componente a parte ). Appena posso, faccio questa prova con i valori che mi hai suggerito, ho ancora un altro circuito montato su BB mi basta sostituire quei componenti e misurare per vedere cosa succede.
Apag. 5 DS nel grafico Fig.2 si vede la prima curva a 1nF che a 150 Ohm dovrebbe incrociare 1us come risposta..... mah
Comunque, con la curva minima, si perte da 500ns nel grafico in effetti a zero Ohm.
Quello che ho visto io però è Motorola... adesso provo a vedere altri DS.
Comunque, il componente che ho appartiene a vecchie forniture, non saprei se di qualità rispettabile, soprattutto se fatto lavorare a margini costruttivi.
Intanto grazie per i consigli
Progetto PWM SG3525A 100 kHz per Inverter DC/AC 12/230
Moderatori:
carloc,
g.schgor,
BrunoValente,
IsidoroKZ
0
voti
- Allegati
-
SG3525A.PDF- (214.61 KiB) Scaricato 121 volte
-

Superfelix
180 2 8 - Stabilizzato

- Messaggi: 342
- Iscritto il: 7 dic 2024, 23:34
0
voti
Ho trovato il DS della ST... posto la foto solo della curva ma praticamente è identica a quella motorola
-

Superfelix
180 2 8 - Stabilizzato

- Messaggi: 342
- Iscritto il: 7 dic 2024, 23:34
1
voti
I transistori Q1 e Q3 formano un generatore di corrente, dovrebbe essere un 'Wilson current mirror', la cui corrente è impostata dal valore del resistore Rt. Come riportato nel documento la tensione ai capi di Rt è Vref - 2*Vbe ne segue che la corrente sarà circa (Vref - 2*Vbe)/Rt.
Questa corrente viene usata per caricare linearmente il condensatore Ct, quando la tensione ai capi di Ct raggiunge circa 3,3 V (valore impostato da i due resistori da 7,4k e 14k) Q14 entra in conduzione e comanda i transistori Q2 e Q4 in chiusura scaricando Ct a circa 1V, Q2 e Q4 sono in configurazione Darlington.
Se utilizzi Rd si otterrà una scarica più lenta di Ct, il fatto che nel tuo circuito l'oscillatore smetta di funzionare non riesco a capirlo.
In ogni caso la forma d'onda triangolare di tensione che si ottiene ai capi di Ct varia da un minimo di circa 1v a un massimo di circa 3,3 V.
E' di sicuro utile vedere con l'oscilloscopio la forma d'onda ai capi di Ct, Rt e Rd.
Altra cosa da tenere in considerazione che gli schemi dei circuiti interni all'integrato riportati nei vari documenti sono semplificati.
-

stefanodelfiore
1.673 3 8 - Master

- Messaggi: 569
- Iscritto il: 28 mar 2009, 20:15
- Località: Bologna
0
voti
Buonasera
stefanodelfiore,
sono riuscito a fare quela prova cambiando CT a 4,7 nF e mettendo un trimmer 20K come RT. La RD 150 Ohm e in questo modo il 3525 funziona... una volta centrata la frequenza a 15 kHz in uscita, ho misurto il valore dl trimmer e dava proprio il valore approssimativo a cui ti riferivi per eseguire il test, ovvero 12K ( seconda foto ). Forse con il minimo valore CT e tolleranze componente e PWM, per un pizzico non si avviava... non saprei. Unica cosa di questo test che ho un deadtime di oltre 2 us ( terza foto ma credo questa prova servisse solo per capire se oscillasse con il valore di 150 Ohm. Domani provo a vedere forma onda ai capi CT, RT, RD... per ora grazie.
sono riuscito a fare quela prova cambiando CT a 4,7 nF e mettendo un trimmer 20K come RT. La RD 150 Ohm e in questo modo il 3525 funziona... una volta centrata la frequenza a 15 kHz in uscita, ho misurto il valore dl trimmer e dava proprio il valore approssimativo a cui ti riferivi per eseguire il test, ovvero 12K ( seconda foto ). Forse con il minimo valore CT e tolleranze componente e PWM, per un pizzico non si avviava... non saprei. Unica cosa di questo test che ho un deadtime di oltre 2 us ( terza foto ma credo questa prova servisse solo per capire se oscillasse con il valore di 150 Ohm. Domani provo a vedere forma onda ai capi CT, RT, RD... per ora grazie.
-

Superfelix
180 2 8 - Stabilizzato

- Messaggi: 342
- Iscritto il: 7 dic 2024, 23:34
0
voti
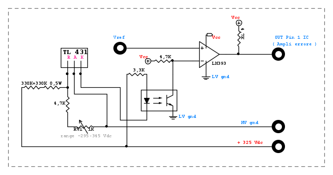
Buonasera,
posto un blocco di schema che dovrebbe avere il compito di regolatore di tensione abbandonando la precedente parte di schema con LM358 e prendendo in considerazione l'utilizzo del LM393.
Si comporterebbe così:
Il partitore resistivo (330k+330k / 4,7k+RV1K) abbassa i 325 Vdc a pochi volt e porta questa tensione al pin REF del TL431 come comparatore di precisione che confronta la tensione sul REF con la sua soglia interna (2,5 V).Se la tensione HV è sotto soglia il TL431 resta spento .
Se la tensione HV è sopra soglia il TL431 conduce e accende il LED dell’opto (PC817)
limitata da R 3,3 kΩ che dovrebbe far passare qualche milliampere sufficiente all'accensione del LED in modo che il transistor interno del PC817 si attivi.
Quando l’opto conduce, il suo collettore viene tirato a massa e abbassa il nodo collegato all’ingresso "invertnte" dell’LM393.
LM393 elabora il segnale e lo porta al pin 1 (Error Amp) dell’SG3525 e il duty cycle viene ridotto.
Se il carico aumenta e la tensione in uscita cala, il partitore al nodo ref del 431 fa ridurre la conduzione spegnendo il LED dell'opto, il 393 lascia aumentare duty cicle del 3525. Quando torna a valore impostato si stabilizza, il 431 si riaccende e riduce il duty stabilizzando la tensione......... o almeno credo
Note:
- Anzichè una resistenza di 660K ne ho messe due in serie da 330K per il discorso dei 325V che vi transitano, ho letto qui sul forum che c'è da tener conto anche dei limiti costruttivi dei resistori sulla loro tensione... non so' se sia necessario in questo caso ma mettere due resistenze in serie da 0,5W non costa nulla e potrebbe evitare qualche noia.
- L'optoisolatore, ho pensato fosse necessario perché se prelevo direttamente la massa HV in uscita e la mando nel 393 tramite il partitore, si collega alla massa LH della logica e potrebbero esserci i 325 nella parte bassa tensione... anche se potrebbe funzionare ma in modo pericoloso.
- Il trimmer da 1K e la R fissa 4,7K del partitore dovrebbero far gestire la soglia di intervento da 295 a 345 volt ( scegliendo valori commerciali dei componenti ).
- Ho messo 4,7K pull-up in uscita al 393 essendo open collector, stessa cosa sul nodo del collettore PC817.
P.S. Avrei rifatto anche il blocco spegnimento da sovraccorrente con un latch con un transistor PNP abbandonando il riavvio delay ogni 10 secondi in caso di sovraccarico... non avrebbe tanto senso fare l'albero di natale se il carico non può essere scollegato nell'immediato. Ore il blocco dovrebbe spegnersi e rimanere spento fino al riavvio manuale dell'inverter.
Uscito da questo blocco, con le eventuali correzioni del caso, posto il controllo corrente con il latch di spegnimento attivo alto su pin 10 shutdown per vedere se può andare.
posto un blocco di schema che dovrebbe avere il compito di regolatore di tensione abbandonando la precedente parte di schema con LM358 e prendendo in considerazione l'utilizzo del LM393.
Si comporterebbe così:
Il partitore resistivo (330k+330k / 4,7k+RV1K) abbassa i 325 Vdc a pochi volt e porta questa tensione al pin REF del TL431 come comparatore di precisione che confronta la tensione sul REF con la sua soglia interna (2,5 V).Se la tensione HV è sotto soglia il TL431 resta spento .
Se la tensione HV è sopra soglia il TL431 conduce e accende il LED dell’opto (PC817)
limitata da R 3,3 kΩ che dovrebbe far passare qualche milliampere sufficiente all'accensione del LED in modo che il transistor interno del PC817 si attivi.
Quando l’opto conduce, il suo collettore viene tirato a massa e abbassa il nodo collegato all’ingresso "invertnte" dell’LM393.
LM393 elabora il segnale e lo porta al pin 1 (Error Amp) dell’SG3525 e il duty cycle viene ridotto.
Se il carico aumenta e la tensione in uscita cala, il partitore al nodo ref del 431 fa ridurre la conduzione spegnendo il LED dell'opto, il 393 lascia aumentare duty cicle del 3525. Quando torna a valore impostato si stabilizza, il 431 si riaccende e riduce il duty stabilizzando la tensione......... o almeno credo
Note:
- Anzichè una resistenza di 660K ne ho messe due in serie da 330K per il discorso dei 325V che vi transitano, ho letto qui sul forum che c'è da tener conto anche dei limiti costruttivi dei resistori sulla loro tensione... non so' se sia necessario in questo caso ma mettere due resistenze in serie da 0,5W non costa nulla e potrebbe evitare qualche noia.
- L'optoisolatore, ho pensato fosse necessario perché se prelevo direttamente la massa HV in uscita e la mando nel 393 tramite il partitore, si collega alla massa LH della logica e potrebbero esserci i 325 nella parte bassa tensione... anche se potrebbe funzionare ma in modo pericoloso.
- Il trimmer da 1K e la R fissa 4,7K del partitore dovrebbero far gestire la soglia di intervento da 295 a 345 volt ( scegliendo valori commerciali dei componenti ).
- Ho messo 4,7K pull-up in uscita al 393 essendo open collector, stessa cosa sul nodo del collettore PC817.
P.S. Avrei rifatto anche il blocco spegnimento da sovraccorrente con un latch con un transistor PNP abbandonando il riavvio delay ogni 10 secondi in caso di sovraccarico... non avrebbe tanto senso fare l'albero di natale se il carico non può essere scollegato nell'immediato. Ore il blocco dovrebbe spegnersi e rimanere spento fino al riavvio manuale dell'inverter.
Uscito da questo blocco, con le eventuali correzioni del caso, posto il controllo corrente con il latch di spegnimento attivo alto su pin 10 shutdown per vedere se può andare.
-

Superfelix
180 2 8 - Stabilizzato

- Messaggi: 342
- Iscritto il: 7 dic 2024, 23:34
0
voti
Superfelix ha scritto:Anzichè una resistenza di 660K ne ho messe due in serie da 330K per il discorso dei 325V che vi transitano, ho letto qui sul forum che c'è da tener conto anche dei limiti costruttivi dei resistori sulla loro tensione...
Lo stesso problema si presenta per la resistenza da 3,3k in serie al fotodiodo, con una maggiore dissipazione.
0
voti
potrei mettere 2,2K+2,2K 0,5W anche li volendo...
Per il resto hai visto un minimo di logica nel circuito se possa funzionare come regolazione automatica della tensione?
Ciao grazie
EcoTan
Per il resto hai visto un minimo di logica nel circuito se possa funzionare come regolazione automatica della tensione?
Ciao grazie
-

Superfelix
180 2 8 - Stabilizzato

- Messaggi: 342
- Iscritto il: 7 dic 2024, 23:34
0
voti
Forse sì ma non conosco quell'integrato e poi mi pare di aver visto un operazionale non reazionato. Mi riferisco agli schemi con uscita in continua.
0
voti
Diciamo, la retroazione non si formerebbe addosso al comparatore ma tra TL431 e optoisolatore ecc ecc.
E' chiusa nel giro di lettura dei +325 poi partitore poi 431 poi opto poi SG3525 poi PWM, trasformatore e di nuovo uscita +325 che va al partitore... e ricomincia il ciclo di controllo... se non dico castronerie, però dovrebbe essere quello il loop.
P.S. se ti riferisci a schemi vecchi, come dicevo, ho abbandonato il LM358 per questo scopo e vorrei utilizzare LM393 perché più appropriato.
E' chiusa nel giro di lettura dei +325 poi partitore poi 431 poi opto poi SG3525 poi PWM, trasformatore e di nuovo uscita +325 che va al partitore... e ricomincia il ciclo di controllo... se non dico castronerie, però dovrebbe essere quello il loop.
P.S. se ti riferisci a schemi vecchi, come dicevo, ho abbandonato il LM358 per questo scopo e vorrei utilizzare LM393 perché più appropriato.
-

Superfelix
180 2 8 - Stabilizzato

- Messaggi: 342
- Iscritto il: 7 dic 2024, 23:34
1
voti
In questo periodo sono incasinato, dalla settimana prossima dovrei avere un po' piu` di tempo.
Solo una osservazione rapida. La retroazione non va bene, e` dagli anni settanta che si sa come sono fatte le funzioni di trasferimento dei vari stadi di potenza e l'anello di retroazione lo si progetta di conseguenza.
Mettere un comparatore in un anello di retroazione analogico e lineare fa accapponare la pelle! L'isolamento galvanico credo non serva in questo caso, e se lo si deve fare, meglio farlo con un ampli differenziale. Non mi piacciono molto gli optoisolatori in retroazione, cambiano le caratteristiche con l'invecchiamento e la temperatura, bisogna mettere il guadagno prima dell'opto... un po' un casino.
Se proprio ci si vuole fare del male, questo da` un'idea di come si usa il 431. Notare che si parla di compensatore di tipo uno, due o tre, quindi bisogna conoscere bene il modello dinamico del convertitore e la teoria della retroazione.
Altra osservazione. Nelle figure delle misure fatte con l'oscilloscopio si nota che lo strumento da` un diverso duty cycle per i due canali. NON sto dicendo che il duty cycle sia necessariamente quello, ci possono essere errori di misura, ma una differenza di duty cycle implica una componente continua sul primario che potrebbe far saturare il trasformatore. Bisogna valutare questa componente continua, la resistenza degli avvolgimenti, la corrente di magnetizzazione, e poi si decide se si e` sufficientemente lontani dalla saturazione o se bisogna passare al current mode.
Mi sembrava di aver detto che gli switching sono un argomento incasinato... Ecco adesso si comincia a vedere qualcosa in proposito
Solo una osservazione rapida. La retroazione non va bene, e` dagli anni settanta che si sa come sono fatte le funzioni di trasferimento dei vari stadi di potenza e l'anello di retroazione lo si progetta di conseguenza.
Mettere un comparatore in un anello di retroazione analogico e lineare fa accapponare la pelle! L'isolamento galvanico credo non serva in questo caso, e se lo si deve fare, meglio farlo con un ampli differenziale. Non mi piacciono molto gli optoisolatori in retroazione, cambiano le caratteristiche con l'invecchiamento e la temperatura, bisogna mettere il guadagno prima dell'opto... un po' un casino.
Se proprio ci si vuole fare del male, questo da` un'idea di come si usa il 431. Notare che si parla di compensatore di tipo uno, due o tre, quindi bisogna conoscere bene il modello dinamico del convertitore e la teoria della retroazione.
Altra osservazione. Nelle figure delle misure fatte con l'oscilloscopio si nota che lo strumento da` un diverso duty cycle per i due canali. NON sto dicendo che il duty cycle sia necessariamente quello, ci possono essere errori di misura, ma una differenza di duty cycle implica una componente continua sul primario che potrebbe far saturare il trasformatore. Bisogna valutare questa componente continua, la resistenza degli avvolgimenti, la corrente di magnetizzazione, e poi si decide se si e` sufficientemente lontani dalla saturazione o se bisogna passare al current mode.
Mi sembrava di aver detto che gli switching sono un argomento incasinato... Ecco adesso si comincia a vedere qualcosa in proposito
Per usare proficuamente un simulatore, bisogna sapere molta più elettronica di lui
Plug it in - it works better!
Il 555 sta all'elettronica come Arduino all'informatica! (entrambi loro malgrado)
Se volete risposte rispondete a tutte le mie domande
Plug it in - it works better!
Il 555 sta all'elettronica come Arduino all'informatica! (entrambi loro malgrado)
Se volete risposte rispondete a tutte le mie domande
Chi c’è in linea
Visitano il forum: Nessuno e 225 ospiti

Elettrotecnica e non solo (admin)
Un gatto tra gli elettroni (IsidoroKZ)
Esperienza e simulazioni (g.schgor)
Moleskine di un idraulico (RenzoDF)
Il Blog di ElectroYou (webmaster)
Idee microcontrollate (TardoFreak)
PICcoli grandi PICMicro (Paolino)
Il blog elettrico di carloc (carloc)
DirtEYblooog (dirtydeeds)
Di tutto... un po' (jordan20)
AK47 (lillo)
Esperienze elettroniche (marco438)
Telecomunicazioni musicali (clavicordo)
Automazione ed Elettronica (gustavo)
Direttive per la sicurezza (ErnestoCappelletti)
EYnfo dall'Alaska (mir)
Apriamo il quadro! (attilio)
H7-25 (asdf)
Passione Elettrica (massimob)
Elettroni a spasso (guidob)
Bloguerra (guerra)



