Cos'è ElectroYou | Login Iscriviti

ElectroYou - la comunità dei professionisti del mondo elettrico

Progetto PWM SG3525A 100 kHz per Inverter DC/AC 12/230

Elettronica lineare e digitale: didattica ed applicazioni

Moderatori: Foto Utentecarloc, Foto Utenteg.schgor, Foto UtenteBrunoValente, Foto UtenteIsidoroKZ

0
voti

[141] Re: Progetto PWM SG3525A 100 kHz per Inverter DC/AC 12/230

Messaggioda Foto UtenteSuperfelix » 16 set 2025, 12:40

Buongiorno Foto UtenteIsidoroKZ,
bentrovato. Non ho nessuna fretta, quando hai tempo e modo di intervenire a me fa sempre piacere, senza impegno... nel frattempo studicchio e sperimento le varie corbellerie che mi frullano nella testa... un po' per hobby, un po' per curiosità, un po' per passione... e anche per testardagine... ma si... perché essere modesti :mrgreen:
Un paio di gg fa, mi è passato sottomano un piccolo trafo HF con presa centrale e siccome avevo già realizzato la logica con il buffer a discreti e i due mosfet... ho pensato di "giocare" con quel trasformatore ( con valori sconosciuti tra primario e 3 secondari ed usandolo al contrario ) e vedere se in uscita trafo avessi qualche risultato. Ho messo cosi nel modulino del trafo anche gli snubber con 2 res in serie 3+3 Ohm ( quelle avevo disponibili per avvicinarmi ai 6,8 dello schema ) e un condensatore da 120 nF per realizzare gli snubber ( 2 ovviamente ). Fin da subito, il circuito ha funzionato ( anche se non raddrizzato ) con una lampada da 25W incandescenza, che ahimè, non è arrivata a piena luminosità perché il rapporto spire del trafo mi portava a una uscita massima di circa 75 Vrms a 12 V e 122 Vrms a 24 V di alimentazione. Fin da subito ho notato che lo snubber scaldava molto, la capacità era troppo grande per smorzare i soli picchi veloci tra drain e source e si comportava come un carico fisso. Ho abbassato drasticamente la capacità fino a 5,6 nF e ha funzionato molto meglio. I mosfet sono rimasti freddi senza neanche il dissipatore ( per piccole prove... li tenevo d'occhio ). Ho provato oscillazione in uscita da 60 a 150 kHz senza notare problemi ( anche se è un test che lascia il tempo che trova perché credo andrebbe fatto a pieno carico per capire come si comporta tutto il circuito al variare della frequenza ecc ecc. ).

Detto questo, il multimetro/oscilloscopio utilizzato è quello che è... ha le misure un po' ballerine sul duty e sui volt... appena posso cerco di farle con il Tektronix per avere letture più affidabili. E' un po' un accrocco di sopravvivenza... però per sperimentare è pratico perché posso portarmelo in giro ed è buono anche come multimetro o generatore.

Rivedendo lo schema del comparatore, se non erro, l'iformazione che arriverebbe all'opto dal TL431 è "forte" non "graduale" in questo schema... questo comporterebbe a uno switch ON-OFF anzichè a un segnale graduale che è quello che necessiterebbe invece il pin 1 per aumentare e diminuire in modo graduale il duty cycle.
Potrebbe essere utilizzato il TL431 anziche come comparatore, come amplificatore di errore? in modo che regoli "gradualmente" la corrente nel opto, mettendo tra Ref e Catodo una rete di compensazione RC??? ( ad esempio per 60 kHz -- 4,7K+33nF). In questo modo, si potrebbe andare direttamente, analogicamente dall'opto al pin1 del 3525??? ( sempre nell'ipotesi di esempio con opto, eventualmente da ripensare/sostituire con amp. differenziale )

Ovviamente, tutto questo accrocco è da smontare, nulla centra con il progetto, era solo per curiosare quello che finora era stato portato avanti schematicamente, almeno sulla parte della logica+buffer+mosfet che almeno per bassa potenza sembri funzionare.

P.S. Avevo posto una criticità qualche post indietro, praticamente il questo era che con uscita 30 kHz trafo, il push-pull avrebbe dovito funzionare a 15+15 kHz e questo mi fa dubitare che essendo in banda "audio" si possano sentire disturbi/ronzii. Prima di andare avanti, finché si potrà, volevo capire se fosse il caso di alzare la frequenza cosi da ricalcolare i vari valori successivi degli stadi seguenti piuttosto prima, che dopo...
Allegati
c0a8c880-b987-4a44-8d87-8933b5126f27.jpg
c0a8c880-b987-4a44-8d87-8933b5126f27.jpg
0f0dc097-f3cc-48b6-b183-12aeca7c636d.jpg
Avatar utente
Foto UtenteSuperfelix
180 2 8
Stabilizzato
Stabilizzato
 
Messaggi: 342
Iscritto il: 7 dic 2024, 23:34

0
voti

[142] Re: Progetto PWM SG3525A 100 kHz per Inverter DC/AC 12/230

Messaggioda Foto Utentestefanodelfiore » 16 set 2025, 16:03

Foto UtenteSuperfelix, il magnetico in un alimentatore a commutazione è un componente molto critico. Per utilizzarlo in un convertitore devi conoscere molto bene come è realizzato. Solo quando conosci tipologia di nucleo, numero di spire dei vari avvolgimenti, disposizione degli avvolgimenti, sezione dei fili usati, isolamenti fra i vari avvolgimenti puoi decidere se usarlo e come usarlo.
Avatar utente
Foto Utentestefanodelfiore
1.673 3 8
Master
Master
 
Messaggi: 569
Iscritto il: 28 mar 2009, 20:15
Località: Bologna

0
voti

[143] Re: Progetto PWM SG3525A 100 kHz per Inverter DC/AC 12/230

Messaggioda Foto UtenteSuperfelix » 16 set 2025, 17:30

Ciao Foto Utentestefanodelfiore,
l'uso di "quel" magnetico era relegato solo ad un test di prova e curiosità, come ho scritto nel post... non fa parte dell'inverter. Mi è capitato sottomano e ho notato che aveva una presa centrale, visto che avevo la logica già fatta l'ho girato e ho voluto provare a farlo funzionare. Non mi aspettavo nemmeno funzionasse ma volevo leggere qualcosa in uscita... poi considerati i 72 Vrms ho provato a collegarci un lampadina e si accendeva fievolmente, cosi ho portato l'ingresso a 24Vdc e sono arrivato a circa 120Vrms e la lampadina si è accesa meglio... ovviamente siamo alla metà dei volt di targa della lampadina, quindi... niente... era solo un test di curiosità. Quel magnetico non centra nulla col circuito, andrà presto tolto... lascerò solo gli snubber e al posto del magnetico penso farò posto ai diodi veloci per raddrizzare e ai condensatori sempre in una fase sperimentale e provvisoria mentre cerco di capire come gestire la retroazione per la tensione in modo graduale per gestire automaticamente il duty cycle tramite pin1 3525.
Ciao e grazie sempre per i consigli e l'attenzione ai post.
Avatar utente
Foto UtenteSuperfelix
180 2 8
Stabilizzato
Stabilizzato
 
Messaggi: 342
Iscritto il: 7 dic 2024, 23:34

1
voti

[144] Re: Progetto PWM SG3525A 100 kHz per Inverter DC/AC 12/230

Messaggioda Foto UtenteIsidoroKZ » 16 set 2025, 20:51

Fai una misura della forma d'onda della tensione sul trasformatore e pubblica l'immagine.
Per usare proficuamente un simulatore, bisogna sapere molta più elettronica di lui
Plug it in - it works better!
Il 555 sta all'elettronica come Arduino all'informatica! (entrambi loro malgrado)
Se volete risposte rispondete a tutte le mie domande
Avatar utente
Foto UtenteIsidoroKZ
121,2k 1 3 8
G.Master EY
G.Master EY
 
Messaggi: 21059
Iscritto il: 17 ott 2009, 0:00

1
voti

[145] Re: Progetto PWM SG3525A 100 kHz per Inverter DC/AC 12/230

Messaggioda Foto UtenteSuperfelix » 16 set 2025, 22:47

Ho queste foto che ho fatto mentre stavo testando un carico a tensione più bassa... sono due lampade da 60V 5W in serie. Per il discorso che sono collegate dirette senza raddrizzamento, induttore e condensatori, credo che la lampadina si accende ugualmente perché vede la potenza media ma le capacità parassite del trafo falsano la misura sotto carico diretto senza filtro... mi vede 11.8V ( questa era una foto con alimentazione a 12V e frequenza 100 kHz ). L'altra foto 24 V 61 kHz e arriva a 148 Vrms a vuoto. Credo che i limiti costruttivi di questo oscillo palmare non leggano bene sul carico diretto. Domani vorrei provare a raddrizzare con diodi e condensatori per vedere cosa esce fuori, al momento senza induttore. Avrei anche dei nuclei ferrite e del filo smaltato da 1mm... magari vedo se riesco a fare qualcosa che regga per fare qualche test, tanto per assemblare il filtro in uscita e vedere quanto riesco a pulire la tensione continua in uscita.

P.S. dopo una decina di minuti di funzionamento continuo a 12Vcc con assorbimento 1,3A con la termocamera ho visto tutti i componenti freddi, il più caldo era il 3525 a 35 gradi e le lampadine a 104 gradi C°. I fronti hanno qualche oscillazione molto probabilmente dovuta al cablaggio su 1000 fori che non è il max per le alte frequenze... bisogna abbozzarselo sul prototipo :mrgreen:
Allegati
WhatsApp Image 2025-09-16 at 22.29.32.jpeg
WhatsApp Image 2025-09-16 at 22.17.40.jpeg
Avatar utente
Foto UtenteSuperfelix
180 2 8
Stabilizzato
Stabilizzato
 
Messaggi: 342
Iscritto il: 7 dic 2024, 23:34

1
voti

[146] Re: Progetto PWM SG3525A 100 kHz per Inverter DC/AC 12/230

Messaggioda Foto UtenteSuperfelix » 19 set 2025, 15:38

Oggi avevo un oretta di tempo e ho realizzato lo stadio raddrizzatore. Avevo dei HFA15TB60 ( che sono esagerati per il mio scopo essendo da 15A, sarebbero bastati dei MUR da 4A ma questi avevo al momento ). Il cond è 220 uF 450V. Con questo piccolo trafo di recupero ( giusto per fare qualche test ) a 17Vcc assorbe sui 2,4A ed è molto stabile anche con accensioni e spegnimenti ripetuti.
L'assorbimento a vuoto senza lampada ma con tutta l'elettronica accesa è di circa 110 mA a 60 kHz ed arriva a 200 mA se porto l'oscillazione a 150 kHz dove noto che funziona ancora stabilmente ( parliamo di prove a bassa potenza... poi magari sarà tutto stravolto con potenze a regime ). A 12,5 Vcc e 110 mA di assorbimento a vuoto, c'è uno "spreco" ci circa 1-2W che tutto sommato, considerando le alte commutazioni a decine di kHz del PWM credo ci possa stare.
Considerando i 2,4A max assorbiti a 17 Vcc input, vengono trasferiti sul carico circa 40W Max che poi corrisponde al valore di quella lampada incandescenza.
Con il raddrizzamento, essendosi innalzata la tensione di 1,41 volte, ho potuto utilizzare questa lampada 230V circa per qualche test. Ho notato che la tensione con carico si abbassa di diverse decine di volt ma questo credo sia imputabile all'assenza dell'induttore in serie all'uscita che dovrebbe fungere come polmone di energia e filtrare gran parte del ripple.
Volevo provare ad avvolgere a mano l'induttore ma go dei nuclei in polvere di ferro ( quello rossi per intenderci ) che non vanno bene per degli induttori di questo tipo. Ricordo di avere qualcosaltro in ferrite di colore nero che dovrebbe avere una permeabilità più adeguata allo scopo... comunque, dopo aver avvolto, faccio qualche misure per vedere cosa esce fuori prima di montare.

Scusate l'accrocchio del ponte sul dissipatore in quel modo ma volevo evitare di mettere un altro dissipatore volante sul banco che è già abbastanza incasinato di suo... :roll:
Allegati
77a9c1b3-44bc-4614-a0e0-bb6d116a7484.jpg
7c2e949b-638d-48f7-88ce-e5685b9ab278.jpg
b06bd676-d315-497e-8f5b-2722efa3a635.jpg
Avatar utente
Foto UtenteSuperfelix
180 2 8
Stabilizzato
Stabilizzato
 
Messaggi: 342
Iscritto il: 7 dic 2024, 23:34

1
voti

[147] Re: Progetto PWM SG3525A 100 kHz per Inverter DC/AC 12/230

Messaggioda Foto UtenteIsidoroKZ » 20 set 2025, 0:18

Sono sempre incasinato, questa volta a disfare valige :-). Sono appena rientrato con 78 kg di bagaglio!

Due osservazioni. Il rapporto 1.41 vale solo per la forma d'onda sinusoidale, non per le onde quadre.

Nelle immagini del messaggio [145] sembra che il duty cycle sia del 50%, in questo caso non si vedono tutte le risonanze che dovrebbero essere attenuati dagli snubber. Per vedere come dimensionarli bisogna vedere la tensione di drain-source con duty cycle anche minore del 50%, in modo che ci sia un intervallo di tempo in cui entrambi i transistori sono aperti.
Per usare proficuamente un simulatore, bisogna sapere molta più elettronica di lui
Plug it in - it works better!
Il 555 sta all'elettronica come Arduino all'informatica! (entrambi loro malgrado)
Se volete risposte rispondete a tutte le mie domande
Avatar utente
Foto UtenteIsidoroKZ
121,2k 1 3 8
G.Master EY
G.Master EY
 
Messaggi: 21059
Iscritto il: 17 ott 2009, 0:00

0
voti

[148] Re: Progetto PWM SG3525A 100 kHz per Inverter DC/AC 12/230

Messaggioda Foto UtenteSuperfelix » 21 set 2025, 14:54

Buongiorno Foto UtenteIsidoroKZ,
caspita, che ti sei riportato tutto il deserto!!! :mrgreen: :mrgreen: Skerzo...
La tensione raddrizzata, ho dato per scontato il moltiplicatore 1,41 anche su onda quadra perché grossomodo il valore si attestava a 230V. Mi è parso valido quel calcolo ma effettivamente è sbagliato perché è valido per la sin. Forse il fatto che mi ritrovi più volt è dovuto al fatto che il condensatore lavora sui picchi di tensione e non sulla media e il uscita mi ritrovo il livellamento tensione più alto.
In serata provo a fare altre misure. La lettura del duty con questo "strumenticchio" non è proprio stabile/affidabile secondo me, soprattutto se misuro con una sonda sola, sembra come se non abbia confronto... con due sonde, ad esempio, sulle OUT PWM è più veritiera la lettura/misura.
Ho provato a cercare di capire come leggere il ripple, anche se il carico attualmente è basso e potrebbe essere meno semplice individuarlo. Ho provato ad accoppiare la sonda in AC in modo che mi tagli la componente continua e vedere solo il ripple a circa 2xf ed effettivamente vedo i denti di sega (che dovrebbero essere la carica/scarica del condensatore) a circa 100 kHz ( sta funzionando a circa 60KHz in questa prova l'inverter ). Noto anche i pacchetti da 4 denti seguiti da una piccola pausa che credo dovrebbe essere l'interruzione del ripple ogni mezzo ciclo di AC dovuta all'interruzione dei diodi che conducono solo in una semionda.
A 194 Vrms e 40W di carico con assorbimento 206 mA, il ripple calcolato sarebbe di 0,13% che però a 300W aumenterebbe di circa 8 volte e arrivare all'1% che se si cocreterebbe questa misura su banco sarebbe un buon risultato credo ( considerando 1,5% ripple accettabile ) e senza ancora mettere l'induttore che poi darà ancora maggiore stabilità a tutto e ne beneficeranno i diodi, trasformatore e meno EMI. A 325 Vdc quando funzionera con il trasformatore adeguato ( si spera ) la percentuale si abbasserà ancora di più, arrivando intorno allo 0,4%.
Ho recuperato un tubo alogeno da 120W per faretti, provo a vedere se riesco a tirare qualche ampere in più senza far esplodere nulla e poi cominciare a pensare ad avvolgere l'induttore e il trasformatore apposito per finire la parte di potenza dei 325 Vdc. Poi devo capire bene come fare il controllo del duty con LM393 o TL431+opto eventualmente... con calma, senza impegno, se posso essere indirizzato almeno schematicamente per poi fare qualche prova "su banco" ne sarei felice. Mi sono arrivati anche i sensori Hall che mi avevi consigliati per il controllo della corrente da 50A così da evitare resistiri stufetta che introducino anche EMI essendo a filo avvolto per quelle potenze. Una volta superate queste mie criticità progettuali, mi dedico all'ultimo blocco che è quello della ricostruzione dell'onda a 50 Hz con altro 3525 e ponte H.
A presto, buona Domenica.
Allegati
8aba24f6-30c9-484e-b98a-a8f1603c9888.jpg
Avatar utente
Foto UtenteSuperfelix
180 2 8
Stabilizzato
Stabilizzato
 
Messaggi: 342
Iscritto il: 7 dic 2024, 23:34

0
voti

[149] Re: Progetto PWM SG3525A 100 kHz per Inverter DC/AC 12/230

Messaggioda Foto UtenteSuperfelix » 27 set 2025, 21:41

Buonasera, ragionando per le varie soluzioni circuitali per il controllo dela tensione e vedendo che spesso in molti schemi /PCB viene utilizzato LM358 e quasi mai LM393 credo di aver capito il perché, anche se il 358 non è un vero comparatore. Dovrebbe essere che il 358 ha un uscita lineare, quindi, la sua uscita è proporzionale e questo permette di regolare il duty correttamente in modo variabile. Il 393, invece, essendo open collector, dovrebbe avere un uscita ON/OFF non proporzionale che non è adatta allo scopo ma sempre valida ad esempio per lo shutdown per sovraccarico corrente, temperatura, ecc dove serve un uscita alta/bassa..... correggetemi pure se sbaglio.

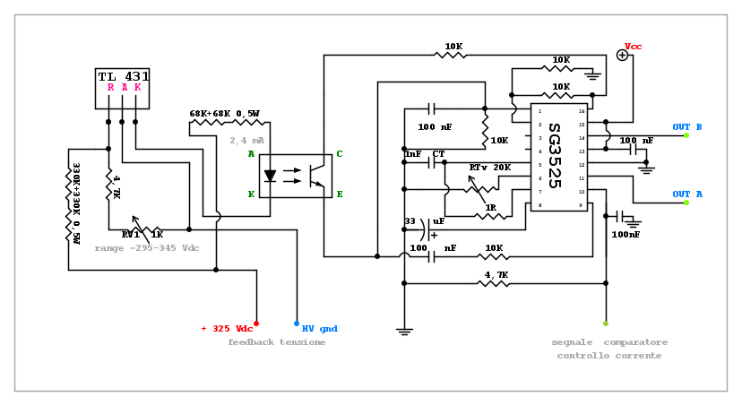
Stavo ipotizzando di utilizzare direttamente il pin 1 e 2 del SG3525 che dovrebbero, tra l'altro, essere progettati allo scopo e utilizzando TL431 che confronta tensione feedback per accendere il led opto quando la tensione di uscita super soglia impostata tramite il trimmer. Le due R 68+68K fanno assorbire 2,4 mA al led a 325 Vdc. Per accendere il led opto 2 - 3 mA dovrebbero essere sufficienti per far pilotare pin 1 dall'emettitore.
Tra pin 16 (Vref) e pin 2 c'è un partitore di tensione che porta il riferimento sul pin 2 a 2,5 volt in simmetria con i 2,495V del TL431, cosicchè:
Quando opto fa salire pin1 sopra 2,5V il comp pin 9 scende e il duty si riduce.
Quando opto non conduce pin 1 resta a 2,5V il comp pin 9 sale e duty aumenta.

La R10K pull down tiene basso pin 1. Ho messo anche RC come rete di compensazione tra pin 9 e pin 1 per stabilizzare il loop del controllo tensione... non so' se necessario.

Provo a lasciare una parte di schema cognitiva di quello che avevo in testa... ammesso che possa funzionare.

P.S. Ho ripreso una parte di schema fatta in precedenza come base nella quale è presente l'optoisolatore con le sue eventuali "noie/particolarità" che può essere anche tolto se non serve.


Avatar utente
Foto UtenteSuperfelix
180 2 8
Stabilizzato
Stabilizzato
 
Messaggi: 342
Iscritto il: 7 dic 2024, 23:34

2
voti

[150] Re: Progetto PWM SG3525A 100 kHz per Inverter DC/AC 12/230

Messaggioda Foto UtenteIsidoroKZ » 28 set 2025, 0:10

Mi pare che questo progetto non abbia bisogno dell'isolamento galvanico, quindi si puo` evitare l'opto e il 431, che e` un vero casino da usare: hai studiato l'articolo che ti avevo indicato?

Gli opto non mi piacciono molto, se posso li evito (e in qualche caso li devo evitare per forza) perche' hanno i parametri di trasferimento che variano da un esemplare all'altro, variano con la temperatura, invecchiano guadagnando sempre meno e introducono almeno un polo nella funzione di trasferimento. Senza dimenticare che devono avere almeno 0.5 mA di corrente per funzionare, e nel circuito che hai fatto ho l'impressione che quando la tensione di uscita sale, si potrebbe avere una tensione troppo alta sul 431 (ma e` da verificare).

Il mio consiglio e` niente opto e quindi niente 431,dato che l'isolamento non serve. Qualora proprio servisse, in caso di uscite ad alta tensione si puo` fare un isolamento resistivo, ma qui non e` il caso.

La retroazione usa il riferimento di tensione del 3525 e la rete di retroazione deve avere anche i condensatori per ottenere poli e zeri nella funzione di trasferimento. I valori di guadagno, poli e zeri si hanno solo quando si conoscono i valori del rapporto spire, della tensione di ingresso, e di induttore e condensatore di filtro.

Altro fattore importante da tenere in conto e` il tipo di convertitore, se funziona in voltage mode o in current mode. Di solito i push-pull li si fa in current mode, ma sapendo com'e` fatto il trasformatore, si potrebbe anche andare in voltage mode. Prima bisogna progettare bene la parte di potenza, con tutti i valori dei componenti e i dati dei magnetici, poi si puo` decidere il tipo di controllo, e infine progettare la retroazione con relativa compensazione.
Per usare proficuamente un simulatore, bisogna sapere molta più elettronica di lui
Plug it in - it works better!
Il 555 sta all'elettronica come Arduino all'informatica! (entrambi loro malgrado)
Se volete risposte rispondete a tutte le mie domande
Avatar utente
Foto UtenteIsidoroKZ
121,2k 1 3 8
G.Master EY
G.Master EY
 
Messaggi: 21059
Iscritto il: 17 ott 2009, 0:00

PrecedenteProssimo

Torna a Elettronica generale

Chi c’è in linea

Visitano il forum: Nessuno e 139 ospiti