Ho ancora bisogno del vostro aiuto...
Problema: ho due normali batterie da autotrazione (12vcc, qui identificate con A e B) con carica e scarica indipendenti ma con una sensibile prevalenza della carica su A. Le tensioni di A e B oscillano indipendentemente (carica e scarica diverse) ma entrambe fino ad un massimo di 14.4vcc. Per sfruttare le maggiori possibilità di carica di A, ho collegato un cavo fra i positivi di A e B, con in serie un diodo da 10A ed una resistenza da 0.25 Ohm (anodo verso A e catodo verso B) . In questo modo B viene caricata quando possibile ma non risente degli eventuali carichi (scariche) su A. Il sistema è in funzione da quasi due anni e funziona egregiamente ottenendo l'obiettivo desiderato.
Ora vorrei aggiungere un led che si illuminasse quando c'è passaggio di corrente da A verso B (il contrario non avviene mai), praticamente quando la tensione fra anodo e catodo è almeno 0.7volt.
Ringrazio fin da ora coloro che mi dedicheranno la loro attenzione.
Elio
Accendere Led da tensione su contatti diodo
Moderatori:
carloc,
g.schgor,
BrunoValente,
IsidoroKZ
13 messaggi
• Pagina 1 di 2 • 1, 2
0
voti
0
voti
I LED hanno soglie che vanno da 1,5 V in su, quindi per farne accendere uno
con una tensione di 0.6-0.7V occorre un'amplificazione.
Forse basta un optoisolatore (es. 4N35). Vedo se posso farti uno schemino.
con una tensione di 0.6-0.7V occorre un'amplificazione.
Forse basta un optoisolatore (es. 4N35). Vedo se posso farti uno schemino.
0
voti
Considerando anche la cdt sulla resistenza in serie al diodo si può fare.
Ecco una simulazione in Multisim che impiega un optoisolatore.
Il LED si accende per correnti nel diodo D1 che vanno da 3 a 10A (max).
I valori delle resistenze dipendono ovviamente dai componenti utilizzati.
Ho provato ad eliminare l'optoisolatore (mettendo il LED direttamente al posto
del diodo d'ingresso) ma i risultati sono scadenti.
Consiglio comunque di fare delle prove con i veri componenti a disposizione.
Ecco una simulazione in Multisim che impiega un optoisolatore.
Il LED si accende per correnti nel diodo D1 che vanno da 3 a 10A (max).
I valori delle resistenze dipendono ovviamente dai componenti utilizzati.
Ho provato ad eliminare l'optoisolatore (mettendo il LED direttamente al posto
del diodo d'ingresso) ma i risultati sono scadenti.
Consiglio comunque di fare delle prove con i veri componenti a disposizione.
0
voti
Prima di tutto grazie per l'attenzione.
Per quanto riguarda l'amperometro, a me interessa soltanto avere un'informazione visiva che c'è passaggio di corrente installando il led in posizione ottimale.
Il problema è che la corrente in gioco è normalmente molto molto limitata, difficilmente superiore ad un ampere.
La batteria B dovrebbe restare costantemente sui 12.6-12.7v; la batteria A può scendere anche fino a 12v e, quando inizia la sua carica, appena arriva attorno a 13.3 (12.6-12.7v di B + 0.7v del diodo) inizia un piccolissimo passaggio corrente e la fonte di carica 'tira su' di tensione (e carica) le due batterie contemporaneamente ma, essendo B quasi completamente carica, il suo peso (ed assorbimento in corrente) è molto limitato.
Praticamente il led dovrebbe accendersi quando ai capi del diodo la tensione raggiunge la soglia dei 0.7 volt e solo in quel punto, secondo me, c'è l'informazione base da utilizzare. Ma 0.7v non bastano ad accendere un led; se la tensione è inferiore a 0.7, il led non dovrebbe accendersi (0.7v... diciamo tra 0.5-0.7 volt).
Elio
Per quanto riguarda l'amperometro, a me interessa soltanto avere un'informazione visiva che c'è passaggio di corrente installando il led in posizione ottimale.
Il problema è che la corrente in gioco è normalmente molto molto limitata, difficilmente superiore ad un ampere.
La batteria B dovrebbe restare costantemente sui 12.6-12.7v; la batteria A può scendere anche fino a 12v e, quando inizia la sua carica, appena arriva attorno a 13.3 (12.6-12.7v di B + 0.7v del diodo) inizia un piccolissimo passaggio corrente e la fonte di carica 'tira su' di tensione (e carica) le due batterie contemporaneamente ma, essendo B quasi completamente carica, il suo peso (ed assorbimento in corrente) è molto limitato.
Praticamente il led dovrebbe accendersi quando ai capi del diodo la tensione raggiunge la soglia dei 0.7 volt e solo in quel punto, secondo me, c'è l'informazione base da utilizzare. Ma 0.7v non bastano ad accendere un led; se la tensione è inferiore a 0.7, il led non dovrebbe accendersi (0.7v... diciamo tra 0.5-0.7 volt).
Elio
0
voti
elfetto ha scritto:Prima di tutto grazie per l'attenzione.
Per quanto riguarda l'amperometro, a me interessa soltanto avere un'informazione visiva che c'è passaggio di corrente installando il led in posizione ottimale.
Il problema è che la corrente in gioco è normalmente molto molto limitata, difficilmente superiore ad un ampere.
La batteria B dovrebbe restare costantemente sui 12.6-12.7v; la batteria A può scendere anche fino a 12v e, quando inizia la sua carica, appena arriva attorno a 13.3 (12.6-12.7v di B + 0.7v del diodo) inizia un piccolissimo passaggio corrente e la fonte di carica 'tira su' di tensione (e carica) le due batterie contemporaneamente ma, essendo B quasi completamente carica, il suo peso (ed assorbimento in corrente) è molto limitato.
Praticamente il led dovrebbe accendersi quando ai capi del diodo la tensione raggiunge la soglia dei 0.7 volt e solo in quel punto, secondo me, c'è l'informazione base da utilizzare. Ma 0.7v non bastano ad accendere un led; se la tensione è inferiore a 0.7, il led non dovrebbe accendersi (0.7v... diciamo tra 0.5-0.7 volt).
Elio
se la corrente è così bassa, puoi sostituire il diodo con la base di un 2n2955, e sul collettore mettere il led con la sua resistenza verso il negativo della "B"
0
voti
Il mio era un tentativo di farlo funzionare senza alimentazione ausiliaria.
Con 0.6V non si satura nemmeno un normale transistor, quindi la soluzione
può essere un comparatore:
V1 è la caduta sul diodo (0.6-0.7V), V2 è una batteria da 4.5V
(si suppone che quando non conduce, la tensione ai capi del diodo sia 0V
o negativa e che il LED debba accendersi superati 0.6V).
Attenzione che il comune di questo circuito è in realtà collegata al catodo del
diodo su cui si vuole rilevare la conduzione (quindi non il comune delle batterie
da 12V).
Per la taratura, sarebbe opportuno mettere un trimmer al posto di R4.
PS. vedo che nel frattempo semionda ti ha proposto un circuito più semplice
(ma davvero basta la corrente di base di un transistor per caricare l'altra batteria?)
Con 0.6V non si satura nemmeno un normale transistor, quindi la soluzione
può essere un comparatore:
V1 è la caduta sul diodo (0.6-0.7V), V2 è una batteria da 4.5V
(si suppone che quando non conduce, la tensione ai capi del diodo sia 0V
o negativa e che il LED debba accendersi superati 0.6V).
Attenzione che il comune di questo circuito è in realtà collegata al catodo del
diodo su cui si vuole rilevare la conduzione (quindi non il comune delle batterie
da 12V).
Per la taratura, sarebbe opportuno mettere un trimmer al posto di R4.
PS. vedo che nel frattempo semionda ti ha proposto un circuito più semplice
(ma davvero basta la corrente di base di un transistor per caricare l'altra batteria?)
0
voti
Grazie per l'attenzione... innanzittutto normalmente su quel diodo passa poca corrente ma, eccezionalmente, potrebbe superare anche i 2 o 3A; in due anni, il fusibile da 5A messo a protezione della linea, non è mai saltato.
Secondo problema è l'alimentazione separata che non mi risulterebbe pratica.
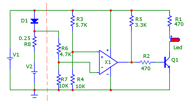
Dall'idea di g.schgor, proporrei all'attenzione questa mia soluzione:
.
Praticamente, agli ingressi dell'amplificatore arriverebbe la tensione (probabilmente da dimezzare) presente sull'anodo e sul catodo del diodo di potenza (10A), la resistenza variabile su B servirebbe a tarare la tensione di B affinchè con 0.7v di differenza (probabilmente 0.35 se dimezzata) agli ingressi risultino equivalenti.
Se il concetto è buono... non son capace di calcolare i valori delle resistenze... confido in voi!
Grazie!
Elio
Secondo problema è l'alimentazione separata che non mi risulterebbe pratica.
Dall'idea di g.schgor, proporrei all'attenzione questa mia soluzione:
.Praticamente, agli ingressi dell'amplificatore arriverebbe la tensione (probabilmente da dimezzare) presente sull'anodo e sul catodo del diodo di potenza (10A), la resistenza variabile su B servirebbe a tarare la tensione di B affinchè con 0.7v di differenza (probabilmente 0.35 se dimezzata) agli ingressi risultino equivalenti.
Se il concetto è buono... non son capace di calcolare i valori delle resistenze... confido in voi!
Grazie!
Elio
0
voti
Si, ho provato a simularlo con MicroCap9 e sembra funzionare.
Se ho capito bene, il circuito raffigurato a destra della tratteggiata rossa
dovrebbe essere l'impianto esistente, con V1 la batteria principale e
V2 quella secondaria: se la differenza fra le 2 è >1V (ca. 700mA di carica)
il LED si accende.
Mettendo un trimmer al posto di R3, la soglia dovrebbe essere regolabile.
Se ho capito bene, il circuito raffigurato a destra della tratteggiata rossa
dovrebbe essere l'impianto esistente, con V1 la batteria principale e
V2 quella secondaria: se la differenza fra le 2 è >1V (ca. 700mA di carica)
il LED si accende.
Mettendo un trimmer al posto di R3, la soglia dovrebbe essere regolabile.
0
voti
Grazie g.schgor!
Appena calmerà un po' 'sto tempo d'inferno, rimedierò i componenti e assemblerò il tutto. Farò sapere gli esiti!
Di nuovo grazie.
Elio
Appena calmerà un po' 'sto tempo d'inferno, rimedierò i componenti e assemblerò il tutto. Farò sapere gli esiti!
Di nuovo grazie.
Elio
13 messaggi
• Pagina 1 di 2 • 1, 2
Chi c’è in linea
Visitano il forum: Nessuno e 97 ospiti

Elettrotecnica e non solo (admin)
Un gatto tra gli elettroni (IsidoroKZ)
Esperienza e simulazioni (g.schgor)
Moleskine di un idraulico (RenzoDF)
Il Blog di ElectroYou (webmaster)
Idee microcontrollate (TardoFreak)
PICcoli grandi PICMicro (Paolino)
Il blog elettrico di carloc (carloc)
DirtEYblooog (dirtydeeds)
Di tutto... un po' (jordan20)
AK47 (lillo)
Esperienze elettroniche (marco438)
Telecomunicazioni musicali (clavicordo)
Automazione ed Elettronica (gustavo)
Direttive per la sicurezza (ErnestoCappelletti)
EYnfo dall'Alaska (mir)
Apriamo il quadro! (attilio)
H7-25 (asdf)
Passione Elettrica (massimob)
Elettroni a spasso (guidob)
Bloguerra (guerra)

