Ciao a tutti,
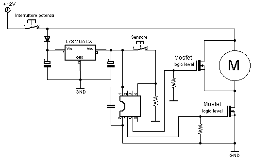
stavo disegnando un semplice circuito che mi serve per far ruotare un motore in DC a magneti permanenti e frenarlo nel momento in cui il sensore (schematizzato con l' interruttore e piazzato su un riduttore 1000:1) rilevi una determinata posizione angolare dell' albero d' uscita del riduttore.
Questo è lo schema (semplificato):
I due mosfet (logic level) sono comandati da un microcontrollore che si occupa della logica e dei ritardi necessari a far si che l' alimentazione non venga messa in corto circuito dalla chiusura simultanea dei due semiconduttori.
Il problema è che ho dei dubbi sul mosfet che dovrebbe frenare, quando infatti quello sotto si apre per tagliare l' alimentazione al motore quello sopra dovrebbe chiudersi per cortocircuitare gli avvolgimenti.
Il fatto è che non sono certo che il mosfet sopra riesca a chiudersi perché il suo source perde il riferimento a 0V. Qualcuno ha qualche suggerimento ?
Sperando di non averla sparata troppo grossa vi saluto !
Grazie!
David
Freno e pilotaggio motore a magneti permanenti
Moderatori:
carloc,
g.schgor,
BrunoValente,
IsidoroKZ
15 messaggi
• Pagina 1 di 2 • 1, 2
0
voti
Provo a dire timidamente la mia. Un diodo volano in parallelo al motore non dovrebbe gia' fare da freno?
"La follia sta nel fare sempre la stessa cosa aspettandosi risultati diversi".
"Parla soltanto quando sei sicuro che quello che dirai è più bello del silenzio".
Rispondere è cortesia, ma lasciare l'ultima parola ai cretini è arte.
"Parla soltanto quando sei sicuro che quello che dirai è più bello del silenzio".
Rispondere è cortesia, ma lasciare l'ultima parola ai cretini è arte.
-

TardoFreak
73,9k 8 12 13 - -EY Legend-

- Messaggi: 15754
- Iscritto il: 16 dic 2009, 11:10
- Località: Torino - 3° pianeta del Sistema Solare
0
voti
Ciao Tardofreak, grazie per il suggerimento !
Con diodo volano, intendi un diodo che sostituisce il mosfet in parallelo al motore orientato con il catodo verso il positivo e l' anodo verso il mosfet in serie al motore ?
Se è così purtroppo non credo possa funzionare, il verso della corrente quando il motore diventa generatore si inverte e quindi il diodo in quelle condizioni non permette alla corrente di circolare, il motore rallenta lentamente ma senza essere frenato. Io invece ho proprio bisogno di cortocircuitarlo in modo che "inchiodi"
.
Il mosfet invece, ammesso che riesca a chiudersi, dovrebbe permettere alla corrente di circolare nella maglia (composta dal motore in parallelo al mosfet) in verso opposto e quindi cortocircuitare gli avvolgimenti..... almeno questo è quello che credo..... ma ripeto, spero di non spararla troppo grossa
.
[EDIT]: se ti interessa in questo topic puoi trovare una "perla" di Isidoro, dacci un' occhio, è fatta proprio bene, una di quelle risposte che meriterebbe un' articolo.
Con diodo volano, intendi un diodo che sostituisce il mosfet in parallelo al motore orientato con il catodo verso il positivo e l' anodo verso il mosfet in serie al motore ?
Se è così purtroppo non credo possa funzionare, il verso della corrente quando il motore diventa generatore si inverte e quindi il diodo in quelle condizioni non permette alla corrente di circolare, il motore rallenta lentamente ma senza essere frenato. Io invece ho proprio bisogno di cortocircuitarlo in modo che "inchiodi"
Il mosfet invece, ammesso che riesca a chiudersi, dovrebbe permettere alla corrente di circolare nella maglia (composta dal motore in parallelo al mosfet) in verso opposto e quindi cortocircuitare gli avvolgimenti..... almeno questo è quello che credo..... ma ripeto, spero di non spararla troppo grossa
[EDIT]: se ti interessa in questo topic puoi trovare una "perla" di Isidoro, dacci un' occhio, è fatta proprio bene, una di quelle risposte che meriterebbe un' articolo.
0
voti
Il MOS di sopra cosi` non lo accendi, o se lo accendi, lo accendi male appena all'inizio. Metti un Pmos e un circuito di driver, anche solo fatto con un bipolare che prende la tensione riferita allo 0V e manda su al pmos il comando di accensione e spegnimento.
Per usare proficuamente un simulatore, bisogna sapere molta più elettronica di lui
Plug it in - it works better!
Il 555 sta all'elettronica come Arduino all'informatica! (entrambi loro malgrado)
Se volete risposte rispondete a tutte le mie domande
Plug it in - it works better!
Il 555 sta all'elettronica come Arduino all'informatica! (entrambi loro malgrado)
Se volete risposte rispondete a tutte le mie domande
0
voti
Grazie davidde per il link, estremamente interessante ed istruttivo.
E complimenti ad IsidoroKZ per la spiegazione.
E complimenti ad IsidoroKZ per la spiegazione.

"La follia sta nel fare sempre la stessa cosa aspettandosi risultati diversi".
"Parla soltanto quando sei sicuro che quello che dirai è più bello del silenzio".
Rispondere è cortesia, ma lasciare l'ultima parola ai cretini è arte.
"Parla soltanto quando sei sicuro che quello che dirai è più bello del silenzio".
Rispondere è cortesia, ma lasciare l'ultima parola ai cretini è arte.
-

TardoFreak
73,9k 8 12 13 - -EY Legend-

- Messaggi: 15754
- Iscritto il: 16 dic 2009, 11:10
- Località: Torino - 3° pianeta del Sistema Solare
0
voti
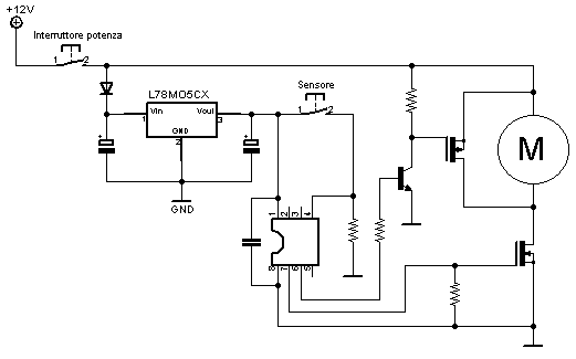
Grazie Isidoro, lo sospettavo ma non ne ero totalmente certo. Se ho capito bene intendi una soluzione di questo tipo:
Giusto ?
E' si, complimenti davvero, è un peccato che spiegazioni come quelle vadano "perdute" nei meandri del portale. Ci vorrebbe una sezione del forum o semplicemente una lista di link che rimandino ai topic più interessanti nell' attesa che qualcuno abbia il tempo per trasformarli in articoli.
Grazie ad entrambi !
Giusto ?
TardoFreak ha scritto:Grazie davidde per il link, estremamente interessante ed istruttivo.
E complimenti ad IsidoroKZ per la spiegazione.![]()
E' si, complimenti davvero, è un peccato che spiegazioni come quelle vadano "perdute" nei meandri del portale. Ci vorrebbe una sezione del forum o semplicemente una lista di link che rimandino ai topic più interessanti nell' attesa che qualcuno abbia il tempo per trasformarli in articoli.
Grazie ad entrambi !
0
voti
davidde ha scritto: Se ho capito bene intendi una soluzione di questo tipo:
Si`, proprio cosi`.
Ci sono delle piccole varianti ancora possibili. Quando freni la tensione source gate del Pmos e` praticamente pari alla tensione di alimentazione. Se sei sicuro che la tensione si alimentazione non vada mai troppo in alto puo` andare bene, altrimenti metti un parallelo alla R fra G e S del Pmos uno zener da 5V circa, e poi in serie al collettore un'altra resistenza per limitare la corrente sullo zener.
Per usare proficuamente un simulatore, bisogna sapere molta più elettronica di lui
Plug it in - it works better!
Il 555 sta all'elettronica come Arduino all'informatica! (entrambi loro malgrado)
Se volete risposte rispondete a tutte le mie domande
Plug it in - it works better!
Il 555 sta all'elettronica come Arduino all'informatica! (entrambi loro malgrado)
Se volete risposte rispondete a tutte le mie domande
0
voti
Ok grazie mille !
Non dovrei avere particolari problemi in questo senso perché è il motore di un trapano a batteria montato sullo stesso trapano, quindi quando lascio il pulsante rallenta da subito e in modo rapido ma a me non basta. Comunque terrò ben presente la soluzione che mi hai indicato e controllerò con l' oscilloscopio quanto accade.
Adesso vado a prendere i mosfet e nel fine settimana vedo di realizzarlo..... poi vi faccio sapere come è andata !
Grazie!
IsidoroKZ ha scritto:Quando freni la tensione source gate del Pmos e` praticamente pari alla tensione di alimentazione...
Non dovrei avere particolari problemi in questo senso perché è il motore di un trapano a batteria montato sullo stesso trapano, quindi quando lascio il pulsante rallenta da subito e in modo rapido ma a me non basta. Comunque terrò ben presente la soluzione che mi hai indicato e controllerò con l' oscilloscopio quanto accade.
Adesso vado a prendere i mosfet e nel fine settimana vedo di realizzarlo..... poi vi faccio sapere come è andata !
Grazie!
0
voti
davidde ha scritto:[..] Ci vorrebbe una sezione del forum o semplicemente una lista di link che rimandino ai topic più interessanti nell' attesa che qualcuno abbia il tempo per trasformarli in articoli.
Generalmente i topic più significativi, (se non mi sfuggono e se non sono in crisi...
Però ciò non impedisce che il tutto si perda rapidamente nei meandri del sito. Viaggiare nelle directory è una cosa che quasi nessuno fa, perché, in effetti ci si perde facilmente, per cui ben presto vi si rinuncia. L'unica possibilità di trovare è la ricerca, ma anche lì ci sono problemi ad indovinare cosa scrivere. Non trovare quello che già c'è e che è anche costato tempo e fatica a chi lo ha prodotto, è allora molto più facile che trovarlo.
Con ElectroYou si sperava di ovviare un po' a questa situazione. Molte risposte di IsidoroKZ sono in effetti degli articoli. Non possiamo pretendere che faccia anche quello. Però io sono disponibile a fargli da assistente. I thread più significativi li posso trasformare io in articoli. Isidoro ovviamente li deve poi controllare, correggerli, aggiungervi magari qualcosa, se lo ritiene opportuno. Quando è pronto me lo dice e lo pubblichiamo in home page. Così si arricchisce anche il suo "blog" di Isidoro, dove tutti andranno a cercare le sue lezioni. Potrebbe essere una soluzione. Sentiremo Isidoro
0
voti
Bella questa cosa delle directory, non la sapevo. Bisogna farci un po' l' abitudine ma effettivamente è valida.
Pensa che io per non perderli faccio alla vecchia maniera, man mano che saltano fuori mi scrivo il titolo su un foglio di carta, ma ormai ce ne sono già troppi anche li
.
E come no, visto che lavora così bene facciamolo lavorare ininterrottamente
... a dire il vero avrei anche qualch' un altro da segnalare per i "lavori forzati"
....
Comunque quella delle directory è interessante grazie per la dritta !
Pensa che io per non perderli faccio alla vecchia maniera, man mano che saltano fuori mi scrivo il titolo su un foglio di carta, ma ormai ce ne sono già troppi anche li
admin ha scritto:Molte risposte di IsidoroKZ sono in effetti degli articoli. Non possiamo pretendere che faccia anche quello.
E come no, visto che lavora così bene facciamolo lavorare ininterrottamente
Comunque quella delle directory è interessante grazie per la dritta !
15 messaggi
• Pagina 1 di 2 • 1, 2
Chi c’è in linea
Visitano il forum: Google Adsense [Bot] e 64 ospiti

Elettrotecnica e non solo (admin)
Un gatto tra gli elettroni (IsidoroKZ)
Esperienza e simulazioni (g.schgor)
Moleskine di un idraulico (RenzoDF)
Il Blog di ElectroYou (webmaster)
Idee microcontrollate (TardoFreak)
PICcoli grandi PICMicro (Paolino)
Il blog elettrico di carloc (carloc)
DirtEYblooog (dirtydeeds)
Di tutto... un po' (jordan20)
AK47 (lillo)
Esperienze elettroniche (marco438)
Telecomunicazioni musicali (clavicordo)
Automazione ed Elettronica (gustavo)
Direttive per la sicurezza (ErnestoCappelletti)
EYnfo dall'Alaska (mir)
Apriamo il quadro! (attilio)
H7-25 (asdf)
Passione Elettrica (massimob)
Elettroni a spasso (guidob)
Bloguerra (guerra)


