P.S. Nel frattempo ho realizzato un immagine 3D con POVray della ipotetica PCB che dovrò realizzare... che ne pensate?! passo alla stampa?!
Moderatore:
Paolino












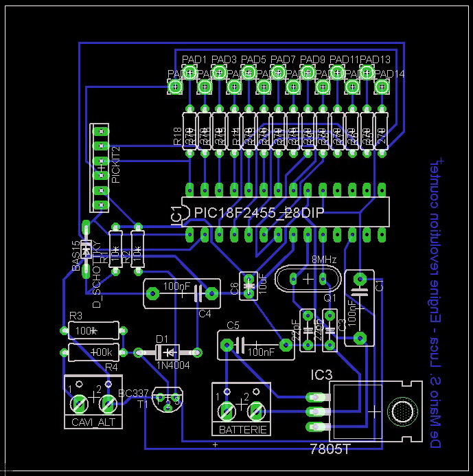
1) Piste ad angolo retto. Nel limite del possibile, toglierli tutti.
1.1) accorciare i percorsi delle piste.
2) vedo ancora parecchio spazio inutilmente vuoto. Rivedrei un poco la disposizione e gli allineamenti tra i componenti.
3) I condensatori da 100 nF sono giganteschi, mentre quello da 10 uF lo vedo piccolo.
5) Le resistenze sembrano essere da 1/2 W. (Ad occhio). E' corretto ?
6) Se lo incidi a mano, attenzione alle dimensioni delle piste ed ai passaggi tra i reofori. Non sono così semplici da fare.



Torna a Realizzazioni, interfacciamento e nozioni generali.
Visitano il forum: Nessuno e 3 ospiti