realizzare circuito per questa forma d'onda
Moderatori:
carloc,
g.schgor,
BrunoValente,
IsidoroKZ
8 messaggi
• Pagina 1 di 1
0
voti
Ho questa forma d'onda che devo riuscire a realizzare con circuiti ad operazionale.Pensavo a circuiti monostabili , in particolar modo a due messi in cascata .Voi che ne pensate?
0
voti
In ordinata sono riportati i valori in tensione della forma d'onda.Pensavo di utilizzare amplificatori operazionali alimentati con tensione + - 15 v .In uscita del circuito inserire 2 diodi zener contrapposti.Se ideali , posso inserire 2 zener con tensione di 7 volt e . 3 volt ome richiesto dal problema.Il seguente quesito lo vorrei risolvere al momento in via teorica.
0
voti
Che tipo di segnale hai in ingresso per far partire il circuito? Ogni quanto si ripete il segnale di ingresso? Come e` fatto il monostabile a operazionali che avete visto a lezione?
Il simbolo di millisecondi e` ms, quello che hai scritto, mS, e` millisiemens
Il simbolo di millisecondi e` ms, quello che hai scritto, mS, e` millisiemens
Per usare proficuamente un simulatore, bisogna sapere molta più elettronica di lui
Plug it in - it works better!
Il 555 sta all'elettronica come Arduino all'informatica! (entrambi loro malgrado)
Se volete risposte rispondete a tutte le mie domande
Plug it in - it works better!
Il 555 sta all'elettronica come Arduino all'informatica! (entrambi loro malgrado)
Se volete risposte rispondete a tutte le mie domande
1
voti
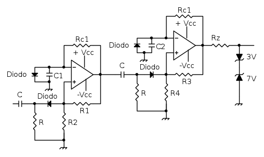
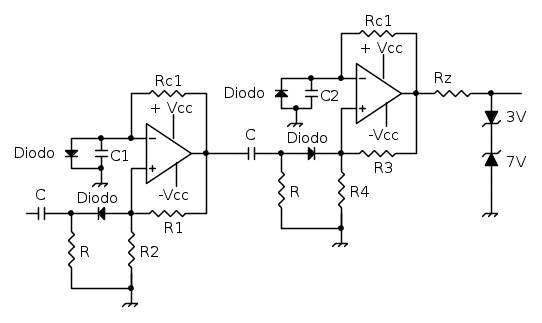
Il circuito monostabile da usare e' di questo tipo;il tempo e' espresso in millisecondi.L'impulso in ingresso dal monostabile e' un impulso rettangolare di tipo negativo.
0
voti
Probabilmente si possono mettere due monostabili in cascata, il primo come da schema che hai fatto, il secondo invece invertito, in modo che sia sensibile ai fronti positivi e generi un impulso positivo.
Per scalare la tensione all'intervallo voluto puoi usare due zener in antiserie, magari ricordando che uno zener "a rovescio" ha la caduta di un normale diodo, oppure usando una rete di tre resistenze per scalare la tensione. In quest'ultimo modo pero` l'impedenza di uscita viene piu` alta.
Per scalare la tensione all'intervallo voluto puoi usare due zener in antiserie, magari ricordando che uno zener "a rovescio" ha la caduta di un normale diodo, oppure usando una rete di tre resistenze per scalare la tensione. In quest'ultimo modo pero` l'impedenza di uscita viene piu` alta.
Per usare proficuamente un simulatore, bisogna sapere molta più elettronica di lui
Plug it in - it works better!
Il 555 sta all'elettronica come Arduino all'informatica! (entrambi loro malgrado)
Se volete risposte rispondete a tutte le mie domande
Plug it in - it works better!
Il 555 sta all'elettronica come Arduino all'informatica! (entrambi loro malgrado)
Se volete risposte rispondete a tutte le mie domande
0
voti
Questo circuito svolge allora la funzione del problema?
0
voti
Si`, pensavo a qualcosa del genere. Adesso calcola i componenti e puoi provare a dargli una simulata per vedere se il simulatore ha capito bene che cosa volevi :)
Per usare proficuamente un simulatore, bisogna sapere molta più elettronica di lui
Plug it in - it works better!
Il 555 sta all'elettronica come Arduino all'informatica! (entrambi loro malgrado)
Se volete risposte rispondete a tutte le mie domande
Plug it in - it works better!
Il 555 sta all'elettronica come Arduino all'informatica! (entrambi loro malgrado)
Se volete risposte rispondete a tutte le mie domande
8 messaggi
• Pagina 1 di 1
Chi c’è in linea
Visitano il forum: Google [Bot] e 32 ospiti

Elettrotecnica e non solo (admin)
Un gatto tra gli elettroni (IsidoroKZ)
Esperienza e simulazioni (g.schgor)
Moleskine di un idraulico (RenzoDF)
Il Blog di ElectroYou (webmaster)
Idee microcontrollate (TardoFreak)
PICcoli grandi PICMicro (Paolino)
Il blog elettrico di carloc (carloc)
DirtEYblooog (dirtydeeds)
Di tutto... un po' (jordan20)
AK47 (lillo)
Esperienze elettroniche (marco438)
Telecomunicazioni musicali (clavicordo)
Automazione ed Elettronica (gustavo)
Direttive per la sicurezza (ErnestoCappelletti)
EYnfo dall'Alaska (mir)
Apriamo il quadro! (attilio)
H7-25 (asdf)
Passione Elettrica (massimob)
Elettroni a spasso (guidob)
Bloguerra (guerra)







