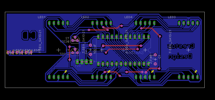
In attesa di fare 2 tentativi di incisione con il bromografo, ho cercato di migliorare il PCB. ne ho già fatto uno funzionante, ma richiede troppo spazio...ho allora pensato di mettere l'integrato sotto i display. ho un paio di problemi ancora, non so bene come riuscire a saldare lato rame lo zoccolo dell'integrato...
Le piste sono da 16, 20 e 25mil con ground plane ove possibile e aree di riempimento per la piccola zona di tensione positiva. le correnti sono di 21mA max per ogni segmento (multiplexati 2a2) quindi arriviamoa da un totale di massimo 0,4 A in totale da passare sull'alimentazione.
le tracce rosse sono tutte ponticelli
Visto che è il mio primo PCB...avanti con i pareri consigli tirate d'orecchi!
Disegno PCB
Moderatori:
carloc,
g.schgor,
BrunoValente,
IsidoroKZ
12 messaggi
• Pagina 1 di 2 • 1, 2
0
voti
[1] Disegno PCB
...:::Pivello allo sbaraglio:::...
MY WEBSITE! come and see... ;) <-- Di nuovo online... spiacente per i problemi tecnici!
MY WEBSITE! come and see... ;) <-- Di nuovo online... spiacente per i problemi tecnici!
-

crestus
1.295 2 7 13 - Expert EY

- Messaggi: 478
- Iscritto il: 3 ott 2008, 10:28
- Località: studente al politecnico di torino
0
voti
[2] Re: Disegno PCB
devo pensare che sia tutto perfetto?
ok..forse manca qualcosa per capire? se vi servono altre info basta chiedere che volete sapere e vi dico...
ok..forse manca qualcosa per capire? se vi servono altre info basta chiedere che volete sapere e vi dico...

...:::Pivello allo sbaraglio:::...
MY WEBSITE! come and see... ;) <-- Di nuovo online... spiacente per i problemi tecnici!
MY WEBSITE! come and see... ;) <-- Di nuovo online... spiacente per i problemi tecnici!
-

crestus
1.295 2 7 13 - Expert EY

- Messaggi: 478
- Iscritto il: 3 ott 2008, 10:28
- Località: studente al politecnico di torino
0
voti
[3] Re: Disegno PCB
Nella mia piccola esperienza, al 99% dei casi mi sono trovato a dover costruire il circuito sulla millefori. Tuttavia, ti lascio la mia opinione, se ti va (che può essere giusta o sbagliata): mi sembra una buona idea lasciare il rame solo dove serve, ossia per le piste. Per esempio, nell'ultima immagine, nella zona della scritta "Crestus Design" al contrario, questa è circondata da spazio dove rimarrebbe il rame, come molta parte della scheda.
Se non erro le hai fatte con KiCad, corretto?
Ciao!
Se non erro le hai fatte con KiCad, corretto?
Ciao!
0
voti
[4] Re: Disegno PCB
Nope... fatto con Eagle
allora..le zone piene (a parte qualcuna) sono tutte piano di massa... non ce ne sarebbe molta necessità a dire il vero.. quindi se portano problemi le posso eliminare...
motivo principale per cui ho fatto in quella maniera è per avere il piano di massa e per pure ragioni estetiche
Ma ripeto... se per una qualsiasi ragione è sbagliato lo eliminerò...
allora..le zone piene (a parte qualcuna) sono tutte piano di massa... non ce ne sarebbe molta necessità a dire il vero.. quindi se portano problemi le posso eliminare...
motivo principale per cui ho fatto in quella maniera è per avere il piano di massa e per pure ragioni estetiche
Ma ripeto... se per una qualsiasi ragione è sbagliato lo eliminerò...
...:::Pivello allo sbaraglio:::...
MY WEBSITE! come and see... ;) <-- Di nuovo online... spiacente per i problemi tecnici!
MY WEBSITE! come and see... ;) <-- Di nuovo online... spiacente per i problemi tecnici!
-

crestus
1.295 2 7 13 - Expert EY

- Messaggi: 478
- Iscritto il: 3 ott 2008, 10:28
- Località: studente al politecnico di torino
0
voti
[5] Re: Disegno PCB
Non credo sia sbagliato. Io ho montato un programmatore PicKitClone2 su una PCB, alla quale ha zone piene che sono per il potenziale di riferimento. Magari può essere utile nel caso di misure etc, hai "più spazio" per punti di riferimento, ora che ci penso. Esteticamente parlando, a me non piacciono molto.. 
0
voti
[6] Re: Disegno PCB
chissà se anche qualcun altro si esprime in merito...
...:::Pivello allo sbaraglio:::...
MY WEBSITE! come and see... ;) <-- Di nuovo online... spiacente per i problemi tecnici!
MY WEBSITE! come and see... ;) <-- Di nuovo online... spiacente per i problemi tecnici!
-

crestus
1.295 2 7 13 - Expert EY

- Messaggi: 478
- Iscritto il: 3 ott 2008, 10:28
- Località: studente al politecnico di torino
0
voti
[7] Re: Disegno PCB
Ma i tre LED, (non vedo le sigle), da 3 mm, devono per forza stare dove li hai messi ? (Un poco brutti ed antieconomici, direi).
In ogni caso, mi pare di capire che vuoi incidere il PCB manualmente vero ? Ci va molta esperienza. Io non farei passare quelle piste tra le piazzole degli IC e dei display. Lascierei anche più spazio tra le piste/piazzole ed il ground plane.
In ogni caso, mi pare di capire che vuoi incidere il PCB manualmente vero ? Ci va molta esperienza. Io non farei passare quelle piste tra le piazzole degli IC e dei display. Lascierei anche più spazio tra le piste/piazzole ed il ground plane.
-

Candy
32,5k 7 10 13 - CRU - Account cancellato su Richiesta utente
- Messaggi: 10123
- Iscritto il: 14 giu 2010, 22:54
0
voti
[8] Re: Disegno PCB
Non vorrei azzardare, ma le piste mi sembrano abbastanza ravvicinate. Non è assolutamente un errore ma aumenta la difficoltà nella creazione del PCB.
Se è il tuo primissimo test prova anche con qualcosa di più semplice e spaziato. Ma in ogni caso puoi tentare la fortuna. Tanto si sa che i principianti...
Beh, aspetto di vedere la foto del PCB finito
EDIT: per la questione di ground plane, io riempio il PCB il più possibile, così riduco il tempo di incisione ed il cloruro ferrico mi dura di più. Tanto circuiti critici dal punto di vista del PCB, interferenze tra le piste, etc non ne ho mai fatti e mai ne farò
Se è il tuo primissimo test prova anche con qualcosa di più semplice e spaziato. Ma in ogni caso puoi tentare la fortuna. Tanto si sa che i principianti...
Beh, aspetto di vedere la foto del PCB finito

EDIT: per la questione di ground plane, io riempio il PCB il più possibile, così riduco il tempo di incisione ed il cloruro ferrico mi dura di più. Tanto circuiti critici dal punto di vista del PCB, interferenze tra le piste, etc non ne ho mai fatti e mai ne farò
-

AjKDAP
1.255 2 6 9 - Expert EY

- Messaggi: 796
- Iscritto il: 17 mag 2006, 0:13
- Località: nella coda dei pronti
0
voti
[9] Re: Disegno PCB
@
Candy sì.. in effetti devo rivedere le impostazione del piano di massa... mi sa che è rimasta l'impostazione a 8 mil.
quindi tu opteresti per la prima configurazione... ok...
devo vedere le prestazioni del processo di incisione... comqunque in linea di massima la distanza minima tra rame e rame dovrebbe essere di 16 mil (tanto quanto le piste più piccole)
Purtroppo i led devono stare lì perché vanno a simboleggiare un segno meno....
non ci posso fare niente...al massimo potrei avvicinarli un po' al display...
@
AjKDAP come sopra leggi la spaziatura.... ne ho già fatto uno di questo identico circuito per iniziare con i test... piste da 0,8 mm stampato con i fogli blu... ma era troppo grande e mi tocca ridurre...
quindi dai fogli blu (con scarsi risultati) spero di migliorare con il bromo-scassone.. 
quindi tu opteresti per la prima configurazione... ok...
devo vedere le prestazioni del processo di incisione... comqunque in linea di massima la distanza minima tra rame e rame dovrebbe essere di 16 mil (tanto quanto le piste più piccole)
Purtroppo i led devono stare lì perché vanno a simboleggiare un segno meno....
@
quindi dai fogli blu (con scarsi risultati) spero di migliorare con il bromo-scassone.. ...:::Pivello allo sbaraglio:::...
MY WEBSITE! come and see... ;) <-- Di nuovo online... spiacente per i problemi tecnici!
MY WEBSITE! come and see... ;) <-- Di nuovo online... spiacente per i problemi tecnici!
-

crestus
1.295 2 7 13 - Expert EY

- Messaggi: 478
- Iscritto il: 3 ott 2008, 10:28
- Località: studente al politecnico di torino
0
voti
[10] Re: Disegno PCB
Per quel poco che so, mi associo al movimento "tieniti un po' più largo dove possibile"
al limite se è possibile fai meno piste sul bottom (mi pare di capire, quello blu per intenderci) e aumentale sull'altro layer in modo da diminuire la densità di piste e poterti tenere un po' più largo. Oltre a questo eviterei gli angoli a 90° tra le piste e gli incroci a "T".
Se poi riesci sarebbe il massimo evitare i passaggi tra un layer e l'altro sotto integrati ma il più possibile dove non c'è nessun componente sia da una parte che dall'altra, questo per semplificarti la vita.
Controllerei ed eventualmente modificherei le due piste rosse sotto il LED2 (tra i pin superiori e l'integrato centrale) che sembrano un po' troppo vicine, le allontanerei in modo da semplificare la saldatura e diminuire il rischio di contatto.
Spero di esserti di aiuto
Se poi riesci sarebbe il massimo evitare i passaggi tra un layer e l'altro sotto integrati ma il più possibile dove non c'è nessun componente sia da una parte che dall'altra, questo per semplificarti la vita.
Controllerei ed eventualmente modificherei le due piste rosse sotto il LED2 (tra i pin superiori e l'integrato centrale) che sembrano un po' troppo vicine, le allontanerei in modo da semplificare la saldatura e diminuire il rischio di contatto.
Spero di esserti di aiuto

12 messaggi
• Pagina 1 di 2 • 1, 2
Chi c’è in linea
Visitano il forum: Nessuno e 46 ospiti

Elettrotecnica e non solo (admin)
Un gatto tra gli elettroni (IsidoroKZ)
Esperienza e simulazioni (g.schgor)
Moleskine di un idraulico (RenzoDF)
Il Blog di ElectroYou (webmaster)
Idee microcontrollate (TardoFreak)
PICcoli grandi PICMicro (Paolino)
Il blog elettrico di carloc (carloc)
DirtEYblooog (dirtydeeds)
Di tutto... un po' (jordan20)
AK47 (lillo)
Esperienze elettroniche (marco438)
Telecomunicazioni musicali (clavicordo)
Automazione ed Elettronica (gustavo)
Direttive per la sicurezza (ErnestoCappelletti)
EYnfo dall'Alaska (mir)
Apriamo il quadro! (attilio)
H7-25 (asdf)
Passione Elettrica (massimob)
Elettroni a spasso (guidob)
Bloguerra (guerra)

