Sdoppiare out di un PIC per collegare più schede relè

Elettronica lineare e digitale: didattica ed applicazioni

Moderatori: Foto Utentecarloc, Foto Utenteg.schgor, Foto UtenteBrunoValente, Foto UtenteIsidoroKZ

Avatar utente
Foto Utentepupazzooo
10 6
Frequentatore
Frequentatore
Messaggi: 110
Iscritto il: 30 dic 2010, 3:37
0
voti

[1] Sdoppiare out di un PIC per collegare più schede relè

Messaggioda Foto Utentepupazzooo » 17 ago 2011, 0:37

Salve,
dato che le vacanze quest'anno le farò in caso ho deciso di tenermi impegnato e quindi vengo al dunque:

in pratica avrei bisogno di un integrato (o un circuito) che mi permetta di "sdoppiare" il segnale di output di un PIC. Questo perché io all'out (agli 8 out del PIC) collego una scheda con dei relè, e vorrei quindi avere la possibilità di potere collegare in "cascata" più schede dello stesso tipo che verranno pilotate sempre da quell'out. In parole povere un out deve comandare X relè. Allego lo schema con fidocad che forse fa capire meglio la mia intenzione. Da notare nello schema che l'integrato ???? dovrà essere alimentato (come del resto tutta la scheda relè) a 12v. I relè (per completezza) comanderanno dei blocchi di led (6x6 e 3x3) quindi se magari avete suggerimenti migliori per usare altro al posto dei relè sono in ascolto. Vi ringrazio per le eventuali risposte. Ciao e buona vacanze O_/

Ps: il PIC è programmato e comprato dalla sangon (TardoFreak sul forum) ed è il PSCU01A.


Avatar utente
Foto UtenteTardoFreak
73,9k 8 12 13
-EY Legend-
-EY Legend-
Messaggi: 15754
Iscritto il: 16 dic 2009, 10:10
Località: Torino - 3° pianeta del Sistema Solare
0
voti

[2] Re: Sdoppiare out di un PIC per collegare più schede relè

Messaggioda Foto UtenteTardoFreak » 17 ago 2011, 1:00

Il sistema per ottenere mlte uscite è quello di usare un certo numero di linee come BUS (ad esempio 4 linee) ed usare altre linee di uscita per attivare dei D-latch come, ad esempio, un 74HC173.
Per ogni quadruplo D-latch usi un' uscita per comandare il clock.
In questo modo con 8 uscite tu ne ottieni 16.
Se ti servono 4 uscite in più basta che colleghi un altro 74HC173 alle quattro linee di dati ed usi un' altra uscita (la nona) per avere altre 4 linee.
Se poi di linee te ne serve uno sproposito con solo 7 linee di uscita dalla SCU, sei 74HC173, un 74HC138 ed un 74HC04 di linee ne ottieni 24.
Ora sono in ferie e non ho strumenti per tirarti giù uno schema ma spero che tu abbia capito il concetto.
"La follia sta nel fare sempre la stessa cosa aspettandosi risultati diversi".
"Parla soltanto quando sei sicuro che quello che dirai è più bello del silenzio".
Rispondere è cortesia, ma lasciare l'ultima parola ai cretini è arte.

Avatar utente
Foto Utentepupazzooo
10 6
Frequentatore
Frequentatore
Messaggi: 110
Iscritto il: 30 dic 2010, 3:37
0
voti

[3] Re: Sdoppiare out di un PIC per collegare più schede relè

Messaggioda Foto Utentepupazzooo » 17 ago 2011, 1:54

Ti ringrazio per la risposta. Comunque in effetti non è che abbia capito molto... Di elettronica so poco (e niente) quindi mi viene difficile. In ogni caso gli 8 out della scu li devo comandare singolarmente (quando attivo un out si attiva un relè o i relè corrispondenti allo stesso out) e i comandi che mando devono essere uguali sia che io attacchi una scheda relè (8 relè a scheda), sia che io colleghi 10 schede relè.

La differenza sta nel fatto che 1 out del PIC deve pilotare 1 o X relè (non si sanno a priori).

In pratica io devo attaccare un semaforo a led (rosso,giallo,verde e 5 bianchi per il conto alla rovescia) e voglio lasciare la possibilità di usarne (attaccarne) altri in cascata che funzionino quindi tutti in contemporanea e allo stesso modo.

Vi ringrazio. Ciao O_/

Ps: per TardoFreak: se io mando alla scu 20 comandi tutti insieme in sequenza come reagisce ? Devo mandare a 1 logico tutte le otto uscite "contemporaneamente" e ad ogni SET XX intervallo un DELAY(XX). Ancora non l'ho potuto provare perché non è arrivato. Grazie. Ciao :D

Avatar utente
Foto UtenteTardoFreak
73,9k 8 12 13
-EY Legend-
-EY Legend-
Messaggi: 15754
Iscritto il: 16 dic 2009, 10:10
Località: Torino - 3° pianeta del Sistema Solare
0
voti

[4] Re: Sdoppiare out di un PIC per collegare più schede relè

Messaggioda Foto UtenteTardoFreak » 17 ago 2011, 2:07

Se devono funzionare allo stesso modo (cioè identici, paro-paro, uno la copia dell' altro) non ti servono più uscite. Semplicemente li colleghi (con opportuna circuiteria) in parallelo.
I comandi alla SCU li puoi dare uno dietro l' altro senza ritardi. La SCU accetta caratteri solo quando ha finito l' istruzione ed i caratteri non vanno persi, rimangono in coda, in sospeso.
Domani vedo di scaricare fidocaJ e fare uno schemino, ora devo andare a cena se no la mia compagna mi tagliuzza a fettine sottili sottili. :mrgreen:
"La follia sta nel fare sempre la stessa cosa aspettandosi risultati diversi".
"Parla soltanto quando sei sicuro che quello che dirai è più bello del silenzio".
Rispondere è cortesia, ma lasciare l'ultima parola ai cretini è arte.

Avatar utente
Foto Utentepupazzooo
10 6
Frequentatore
Frequentatore
Messaggi: 110
Iscritto il: 30 dic 2010, 3:37
0
voti

[5] Re: Sdoppiare out di un PIC per collegare più schede relè

Messaggioda Foto Utentepupazzooo » 17 ago 2011, 2:10

Si devono funzionare come dei cloni... A me serve appunto "l'apposita circuiteria" (che non ovviamente fare) :D Ti ringrazio di nuovo. Buona cena O_/

Avatar utente
Foto Utentepupazzooo
10 6
Frequentatore
Frequentatore
Messaggi: 110
Iscritto il: 30 dic 2010, 3:37
0
voti

[6] Re: Sdoppiare out di un PIC per collegare più schede relè

Messaggioda Foto Utentepupazzooo » 17 ago 2011, 23:59

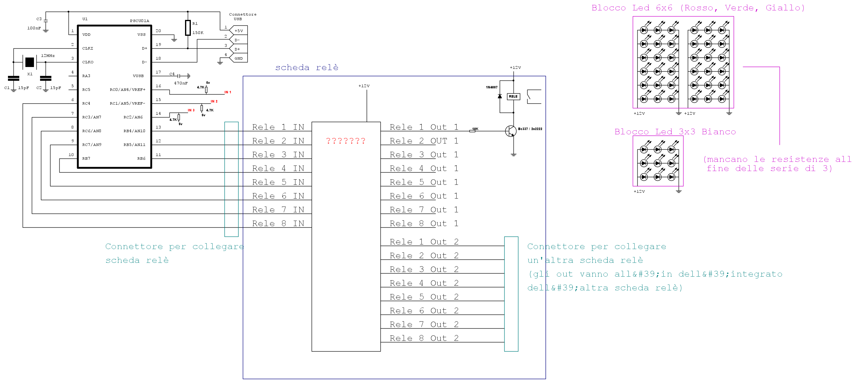
Se uso l'uln2803 collegato in questo modo va bene ? Resta il fatto che non so come collegare un'altra ipotetica scheda relè. Cosa dovrei usare ? O quali collegamenti fare ?

I relè che verranno usati con tutta probabilità sono i: Songle SRS-12VDC-SL


Avatar utente
Foto Utentepupazzooo
10 6
Frequentatore
Frequentatore
Messaggi: 110
Iscritto il: 30 dic 2010, 3:37
0
voti

[7] Re: Sdoppiare out di un PIC per collegare più schede relè

Messaggioda Foto Utentepupazzooo » 18 ago 2011, 1:49

Altra domanda (non dimenticate di leggere quella della risposta precedente però) :

Probabilmente insieme ai fili degli input del PIC (che andrà in un uscita open collector di una fotocellula) verrà collegato un altro strumento di controllo che "immetterà" su tutta la linea (dal PIC alla fotocellula) un tensione maggiore dei 5v... Come isolo l'input del PIC con la tensione dello strumento ? Inserisco lo schema che si spiega meglio di me #-o . Vi ringrazio. Ciao O_/


Avatar utente
Foto Utentepupazzooo
10 6
Frequentatore
Frequentatore
Messaggi: 110
Iscritto il: 30 dic 2010, 3:37
0
voti

[8] Re: Sdoppiare out di un PIC per collegare più schede relè

Messaggioda Foto Utentepupazzooo » 18 ago 2011, 3:29

E se usassi un 74HC32N (4 or) ? Cosi in input anche se avessi 7v / 12v (massimo) in uscita avrei sempre i 5v per il PIC. Dato che mi servirebbero 3 and sarebbe perfetto. Vi posto lo schema. Vi ringrazio per le eventuali risposte. O_/

Ps: (però non dimenticatevi di aiutarmi a trovare la soluzione al problema di 2 risposta fa )


Avatar utente
Foto Utentepupazzooo
10 6
Frequentatore
Frequentatore
Messaggi: 110
Iscritto il: 30 dic 2010, 3:37
0
voti

[9] Re: Sdoppiare out di un PIC per collegare più schede relè

Messaggioda Foto Utentepupazzooo » 22 ago 2011, 18:44

Nessuno riesce a darmi una mano ?

Avatar utente
Foto UtenteTardoFreak
73,9k 8 12 13
-EY Legend-
-EY Legend-
Messaggi: 15754
Iscritto il: 16 dic 2009, 10:10
Località: Torino - 3° pianeta del Sistema Solare
0
voti

[10] Re: Sdoppiare out di un PIC per collegare più schede relè

Messaggioda Foto UtenteTardoFreak » 22 ago 2011, 22:20

Un open collector con un pull-up verso il 5V dell' USB lo puoi mandare direttamente ad un ingresso del PIC.
"La follia sta nel fare sempre la stessa cosa aspettandosi risultati diversi".
"Parla soltanto quando sei sicuro che quello che dirai è più bello del silenzio".
Rispondere è cortesia, ma lasciare l'ultima parola ai cretini è arte.


Torna a “Elettronica generale”