Cos'è ElectroYou | Login Iscriviti

ElectroYou - la comunità dei professionisti del mondo elettrico

Avviamento motore asincrono simulink

Trasformatori, macchine rotanti ed azionamenti

Moderatori: Foto UtenteSandroCalligaro, Foto Utentemario_maggi, Foto Utentefpalone

0
voti

[1] Avviamento motore asincrono simulink

Messaggioda Foto Utentemoster29 » 26 set 2011, 17:58

Buonasera a tutti!!!!
Apro questo nuovo topic perché spero che qualcuno mi possa aiutare a risolvere il mio problema.
Non riesco a avviare un motore asincrono con il programma Simulink..
in pratica sono arrivato ad un punto morto :cry: ...ho costruito lo schema a blocchi per avviare una simulazione con i seguenti paramentri:
460V 60Hz 1750 RPM
solo che non so come settare il tutto al fine di verificare se, alimentando il motore alla tensione
di cui sopra, la velocità rispetti i giri al minuto.
Spero che qualcuno mi possa venire in aiuto... :D :ok:
Vi allego lo schema
Grazie
Allegati
Senza titolo-1.jpg
Senza titolo-1.jpg (80.32 KiB) Osservato 8266 volte
Avatar utente
Foto Utentemoster29
0 2
 
Messaggi: 10
Iscritto il: 26 set 2011, 17:36

0
voti

[2] Re: Avviamento motore asincrono simulink

Messaggioda Foto Utentenico1504 » 11 ott 2011, 21:50

ciao..
hai settato la coppia di carico o gira a vuoto?
Avatar utente
Foto Utentenico1504
3 4
New entry
New entry
 
Messaggi: 66
Iscritto il: 15 mag 2009, 20:13

0
voti

[3] Re: Avviamento motore asincrono simulink

Messaggioda Foto Utentemoster29 » 16 ott 2011, 15:01

Ciao,
no non ho settato nulla...come dovrei inserirla?
Avatar utente
Foto Utentemoster29
0 2
 
Messaggi: 10
Iscritto il: 26 set 2011, 17:36

0
voti

[4] Re: Avviamento motore asincrono simulink

Messaggioda Foto Utentenico1504 » 17 ott 2011, 20:48

su Tm ;-)
Avatar utente
Foto Utentenico1504
3 4
New entry
New entry
 
Messaggi: 66
Iscritto il: 15 mag 2009, 20:13

0
voti

[5] Re: Avviamento motore asincrono simulink

Messaggioda Foto Utentemoster29 » 19 ott 2011, 21:12

O_/ Intanto grazie ancora per la risposta...e mi scuso per il ritardo delle mie risposte...
Comunque non avendo la minima idea di come utilizzare simulink ti chiedo se
potessi spiegarmi come inserirlo su tm... :?
Grazie ancora.. :ok:
Avatar utente
Foto Utentemoster29
0 2
 
Messaggi: 10
Iscritto il: 26 set 2011, 17:36

0
voti

[6] Re: Avviamento motore asincrono simulink

Messaggioda Foto Utentenico1504 » 20 ott 2011, 18:51

è un ingresso collegabile con una freccia..puoi mettere una tm costant o function dalla libreria di simulink..;-)
Avatar utente
Foto Utentenico1504
3 4
New entry
New entry
 
Messaggi: 66
Iscritto il: 15 mag 2009, 20:13

0
voti

[7] Re: Avviamento motore asincrono simulink

Messaggioda Foto Utentemoster29 » 20 ott 2011, 21:27

...ho provato a inserire una costante e come risultato ho ottenuto che il motore gira al contrario....
Avatar utente
Foto Utentemoster29
0 2
 
Messaggi: 10
Iscritto il: 26 set 2011, 17:36

0
voti

[8] Re: Avviamento motore asincrono simulink

Messaggioda Foto Utentedemos81 » 20 ott 2011, 21:30

magari è troppo alta, più alta della coppia di spunto, e il motore ti funziona da freno girando al contrario.
Avatar utente
Foto Utentedemos81
1.479 1 6 8
Expert EY
Expert EY
 
Messaggi: 601
Iscritto il: 16 mar 2009, 20:56

0
voti

[9] Re: Avviamento motore asincrono simulink

Messaggioda Foto Utentemoster29 » 3 nov 2011, 22:17

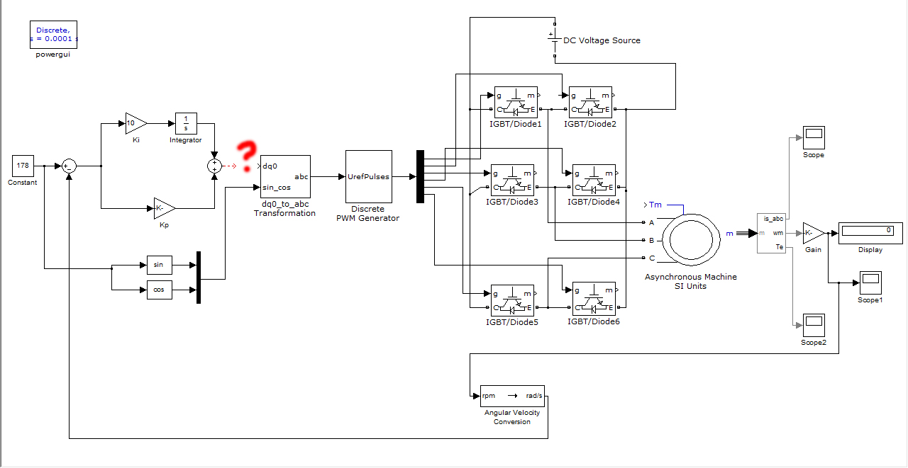
Ciao a tutti vi ringrazio per l'aiuto indispensabile che mi avete dato e nel frattempo sono andato avanti.. Il mio scopo e' effettuare il controllo vettoriale del motore asincrono e dopo aver capito come si avvia il motore grazie al vostro aiuto, ora ho un altro problema. Intanto ho realizzato un inverter regolato da un modulatore PWM con ingresso 3 segnali sinusoidali sfasati di 120 gradi e ho verificato che il motore gira perfettamente a catena aperta. Ora il problema e' farlo girare a catena chiusa. Ho retroazionato la velocita' convertendola da RPM a rad/sec che entra in un sommatore che ne fa la differenza con una velocita' di riferimento; in questo caso una costante sempre in rad/sec. L'uscita del sommatore entra in un regolatore di velocita' PI con chi=10 e Kp=100. A questo punto per chiudere la catena mi serve un blocco che fa la trasformazione da assi d,q ad assi a,b,c la cui uscita sono i segnali sinusoidali che mi servono come ingresso al PWM. Questo blocco ha 2 ingressi: in uno accetta un segnale vettorizzato delle tensioni Vd e Vq o delle correnti Id e Iq, l'altro accetta un segnale vettorizzato del seno e coseno della velocita' di riferimento. Il mio problema e' cosa passare al primo ingresso. Guardando uno schema a blocchi trovato su un libro, questo ingresso e' l'uscita del regolatore di velocita', ma provando questa scelta matlab mi da errore. In effetti l'uscita del regolatore non e' un segnale di velocita'?? com'e' e' possibile che si possano ricavare da questo tensioni o correnti?? E' un altro punto cieco :( Spero di essere stato chiaro e che qualcuno possa aiutarmi.. Vi posto quello che ho fatto finora e lo schema a blocchi che ho trovato.. Grazie mille a tutti!!
Allegati
progetto.jpg
progetto.jpg (157.71 KiB) Osservato 8053 volte
Ultima modifica di Foto Utentemoster29 il 3 nov 2011, 22:25, modificato 1 volta in totale.
Avatar utente
Foto Utentemoster29
0 2
 
Messaggi: 10
Iscritto il: 26 set 2011, 17:36

0
voti

[10] Re: Avviamento motore asincrono simulink

Messaggioda Foto Utentemoster29 » 3 nov 2011, 22:23

Qui c'e' lo schema a blocchi.. :)
PS: per vederli completi vi conviene aprire le immagini in un'altra scheda :)
Allegati
schema a blocchi.jpg
schema a blocchi.jpg (63.6 KiB) Osservato 8048 volte
Avatar utente
Foto Utentemoster29
0 2
 
Messaggi: 10
Iscritto il: 26 set 2011, 17:36


Torna a Macchine elettriche

Chi c’è in linea

Visitano il forum: Nessuno e 22 ospiti