Cos'è ElectroYou | Login Iscriviti

ElectroYou - la comunità dei professionisti del mondo elettrico

Circuito di stacco e lampeggio per Led e Driver SW2800

Elettronica lineare e digitale: didattica ed applicazioni

Moderatori: Foto Utentecarloc, Foto Utenteg.schgor, Foto UtenteBrunoValente, Foto UtenteIsidoroKZ

0
voti

[1] Circuito di stacco e lampeggio per Led e Driver SW2800

Messaggioda Foto UtenteMark1982 » 8 ott 2011, 18:29

Ciao a tutti,
dopo circa un anno di inattività posso finalmente dedicarmi un po' alla realizzazione di un paio di progetti elettrici che ho in sospeso da anni...
Inizio con quello su cui posso operare subito, quello a LED.

L'anno scorso mi avevate dato una mano QUI a mettere a punto un circuito per lo stacco del carico in una torcia a led, con lampeggiamento finale una volta raggiunta la tensione minima del pacco...
In quel progetto era previsto l'impiego di un interruttore magnetico (reed) e del driver SW2800 di Chirio (ampiamente descritto e fotografato in quella circostanza).

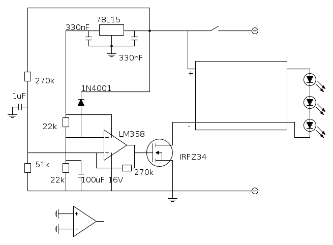
Ecco il vecchio circuito messo a punto da IsidoroKZ.
Immagine
( L'immagine in dimensioni più grandi è visionabile QUI )

Finalmente mi sono procurato tutto il materiale necessario per fare quel progetto (accumulatori, corpo torcia, etc...) e sono pronto a procedere...

Sono però cambiate alcune cose nelle specifiche di partenza del progetto...
La tensione del pacco batterie è aumentata e l'interruttore ora è meccanico (ninete reed) e può sopportare correnti maggiori, penso semplificando un po' le cose.
Pertanto avrei bisogno del vostro aiuto per mettere a punto un nuovo circuitino di stacco del carico e innesco lampeggiamento tra luce piena e luce e metà intensità, il più possibile compatto (magari usando quello che ho già preso per il vecchio progetto)...
[-o<

Ecco le specifiche:

Pacco batterie (che non posso modificare): 21 stilo ricaricabili Ni-Mh in serie.

Interruttore meccanico (che NON posso cambiare): T85 25E3 - 16A 125/250Vac - 16(3)A.

Driver SW2800 di Chirio (che non ho ancora modificato aggiungendo il BS170) che alimenta a corrente costante tre led Seoul P7 in serie (tutto come nel vecchio progetto).

Il driver di Chirio (con l'eventuale BS170) e i 3 led saranno distanti poco più di un metro dal pacco batterie e dal circuito di lampeggiamento.

Spero possiate assistermi anche stavolta...
O_/
Avatar utente
Foto UtenteMark1982
15 5
Frequentatore
Frequentatore
 
Messaggi: 130
Iscritto il: 24 mag 2009, 12:45

0
voti

[2] Re: Circuito di stacco e lampeggio per Led e Driver SW2800

Messaggioda Foto UtenteIsidoroKZ » 15 ott 2011, 14:25

Ok, sono un po' in ritardo, ma tanto non hai fretta.

Il cambiamento da reed a interruttore robusto non fa una grande differenza. Non mi ricordo i dati della lampada (potenza e tensione) e la massima tensione di ingresso del circuito di Chirio.

Il circuito che avevo fatto dovrebbe ancora andare bene, si devono solo cambiare le resistenze che determinano le soglie.

Dovro` fare un po' di reverse engineering perche' non mi ricordo che cosa avevo progettato.

Al posto del disegno dello schema, posta il sorgente fidocadj fra i tag fcd, cosi` posso prendere lo schema e modificarlo.
Per usare proficuamente un simulatore, bisogna sapere molta più elettronica di lui
Plug it in - it works better!
Il 555 sta all'elettronica come Arduino all'informatica! (entrambi loro malgrado)
Se volete risposte rispondete a tutte le mie domande
Avatar utente
Foto UtenteIsidoroKZ
121,2k 1 3 8
G.Master EY
G.Master EY
 
Messaggi: 21059
Iscritto il: 17 ott 2009, 0:00

1
voti

[3] Re: Circuito di stacco e lampeggio per Led e Driver SW2800

Messaggioda Foto UtenteMark1982 » 15 ott 2011, 19:00

Ciao Isidoro,
grazie per la disponibilità!
:ok:

Tutte le informazioni dettagliate sul pezzo di Chirio e sul tuo circuito le trovi qui:
http://www.electroyou.it/phpBB2/viewtopic.php?f=1&t=21615.

In quella discussione ci sono anche le risposte tecniche (ovviamente non mie eheh) alle varie domande che mi avevi fatto allora sul circuitino di Chirio...

Il Driver di Chirio era ed è una versione particolare fatta su misura in modo da poter accettare tensioni di 17V-32V in ingresso.
Rispetto al circuito che avevi messo a punto l'anno scorso non è cambiato nulla.
L'alimentazione era e resta un pacco batterie di 21 stilo Energizer Ni-Mh da 1,2V e 2450 mAh l'una poste in serie tra loro.
L'utenza era ed è tuttora rappresentata da tre led Seoul P7 posti in serie (12W l'uno circa) e alimentati a corrente costante di 2800 A dal driver di Chirio.
L'unica modifica è che al posto del vecchio reed ora c'è un'interruttore meccanico che sopporta una maggiore intensità di corrente. Pensavo che la presenza del reed (e con esso di basse correnti) ti avesse obbligato a complicare un po' il circuito, aggiungendo elementi. Mi pare però di capire che non cambia molto come numero di compnenti e ingombri passando dal reed all'interruttore meccanico.


Il circuito messo a punto l'anno scorso va benissimo anche se al posto del reed uso un interruttore meccanico, giusto?
Se è così, uso il vecchio circuito che mi avevi fatto ed evito di farti sprecare del tempo nuovamente!!!
:mrgreen:

Avevo solo bisogno di una tua conferma prima di mettermi all'opera e volevo capire se eri ancora eventualmente disponibile a "mettere mano" al vecchio circuito nel caso incontrassi problemi...

Nelle prossime settimane aggiungo il BS170 come mi avevi detto al SW2800 e inizio a realizzare tutto il tuo circuito.
Appena ho finito ti faccio sapere se è andato tutto ok!

O_/
Avatar utente
Foto UtenteMark1982
15 5
Frequentatore
Frequentatore
 
Messaggi: 130
Iscritto il: 24 mag 2009, 12:45

1
voti

[4] Re: Circuito di stacco e lampeggio per Led e Driver SW2800

Messaggioda Foto UtenteMark1982 » 15 ott 2011, 20:43

Ciao Isidoro,
ho notato solo ora che alla fine della discussione in cui mi avevi presentato il circuito mi avevi scritto:
Prima di montare il circuito finale, vorrei ancora fare delle misure sulle celle mezze scariche che alimentano la lampada. Quando sei pronto con lampada funzionante, un tester e un paio di componenti dimmelo che ti spiego che cosa fare.
Prima di montare il circuito, quando hai le batterie, i led, il regolatore, due resistenze da 33kohm e due condensatori da 1uF, devi fare una misura con le batterie quasi scariche. Quando hai il materiale e puoi fare la misura avverti. Poi in base ai risultati della misura rifaccio i conti e preparo lo schema finale. E` inutile che ci lavori su adesso, se poi fra due mesi cambiano le specifiche.


Mi sa quindi che ti toccherà rimetterci le mani facendo un po' di reverse engineering...
:roll:

Tutte le informazioni sul circuito di Chirio le trovi qui:
http://www.electroyou.it/phpBB2/viewtopic.php?f=1&t=21615.

Ho qui tutti i componenti possibili e immaginabili e sono pronto a fare tutte le misure di cui hai bisogno...


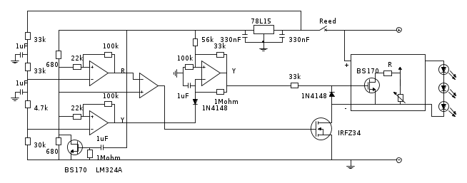
La sorgente Fidocad del circuito che avevi fatto è questa:


L'alimentazione del circuito avviene con 21 stilo Ni-Mh poste in serie (ogni elemento ha la classica tensione nominale di 1,2V). Il pacco batterie dovrebbe essere lo stesso che avevo messo come specifica per il vecchio circuito che mi avevi fatto...

Il Driver (senza la modifica con l'aggiunta del BS170) che mi ha fatto su misura Chirio ammette tensioni in ingresso tra 17V e massimo 32V.

I led utilizzati sono sempre tre led Seoul P7 posti in serie.
I led Seoul P7 hanno come valori tipici di funzionamento: 3.6V e 11.8W.

Il Driver di Chirio è stato realizzato per poter essere collegato direttamente al mio pacco batterie (v. sopra) e per poter alimentare i 3 led Seoul P7 in serie facendo passare in ognuno di essi una corrente costante di 2800mA.
Il valore 2800 mA è la massima intenstià di corrente ammissibile per i led P7 e corrisponde alla massima luminosità dei led, che è appunto la condizione normale in cui la mia torcia dvorà funzionAre (massimo della luminosità), prima di iniziare a lampeggiare per avvisarmi dello stacco del carico!


Aspetto con piacere una tua risposta e resto pronto a assemblare e fare le misure!


Grazie infinite,
Marco
Avatar utente
Foto UtenteMark1982
15 5
Frequentatore
Frequentatore
 
Messaggi: 130
Iscritto il: 24 mag 2009, 12:45

1
voti

[5] Re: Circuito di stacco e lampeggio per Led e Driver SW2800

Messaggioda Foto UtenteIsidoroKZ » 15 ott 2011, 23:11

Non mi ricordo che cosa avessi in mente di fare, comunque potresti cominciare con il fare queste operazioni.

Verifica che il cursore e un lato del potenziometro siano collegati al negativo e che l'altro lato del potenziometro sia collegato alla resistenza che poi va al piedino 5 dell'integrato. Collega batterie (tutte ugualmente cariche!), regolatore e led.

0) Collega il multimetro sulle batterie e tieni sempre d'occhio la tensione.

1) Regola il trimmer in modo che il regolatore dia luce a piena potenza e verifica che il nodo fra potenziometro e R da 12kohm sia al potenziale negativo.

2) Regola il trimmer in modo da avere meta` luce.

3) Cortocircuita verso il negativo il nodo fra potenziometro e R da 12kohm. La luce dovrebbe tornare a piena potenza

4) Guarda la tensione sulle batterie e aspetta che scenda a 21V. Quando arriva a 20V togli il cortocircuito messo nel punto precedente. La luce dei led scende a meta` e la tensione sulle batterie risale.

5) Riporta qui la tensione a cui risalgono le batterie quando togli il cortocircuito: da 21V risalgono a XXX volt: mi serve quel numero.

6) ricarica le batterie, dovrai rifare una misura analoga con un circuito di 3 resistenze e due condensatori, ma adesso non ho voglia di fare lo schema e i conti.

Durante la scarica, verifica che tutte le batterie si scarichino in modo uniforme: se una scende a 0.9V o meno (mentre la tensione complessiva e` maggiore di 21V) quella batteria era meno carica delle altre oppure e` esaurita. Se la lasci nel circuito potrebbe danneggiarsi. Questo e` il guaio di tanti elementi in serie: devono essere scaricati e ricaricati sempre in modo uguale, e il piu` debole muore subito.

Mi aspetto solo risposte, non domande, di domande ne hai fatte tante l'anno scorso ed erano inutili perche' non avevi il materiale.
Per usare proficuamente un simulatore, bisogna sapere molta più elettronica di lui
Plug it in - it works better!
Il 555 sta all'elettronica come Arduino all'informatica! (entrambi loro malgrado)
Se volete risposte rispondete a tutte le mie domande
Avatar utente
Foto UtenteIsidoroKZ
121,2k 1 3 8
G.Master EY
G.Master EY
 
Messaggi: 21059
Iscritto il: 17 ott 2009, 0:00

0
voti

[6] Re: Circuito di stacco e lampeggio per Led e Driver SW2800

Messaggioda Foto UtenteMark1982 » 16 ott 2011, 21:25

Ciao Isidoro,
grazie per potermi dare retta.

Ti confermo che cursore e lato del potenziometro (trim) sono collegati al filo che va al polo negativo del pacco batterie. Ti confermo anche che l'altro lato del potenziometro è collegato alla resistenza verticale che va al piedino 5 dell'integrato.

Devo però fare una precisazione: la resitenza verticale (quella tra piedino 5 dell'integrato e potenziometro) è da 10 kohm.
L'anno scorso mi avevi fatto verificare con un tester tale resistenza a circuito spento, mettendo il potenziometro nella posizione di minima luce. Il valore di 10 kohm restava lo stesso anche scambiando tra loro i puntali del tester.

Le prossime sere effettuo i collegamenti dei tre led Seoul P7 in serie e faccio le misurazioni che mi hai chiesto.

Avrò bisogno di un po' di tempo libero per fare con calma il collegamento dei led (già montati sul dissipatore di forma elaborata), ma penso comunque di farcela nel giro di una settimana.
Se non mi faccio sentire per qualche giorno è quindi perché sto facendo assemblaggi e misurazioni. ;-)

Il pacco batterie che ho qui è già tutto assemblato e avvolto in una guaina termoretrabile, quindi non posso effettuare le misurazioni sui singoli elementi. Prima di farlo assemblare ho comunque verificato che non ci fossero elementi con la vita utile compromessa.
Avevo collegato in serie le batterie, le avevo fatte scaricare usando una lampadina da 24 V fino al raggiungimento di 21,5V nel pacco e avevo poi misurato uno per uno gli elementi senza riscontrare grosse variazioni nella tensione di ognuno.
Ho poi ricomposto il pacco batterie, l'ho caricato (con un caricabatterie apposta), l'ho smontato e ho verificato se tutti gli elementi si erano caricati allo stesso modo e che avessero lo stesso "calo di tensione" dopo una settimana.
Avatar utente
Foto UtenteMark1982
15 5
Frequentatore
Frequentatore
 
Messaggi: 130
Iscritto il: 24 mag 2009, 12:45

0
voti

[7] Re: Circuito di stacco e lampeggio per Led e Driver SW2800

Messaggioda Foto UtenteMark1982 » 22 ott 2011, 11:00

Ciao Isidoro, non sono sparito: ho avuto piccoli impegni e, come ti avevo anticipato nei giorni scorsi, non ho potuto fare i collegamenti.
Spero in questo weekend di riuscirci!
Appena ho i dati te li invio...
O_/
Avatar utente
Foto UtenteMark1982
15 5
Frequentatore
Frequentatore
 
Messaggi: 130
Iscritto il: 24 mag 2009, 12:45

0
voti

[8] Re: Circuito di stacco e lampeggio per Led e Driver SW2800

Messaggioda Foto UtenteMark1982 » 22 ott 2011, 14:51

Eccomi... ho finalmente collegato i 3 led seoul P7 in serie.

Ho preso il pacco batterie (tensione nominale 25,2 V) e prima di collegarlo ho misurato con il multimetro che tensione aveva: 21,7 V .
Giusto per vedere se avevo fatto bene i collegamenti dei 3 led in serie, ho deciso di collegare il pacco batterie (ormai quasi scarico) al driver di Chirio e ai tre led P7 in serie.

Risultato: i led si sono accesi, ma hanno cominciato subito a... lampeggiare!
?%
Anche regolando il cursore del potenziometro/trimmer hanno continuato a lamapeggiare (in un caso lampeggiavano alla massima intenistà luminosa, nell'altro lampeggiavano a bassa intensità luminosa).
Dopo 5 secondi di lampeggio ho staccato tutto e ho misurato subito con il multimetro la tensione del pacco batterie: 16V...
:(
La tensione del pacco batterie e poi salita sui 18V e poi è ritornata a valori normali.
Ho messo subito in carica (una carica lenta) il pacco batterie (ora si sta caricando)


Ho preso un altro pacco batterie identico (ne ho infatti due), sempre da 25,2V di tensione nominale.
Ho misurato la tensione con il multimetro: 28,5V.
Ho connesso il secondo pacco batterie, il driver di Chitrio (con potensiometro al massimo della potenza) e i tre led P7.
Risultato: i 3 led restavano accesi senza lampeggiare.
Dopo 5 secondi ho misurato la tensione del pacco batterie: 28,1V.

Pare quindi che il Driver di Chirio abbia già l'opzione di lampeggio...

Ora aspetto che si cairchi il primo pacco batterie (quello che aveva innescato subito il lampeggio perché era scarico) e domani lo attacco al driver e ai led.
Terrò sotto controllo la tensione del pacco batterie in modo da vedere a che tensione iniza il lampeggio.
Appena inizia il lampeggio stacco tutto e vedo a che tensione ritorna il pacco abtterie!
O_/
Nel frattempo vedo anche quanto tempo passa...
Avatar utente
Foto UtenteMark1982
15 5
Frequentatore
Frequentatore
 
Messaggi: 130
Iscritto il: 24 mag 2009, 12:45

1
voti

[9] Re: Circuito di stacco e lampeggio per Led e Driver SW2800

Messaggioda Foto UtenteMark1982 » 24 ott 2011, 17:24

Dunque, vi aggiorno sul test fatto oggi.

Ieri ho caricato il pacco batterie e oggi l'ho attaccato al driver di Chirio (con il potenziometro nella condizione di massima intensità luminosa dei led e SENZA cortocircuito proposto da Isidoro) e ai 3 led P7 in serie (montati su opportuno dissipatore di calore).

Tensione iniziale del pacco batterie 29,5V.
Nei primi 5 minuti la tensione è scesa molto velocemente arrivando a 26,5 V.
Poi ha continuato a diminuire "linearmente" nel tempo, fatta eccezione tra 25 V e 23,5 V dove la diminuzione è stata un po' più rapida, per poi ritornare ad essere "lineare".
C'è stato poi un lungo periodo in cui la tensione è rimasta costante sui 21,7 V.
Quando il pacco è arrivato a 21,1 V, i led hanno iniziato a "sfarfallare"impercettibilmente.
A 20,5V i led sfarfallavano in modo vistoso, anche se non era un lampeggio vero e proprio.
Dopo 93 minuti di attesa, finalmente la tensione del pacco è arrivata a 20,0V e ho staccato tutto. Dopo lo stacco la tensione si è riportata subito a 22,8V.
Dopo 1 minuto dallo stacco la tensione del pacco era arrivata a 24,5 V.
Dopo 2 minuti dallo stacco la tensione del pacco era 25,5 V.
Dopo mezzora dallo stacco la tensione del pacco era 26,2V.


Adesso potrei fare anche le misurazioni che mi hai chiesto tu ISIDORO, però ti dico già che NON mi serve il lampeggio dei led (visto che c'è già lo sfarfallemnto dei LED).
Preferisco un circuito che mi spenga brutalmente i led, senza lampeggiamento (anche perché ho già lo sfarfallamento); possibilmente senza andare a toccare il driver di Chirio.
;-)
Per quanto riguarda la "sicurezza", quando scendo sott'acqua ho con me sempre almeno una lampada di scorta funzionante, quindi se quella al led mi si spegne di botto ho l'altra sotto mano...E' normalissimo che per un sub una lampada si spenga all'improvviso e un sub viene addestrato apposta per non restare senza luce più di 15 secondi!
:mrgreen:

In alternativa, anzichè staccare il carico potrei fare in modo che raggiunta la tensione soglia si inneschi un "cicalino" o qualcosa che fa rumore che mi avvisi che è ora di spegnere.

In conclusone, alla luce di quanto ho rilevato ieri (circuito che fa lampeggiare subito i led se il pacco è a 21,5V) e di quanto ho testato oggi e considerando che non mi serve il lampeggio, ma solo lo stacco brutale (o il cicalino sonoro), attendo tuoi ordini ISIDORO su cosa misurare o fare!
O_/
Marco
Avatar utente
Foto UtenteMark1982
15 5
Frequentatore
Frequentatore
 
Messaggi: 130
Iscritto il: 24 mag 2009, 12:45

1
voti

[10] Re: Circuito di stacco e lampeggio per Led e Driver SW2800

Messaggioda Foto UtenteIsidoroKZ » 24 ott 2011, 19:55

Per usare proficuamente un simulatore, bisogna sapere molta più elettronica di lui
Plug it in - it works better!
Il 555 sta all'elettronica come Arduino all'informatica! (entrambi loro malgrado)
Se volete risposte rispondete a tutte le mie domande
Avatar utente
Foto UtenteIsidoroKZ
121,2k 1 3 8
G.Master EY
G.Master EY
 
Messaggi: 21059
Iscritto il: 17 ott 2009, 0:00

Prossimo

Torna a Elettronica generale

Chi c’è in linea

Visitano il forum: Nessuno e 40 ospiti