Salve ragazzi.
Stavo realizzando un PCB con FidoCADj, e forse proprio perché mi ritrovo senza nozioni di elettronica mi è risultato tutto un'impresa impossibile.
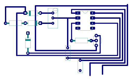
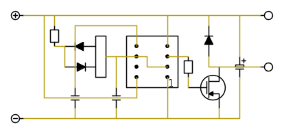
Vi posto il circuito di cui dovrei fare un PCB e quello che sono riuscito a fare fin ora (e mi sembra di non aver fatto davvero nulla).
Aiutatemi se potete, sono giorni e giorni che mi ci sbatto, non ho ancora trovato una soluzione.
Intanto vi posto lo schema e il progetto che ho realizzato io:
CIRCUITO ELETTRICO:
Progetto PCB ancora non completato (ma cosa c'è da completare?):
Non lo so.. ditemi voi cosa fare, ci capisco pochissimo. Grazie mille a tutti in anticipo!
Realizzare PCB con FidocadJ
Moderatori:
carloc,
g.schgor,
BrunoValente,
IsidoroKZ
34 messaggi
• Pagina 1 di 4 • 1, 2, 3, 4
0
voti
Be', non ho guardato in dettaglio, ma direi che mancano parecchi pezzi:
1) I collegamenti all'alimentazione e al motore converebbe farli attraverso un qualche connettore.
2) I pin 4 e 5 non sono collegati a nulla.
3) Il diodo di ricircolo del motore finisce nel nulla.
Quanta corrente assorbe il motore?
1) I collegamenti all'alimentazione e al motore converebbe farli attraverso un qualche connettore.
2) I pin 4 e 5 non sono collegati a nulla.
3) Il diodo di ricircolo del motore finisce nel nulla.
Quanta corrente assorbe il motore?
It's a sin to write
instead of
(Anonimo).
...'cos you know that
ain't
, right?
You won't get a sexy tan if you write
in lieu of
.
Take a log for a fireplace, but don't take
for
arithm.
instead of
(Anonimo)....'cos you know that
ain't
, right?You won't get a sexy tan if you write
in lieu of
.Take a log for a fireplace, but don't take
for
arithm.-

DirtyDeeds
55,9k 7 11 13 - G.Master EY

- Messaggi: 7012
- Iscritto il: 13 apr 2010, 16:13
- Località: Somewhere in nowhere
2
voti
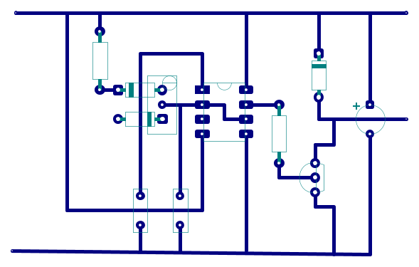
Prova a ridisegnare il PCB seguendo questo schema pratico:
In nero sono disegnati i componenti (con simboli) e in oro i collegamenti che dovresti disegnare; come vedi, non ci sono incroci tra collegamenti ed alcuni vanno sotto gli altri componenti.
Io su millefori lo metterei su cosi, naturalmente stringendo un po'.
In nero sono disegnati i componenti (con simboli) e in oro i collegamenti che dovresti disegnare; come vedi, non ci sono incroci tra collegamenti ed alcuni vanno sotto gli altri componenti.
Io su millefori lo metterei su cosi, naturalmente stringendo un po'.
marco
0
voti
Si ci sono ancora alcune cose da sistemare.. mi sono fermato sul pin 4 e 5 perché non c'era abbastanza spazio per farli passare sotto le resistenze.. quindi non so.. mancano i collegamenti all'alimentazione.. per il resto il motore dovrebbe assorbire da 1 a 20 watt e max 2 ampere.
Ciao e grazie.
Ciao e grazie.
1
voti
Giggioz ha scritto:per il resto il motore dovrebbe assorbire da 1 a 20 watt e max 2 ampere.
Con tale assorbimento ti conviene separare le piste di alimentazione a bassa corrente da quelle ad alta corrente. Inoltre, tanto per fare un conto veloce, limitando la densità di corrente massima intorno alla decina di A/mm^2, le piste che devono portare 2 A dovrebbero essere larghe sui 5 mm, con uno spessore del rame di 35 µm. Si possono fare larghezze minori, ma devi aspettarti un riscaldamento significativo della pista. In ogni caso ti sconsiglio di scendere sotto i 2 mm per le piste che devono portare 2 A.
It's a sin to write
instead of
(Anonimo).
...'cos you know that
ain't
, right?
You won't get a sexy tan if you write
in lieu of
.
Take a log for a fireplace, but don't take
for
arithm.
instead of
(Anonimo)....'cos you know that
ain't
, right?You won't get a sexy tan if you write
in lieu of
.Take a log for a fireplace, but don't take
for
arithm.-

DirtyDeeds
55,9k 7 11 13 - G.Master EY

- Messaggi: 7012
- Iscritto il: 13 apr 2010, 16:13
- Località: Somewhere in nowhere
0
voti
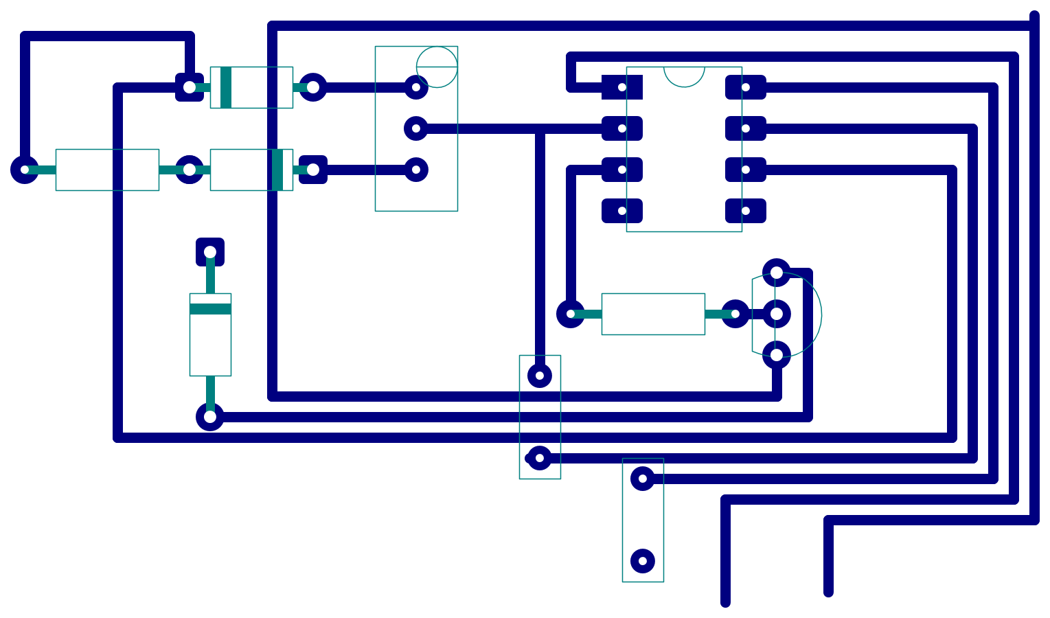
Grazie ai preziosi suggerimenti di marco.. ho fatto una cosa del genere. Sono andato parecchio da schifo?
Ora la domanda è (sempre se il circuito è ok).. come esporto solo il PCB senza le serigrafie? Thankssss !
Ora la domanda è (sempre se il circuito è ok).. come esporto solo il PCB senza le serigrafie? Thankssss !
0
voti
In effetti non e' che tu abbia fatto un capolavoro; la bozza che ti ho fornito poteva essere un po' ristretta e in piu' non hai osservato i suggerimenti di
DirtyDeeds.
Inoltre ci sono tre errori che dovrai correggere:
Hai messo i due diodi ed il trimmer sulle stesse piazzole; voglio vedere poi come fai a saldare i tre componenti.
Manca un collegamento tra i due diodi, dove questi vanno a collegarsi alla resistenza;
E' sbagliata la piedinatura del mosfet; avresti potuto, prima di disegnare, andarti a vedere il datasheet del componente.
Per il resto, dal punto di vista circuitale, mi pare vada bene.
Inoltre ci sono tre errori che dovrai correggere:
Hai messo i due diodi ed il trimmer sulle stesse piazzole; voglio vedere poi come fai a saldare i tre componenti.
Manca un collegamento tra i due diodi, dove questi vanno a collegarsi alla resistenza;
E' sbagliata la piedinatura del mosfet; avresti potuto, prima di disegnare, andarti a vedere il datasheet del componente.
Per il resto, dal punto di vista circuitale, mi pare vada bene.
marco
0
voti
E' vero.. ho degnamente dimostrato di non capirci niente.
Ad ogni modo, potreste gentilmente dirmi come stampare solo il PCB? Grazie mille.
Ad ogni modo, potreste gentilmente dirmi come stampare solo il PCB? Grazie mille.
34 messaggi
• Pagina 1 di 4 • 1, 2, 3, 4
Chi c’è in linea
Visitano il forum: Nessuno e 83 ospiti

Elettrotecnica e non solo (admin)
Un gatto tra gli elettroni (IsidoroKZ)
Esperienza e simulazioni (g.schgor)
Moleskine di un idraulico (RenzoDF)
Il Blog di ElectroYou (webmaster)
Idee microcontrollate (TardoFreak)
PICcoli grandi PICMicro (Paolino)
Il blog elettrico di carloc (carloc)
DirtEYblooog (dirtydeeds)
Di tutto... un po' (jordan20)
AK47 (lillo)
Esperienze elettroniche (marco438)
Telecomunicazioni musicali (clavicordo)
Automazione ed Elettronica (gustavo)
Direttive per la sicurezza (ErnestoCappelletti)
EYnfo dall'Alaska (mir)
Apriamo il quadro! (attilio)
H7-25 (asdf)
Passione Elettrica (massimob)
Elettroni a spasso (guidob)
Bloguerra (guerra)





