cos'è il stps?
Moderatori:
g.schgor,
IsidoroKZ
15 messaggi
• Pagina 1 di 2 • 1, 2
0
voti
[1] cos'è il stps?
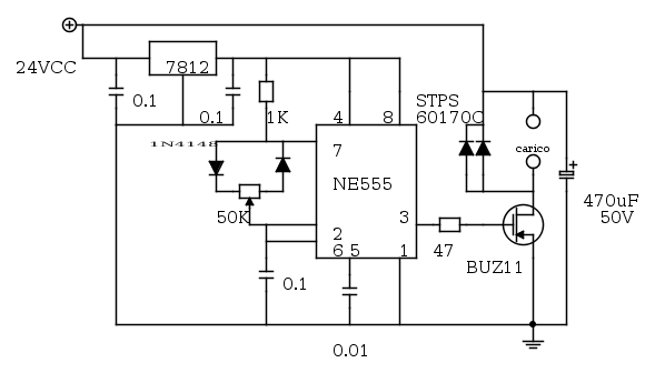
ciao a tutti. Ho lo schema di un regolatore di tensione che mi varia la tensione da 2 a 24 volt con una corrente in ingresso di 30A. uno dei componenti non so cosa sia, si chiama stps601700 e nello schema circuitale è rappresentato attraverso due diodi in parallelo. Sapete per caso cosa sia? Grazie anticipatamente
-

PIERGIUSEPPE90
1 3 - CRU - Account cancellato su Richiesta utente
- Messaggi: 40
- Iscritto il: 10 mag 2011, 0:43
-

PIERGIUSEPPE90
1 3 - CRU - Account cancellato su Richiesta utente
- Messaggi: 40
- Iscritto il: 10 mag 2011, 0:43
0
voti
scusa marco ma non so cosa vuol dire fidocadj.comunque su internet da dovelo posso ordinare?
-

PIERGIUSEPPE90
1 3 - CRU - Account cancellato su Richiesta utente
- Messaggi: 40
- Iscritto il: 10 mag 2011, 0:43
0
voti
FidocadJ e' il programma (scaricabile gratuitamente) che permette di disegnare i circuiti e postarli sul forum.
Per informazioni puoi guardare in Help nella Home Page.
Per quanto attiene il diodo che stai cercando, puoi provare da RS Online.
Tra l'altro non hai specificato cosa devi pilotare con quel circuito e che potenza abbia.
Senza questi dati essenziali, non e' possibile fornirti informazioni su eventuali sostituzioni.
In origine, infatti, il diodo interessato era un altro, come puoi vedere nello schema poi modificato.
Per informazioni puoi guardare in Help nella Home Page.
Per quanto attiene il diodo che stai cercando, puoi provare da RS Online.
Tra l'altro non hai specificato cosa devi pilotare con quel circuito e che potenza abbia.
Senza questi dati essenziali, non e' possibile fornirti informazioni su eventuali sostituzioni.
In origine, infatti, il diodo interessato era un altro, come puoi vedere nello schema poi modificato.
marco
0
voti
Devo pilotare un motore elettrico da 36v e 19A. Questo motore a me serve come propulsore principale di una barca radiocomandata, nella quale quindi devo poter accelerare e decelerare. Inoltre per motivi di spazio e di eccessiva potenza del motore per ora lo alimenterò solo a 24 V.
-

PIERGIUSEPPE90
1 3 - CRU - Account cancellato su Richiesta utente
- Messaggi: 40
- Iscritto il: 10 mag 2011, 0:43
0
voti
[10] Re: cos'è il stps?
Marco pensi vada bene il dpg30c apposto del stps? Il problema è la corrente che questo sopporta 2x 15A e a me servono 19A.
-

PIERGIUSEPPE90
1 3 - CRU - Account cancellato su Richiesta utente
- Messaggi: 40
- Iscritto il: 10 mag 2011, 0:43
15 messaggi
• Pagina 1 di 2 • 1, 2
Torna a Elettrotecnica generale
Chi c’è in linea
Visitano il forum: Nessuno e 25 ospiti

Elettrotecnica e non solo (admin)
Un gatto tra gli elettroni (IsidoroKZ)
Esperienza e simulazioni (g.schgor)
Moleskine di un idraulico (RenzoDF)
Il Blog di ElectroYou (webmaster)
Idee microcontrollate (TardoFreak)
PICcoli grandi PICMicro (Paolino)
Il blog elettrico di carloc (carloc)
DirtEYblooog (dirtydeeds)
Di tutto... un po' (jordan20)
AK47 (lillo)
Esperienze elettroniche (marco438)
Telecomunicazioni musicali (clavicordo)
Automazione ed Elettronica (gustavo)
Direttive per la sicurezza (ErnestoCappelletti)
EYnfo dall'Alaska (mir)
Apriamo il quadro! (attilio)
H7-25 (asdf)
Passione Elettrica (massimob)
Elettroni a spasso (guidob)
Bloguerra (guerra)


