Cos'è ElectroYou | Login Iscriviti

ElectroYou - la comunità dei professionisti del mondo elettrico

Disaccoppiare due circuiti, in che modo?

Elettronica lineare e digitale: didattica ed applicazioni

Moderatori: Foto Utentecarloc, Foto Utenteg.schgor, Foto UtenteBrunoValente, Foto UtenteIsidoroKZ

0
voti

[1] Disaccoppiare due circuiti, in che modo?

Messaggioda Foto Utenteangelorosso » 17 gen 2012, 22:37

Salve a tutti, ho un piccolo problema.
Grazie all'aiuto trovato su questo forum ho realizzato un circuito che in base alla tensione di un filo sulla mia autovettura, tensione inviata in un comparatore a finestra, si hanno due input per un PIC che in base all'input ricevuto esegue determinate funzioni.

Una volta assemblato il circuito e provato a banco funziona tutto alla perfezione, però se collego il conduttore di input al filo interessato in macchina per misurarne la tensione....questa tensione scende improvvisamente quasi a zero sfalsando ovviamente l'output del comparatore a finestra.
Sembra evidente che accoppiando i due circuiti la macchina "sente" la presenza del mio circuito, magari per una differenza di impedenze.
In che modo posso disaccoppiarli? mi hanno suggerito di usare un fotoaccoppiatore ma non farebbe al caso mio perché non mi permetterebbe di misurare la tensione istante per istante...

Please help me :cry:
Avatar utente
Foto Utenteangelorosso
40 3
New entry
New entry
 
Messaggi: 61
Iscritto il: 17 lug 2011, 22:36

0
voti

[2] Re: Disaccoppiare due circuiti, in che modo?

Messaggioda Foto Utentemarioursino » 17 gen 2012, 22:41

Se la tensione della linea che controlli crolla è probabilmente perché il tuo circuito assorbe una corrente non indifferente. Riesci a descrivere l'ingresso del tuo circuito? Meglio se in Fidocad.
Avatar utente
Foto Utentemarioursino
5.687 3 9 13
G.Master EY
G.Master EY
 
Messaggi: 1598
Iscritto il: 5 dic 2009, 4:32

1
voti

[3] Re: Disaccoppiare due circuiti, in che modo?

Messaggioda Foto Utenterusty » 17 gen 2012, 22:50

Avatar utente
Foto Utenterusty
4.075 2 9 11
Utente disattivato per decisione dell'amministrazione proprietaria del sito
 
Messaggi: 1578
Iscritto il: 25 gen 2009, 13:10

0
voti

[4] Re: Disaccoppiare due circuiti, in che modo?

Messaggioda Foto Utentemarioursino » 17 gen 2012, 23:10

Sarebbe stata la mia idea ma ho pensato che per far sedere un dispositivo "autoveicolare" il suo circuito assorba molto più di quel che può erogare un opamp, per quello servirebbe conoscerne la topologia. Ritengo remota la possibilità che si tratti di un ingresso/uscita di qualche parte logica che si accorga di essere stata caricata e reagisca volando a massa.
Avatar utente
Foto Utentemarioursino
5.687 3 9 13
G.Master EY
G.Master EY
 
Messaggi: 1598
Iscritto il: 5 dic 2009, 4:32

0
voti

[5] Re: Disaccoppiare due circuiti, in che modo?

Messaggioda Foto Utenteangelorosso » 18 gen 2012, 0:05

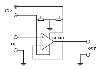
Allora, il pin che preleva la tensione, e che quindi si collega fisicamente alla macchina, è collegato ad un partitore di tensione 50% (due resistenze uguali che nel loro punto medio d'unione danno la metà della tensione ai capi del partitore stesso), può essere che si verifica una alta corrente verso massa :shock:

Allego una rapida schermata del circuito, ho scaricato FidoCadj ma non riesco a disegnare perché non si apre il programma :oops:
Cattura.PNG
scherm
Cattura.PNG (19.79 KiB) Osservato 8482 volte

La tensione prelevata in auto è la Vref
Avatar utente
Foto Utenteangelorosso
40 3
New entry
New entry
 
Messaggi: 61
Iscritto il: 17 lug 2011, 22:36

0
voti

[6] Re: Disaccoppiare due circuiti, in che modo?

Messaggioda Foto Utenterusty » 18 gen 2012, 0:17

Ammettendo che il segnale su Vref sia a 12V scorrono al massimo 27 uA circa... dire se sia una alta corrente o una bassa corrente è relativo, non possiamo saper che tipo di condizionamento (ancora da verificare) ci sia su questo segnale se non sappiamo che tipo di segnale arriva a Vref. Ci puoi dire che tipo di segnale è e da dove arriva? #-o

Edit:
Corretto l'errore, ovviamente sono uA e non mA, grazie :ok:
Avatar utente
Foto Utenterusty
4.075 2 9 11
Utente disattivato per decisione dell'amministrazione proprietaria del sito
 
Messaggi: 1578
Iscritto il: 25 gen 2009, 13:10

0
voti

[7] Re: Disaccoppiare due circuiti, in che modo?

Messaggioda Foto UtenteVicus » 18 gen 2012, 0:42

A dire il vero sono 27uA che nella maggior parte dei casi è una corrente bassa.
Avatar utente
Foto UtenteVicus
5 2
New entry
New entry
 
Messaggi: 50
Iscritto il: 17 gen 2012, 14:47

0
voti

[8] Re: Disaccoppiare due circuiti, in che modo?

Messaggioda Foto Utentemarioursino » 18 gen 2012, 1:51

Da dove proviene Vref?
Avatar utente
Foto Utentemarioursino
5.687 3 9 13
G.Master EY
G.Master EY
 
Messaggi: 1598
Iscritto il: 5 dic 2009, 4:32

0
voti

[9] Re: Disaccoppiare due circuiti, in che modo?

Messaggioda Foto Utenteangelorosso » 18 gen 2012, 8:00

Vref è un conduttore proveniente dalla centralina porte che nello stato normale è a circa 5,5 V, in comando di apertura va a 0V e in chiusura va a 12V. Ora ne deduco che sia solo un pilotaggio in tensione per far capire alla circuiteria nella serratura come comportarsi in base a questo livello di tensione :?
Avatar utente
Foto Utenteangelorosso
40 3
New entry
New entry
 
Messaggi: 61
Iscritto il: 17 lug 2011, 22:36

0
voti

[10] Re: Disaccoppiare due circuiti, in che modo?

Messaggioda Foto Utenteangelorosso » 19 gen 2012, 14:57

Ho appena provato su breadboard un LM358 in configurazione "inseguitore di tensione", funziona a dovere..addirittura in uscita ho un picco guadagno di tensione :lol:
Avatar utente
Foto Utenteangelorosso
40 3
New entry
New entry
 
Messaggi: 61
Iscritto il: 17 lug 2011, 22:36


Torna a Elettronica generale

Chi c’è in linea

Visitano il forum: Google Adsense [Bot] e 195 ospiti