Salve,
vorrei sostiruire l'attuale vaschetta di raffreddamento del liquido del radiatore con una vaschetta compatibile ma dotata di sensore (la quale presenta come sensore due elettrodi che a contatto con il liquido entrano in conduzione , almeno penso in quanto in tali vaschette non vi e´un sensore di tipo galleggiante)
Normalmente la visualizzazione ,tramite un circuito avviene in condizioni di basso livello del liquido mediante segnalazione a led o lampadina 12 volt
Penso si potrebbe usare un circuito a 12 volt con un transistor di potenza oppure un mosfet usato come interruttore e non avrei problemi ,
ma desidererei avere due segnalazioni con due diversi led ,quindi forse si dovrebbe usare una porta logica
esempio:
led verde acceso -liquido ok
led rosso acceso - mancanza di liquido o livello basso
-ai piu´esperti avete qualche idea , schema ?
Poiche´generalmente gli schemi inerenti al livello dei liquidi funzionano al contrario, ovvero segnalano il livello(o piu´livelli ) max di acqua mediante una segnalazione visiva o acustica .
Grazie . ciao
visualizzare livello liquido
Moderatori:
carloc,
g.schgor,
BrunoValente,
IsidoroKZ
24 messaggi
• Pagina 1 di 3 • 1, 2, 3
1
voti
Ecco un circuito semplice:
(l'interruttore rappresenta il sensore di livello)
I transistor sono 2N3904 (o equiv.).
(l'interruttore rappresenta il sensore di livello)
I transistor sono 2N3904 (o equiv.).
0
voti
oh grazie , appena recuperate le vaschette con sensore faro ´ una prova 

0
voti
si potrebbe modificare il circuito ?
Dispongo di segnalatori luminosi industriali con lampada MG (T1¾) 6.3 V 200ma , sostituendo i led con queste lampadine ,ricalcolando il resistore di caduta e forse impiegando un transistor piu´robusto in quanto a dissipazione ,tipo il TIP 111 ,
sarebbe possibile ,un ulteriore modifica , aggiungendo un altro transistor + rete RC o porta logica , cioe´rendere intermittente la segnalazione della sola lampadina (colore rosso) con funzione di indicazione mancanza liquido ?
Grazie .
Dispongo di segnalatori luminosi industriali con lampada MG (T1¾) 6.3 V 200ma , sostituendo i led con queste lampadine ,ricalcolando il resistore di caduta e forse impiegando un transistor piu´robusto in quanto a dissipazione ,tipo il TIP 111 ,
sarebbe possibile ,un ulteriore modifica , aggiungendo un altro transistor + rete RC o porta logica , cioe´rendere intermittente la segnalazione della sola lampadina (colore rosso) con funzione di indicazione mancanza liquido ?
Grazie .
0
voti
Per rendere lampeggiante la lampada rossa
bisogna prevedere un oscillatore (555 astabile).
Per il resto occorre sapere la tensione di alimentazione
che si intende adottare (6,9,12Vcc?)
bisogna prevedere un oscillatore (555 astabile).
Per il resto occorre sapere la tensione di alimentazione
che si intende adottare (6,9,12Vcc?)
0
voti
Salve ,
la tensione del circuito e´di 12 V , mentre le lampade 6V 200 mA
Tempo fa avevo sperimentato un circuito logico lampeggiatore ,mi sembra con il 4011 ma in quel caso il collegamento con un altro circuito avveniva mediante un relais (in pratica avrei potuto usare un comune 555)
mentre in quest caso necessito di aiuto per non inficiare magari le prestazioni del circuito originario sbagliando il punto di collegamento (che immagino sia sul collettore del TR2 ).
A proposito potrebbero eserci problemi con la dissipazione dati i 200 ma della lampadina ?
la tensione del circuito e´di 12 V , mentre le lampade 6V 200 mA
Tempo fa avevo sperimentato un circuito logico lampeggiatore ,mi sembra con il 4011 ma in quel caso il collegamento con un altro circuito avveniva mediante un relais (in pratica avrei potuto usare un comune 555)
mentre in quest caso necessito di aiuto per non inficiare magari le prestazioni del circuito originario sbagliando il punto di collegamento (che immagino sia sul collettore del TR2 ).
A proposito potrebbero eserci problemi con la dissipazione dati i 200 ma della lampadina ?
0
voti
"""che immagino sia sul collettore del TR2""" o sulla base .
Saluti .
Saluti .
0
voti
Utilizzare 12V per alimentare lampade a 6V, significa
raddoppiare la potenza in gioco (dissipando su una
resistenza in serie la stessa potenza della lampada)
La relativamente elevata corrente porta al limite la
capacità di commutazione dei comuni transistor
(500-600mW) per cui sarebbe consigliabile una
soluzione a minirelè (da circuito stampato, come
questi).
Servirebbero quindi 2 relè ed un 555. Vuoi lo schema?
raddoppiare la potenza in gioco (dissipando su una
resistenza in serie la stessa potenza della lampada)
La relativamente elevata corrente porta al limite la
capacità di commutazione dei comuni transistor
(500-600mW) per cui sarebbe consigliabile una
soluzione a minirelè (da circuito stampato, come
questi).
Servirebbero quindi 2 relè ed un 555. Vuoi lo schema?
0
voti
Si certo, sarebbe gradito lo schema
ho scelto i 12 V in quanto e´la tensione della batteria dell'auto
il circuito puo´comunque essere alimentato da una tensione minore
attraverso uno zener o un IC regolatore - mi e´sufficiente lo schema .
l´uso del relais e´molto valido e consigliabile anche in altre situazioni dove vi sia un medio-elevato carico rispetto alla dissipazione del transistor -
ho scelto i 12 V in quanto e´la tensione della batteria dell'auto
il circuito puo´comunque essere alimentato da una tensione minore
attraverso uno zener o un IC regolatore - mi e´sufficiente lo schema .
l´uso del relais e´molto valido e consigliabile anche in altre situazioni dove vi sia un medio-elevato carico rispetto alla dissipazione del transistor -
2
voti
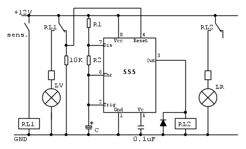
Ecco lo schema:
Penso sia chiaro: il sensore di livello comanda
il relè1 (RL1) che pilota la lampada verde (LV)
e, se diseccitato, abilita l'oscillatore 555 che,
attraverso il relè2 (RL2) pilota la lampada rossa (LR),
I valori di R1,R2 e C determinano i tempi di accensione
e spegnimento di LR (vedi 555 calculator)
Le resistenze in serie alle lampade dimezzano la tensione
per alimentarle a 6V (quindi devono essere dimensionate
in valore e in potenza adatte)
Credo sia tutto.
Penso sia chiaro: il sensore di livello comanda
il relè1 (RL1) che pilota la lampada verde (LV)
e, se diseccitato, abilita l'oscillatore 555 che,
attraverso il relè2 (RL2) pilota la lampada rossa (LR),
I valori di R1,R2 e C determinano i tempi di accensione
e spegnimento di LR (vedi 555 calculator)
Le resistenze in serie alle lampade dimezzano la tensione
per alimentarle a 6V (quindi devono essere dimensionate
in valore e in potenza adatte)
Credo sia tutto.
24 messaggi
• Pagina 1 di 3 • 1, 2, 3
Chi c’è in linea
Visitano il forum: Google [Bot] e 49 ospiti

Elettrotecnica e non solo (admin)
Un gatto tra gli elettroni (IsidoroKZ)
Esperienza e simulazioni (g.schgor)
Moleskine di un idraulico (RenzoDF)
Il Blog di ElectroYou (webmaster)
Idee microcontrollate (TardoFreak)
PICcoli grandi PICMicro (Paolino)
Il blog elettrico di carloc (carloc)
DirtEYblooog (dirtydeeds)
Di tutto... un po' (jordan20)
AK47 (lillo)
Esperienze elettroniche (marco438)
Telecomunicazioni musicali (clavicordo)
Automazione ed Elettronica (gustavo)
Direttive per la sicurezza (ErnestoCappelletti)
EYnfo dall'Alaska (mir)
Apriamo il quadro! (attilio)
H7-25 (asdf)
Passione Elettrica (massimob)
Elettroni a spasso (guidob)
Bloguerra (guerra)



