Ciao a tutti
ho un problema che non riesco a venirne a capo..
in casa ho 4 casse mono (da 8ohm 100w) in stanze diverse che confluiscono tutte in sala, dove originariamente c'era un commutatore audio per 4 coppie di casse (con un ingresso stereo).
Ho provato in tutti i modi a collegare un ministereo (con la sola uscita per le 2 casse, L+R) che avevo in casa ma la soluzione migliore risultava che ad esempio in sala avevo l'audio L e in camera l'audio R, con effetti sgradevoli della stereofonia, del tipo che magari in sala avevo più musica che voce mentre in camera più voce che musica o roba simile...
poiché questo ministereo non ha il tasto mono, stavo cercando la soluzione più adatta...
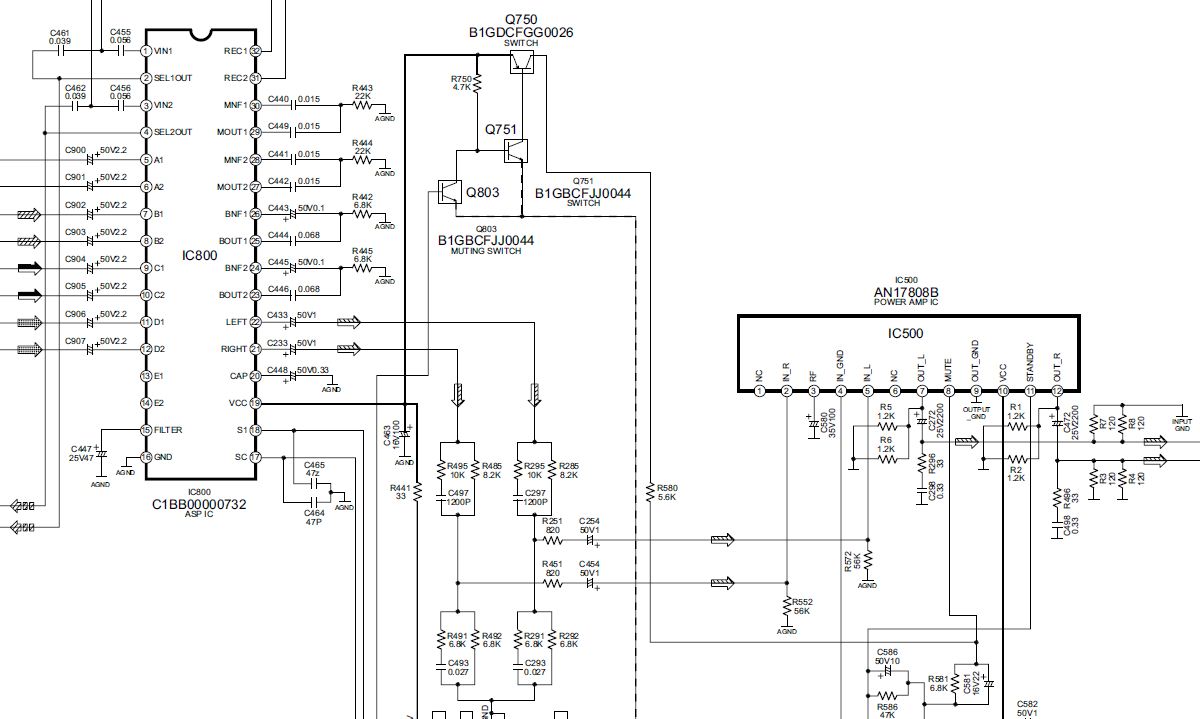
di questo stereo ho recuperato lo schema elettrico e ho visto che nella pagina dedicata alla sezione audio, tutte le sue fonti (cd, radio, cassette) una volta elaborate dal chip ASP (IC800) vengono poi inviate al chip dell'amplificatore (IC500) che ho già individuato sulla piastra.
La mia idea era questa: intervenire in questo punto per miscelare il canale L e il canale R in un unico segnale mono per poi inviarlo al IC500 ai due canali L+R, per far sì che dai due canali esca un segnale MONO (per non perdere "potenza"..).
Può essere valida come idea?
Come posso miscelare i due canali in quel punto per poi inviarli ai pin 2 e 5 dell'IC500 ?
grazie!
Modificare ministereo da stereo a mono
Moderatore:
IsidoroKZ
16 messaggi
• Pagina 1 di 2 • 1, 2
0
voti
Ultima modifica di
admin il 30 apr 2012, 12:39, modificato 1 volta in totale.
Motivazione: Inserita l'immagine in linea con il testo per evitare lo sconfinamento a destra
Motivazione: Inserita l'immagine in linea con il testo per evitare lo sconfinamento a destra
-

smartgatto
0 2 - Messaggi: 14
- Iscritto il: 30 dic 2011, 1:51
0
voti
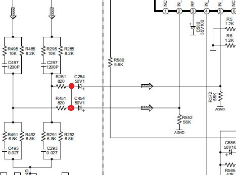
Proverei a mettere un interruttore che collega insieme il punto fra R251 e C254 con il punto fra R451 e C454.
Per usare proficuamente un simulatore, bisogna sapere molta più elettronica di lui
Plug it in - it works better!
Il 555 sta all'elettronica come Arduino all'informatica! (entrambi loro malgrado)
Se volete risposte rispondete a tutte le mie domande
Plug it in - it works better!
Il 555 sta all'elettronica come Arduino all'informatica! (entrambi loro malgrado)
Se volete risposte rispondete a tutte le mie domande
0
voti
IsidoroKZ ha scritto:Proverei a mettere un interruttore che collega insieme il punto fra R251 e C254 con il punto fra R451 e C454.
dici un interruttore in modo che il processo sia reversibile?
Siccome diventerà una cosa fissa pensavo ad un ponte fisso..
Chiedo due cose:
1) perché proprio fare il ponte proprio in quel punto (tra R e C) e non, per esempio, dopo la C?
2) se faccio il ponte tra i due canali non ci sarà una sorta di distorsione dei segnali?
grazie
-

smartgatto
0 2 - Messaggi: 14
- Iscritto il: 30 dic 2011, 1:51
1
voti
Se non vuoi farlo reversibile fai un ponticello fisso.
Il collegamento a quel punto perche' dopo i condensatori potresti disturbare il bias dell'amplificatore. Prima delle resistenze si puo` anche fare, e` praticamente lo stesso, ma cosi` diminuisce la corrente di modo differenziale assorbita.
Distorsioni direi di no, perdi l'effetto stereo. Forse qualche distorsione lineare perche' cambiano le impedenze delle reti, ma direi che non ci sia da preoccuparsi.
Il collegamento a quel punto perche' dopo i condensatori potresti disturbare il bias dell'amplificatore. Prima delle resistenze si puo` anche fare, e` praticamente lo stesso, ma cosi` diminuisce la corrente di modo differenziale assorbita.
Distorsioni direi di no, perdi l'effetto stereo. Forse qualche distorsione lineare perche' cambiano le impedenze delle reti, ma direi che non ci sia da preoccuparsi.
Per usare proficuamente un simulatore, bisogna sapere molta più elettronica di lui
Plug it in - it works better!
Il 555 sta all'elettronica come Arduino all'informatica! (entrambi loro malgrado)
Se volete risposte rispondete a tutte le mie domande
Plug it in - it works better!
Il 555 sta all'elettronica come Arduino all'informatica! (entrambi loro malgrado)
Se volete risposte rispondete a tutte le mie domande
0
voti
Ciao, innanzitutto grazie per la gentilezza...
per sicurezza, intendi dire un semplice ponte così fatto?
per sicurezza, intendi dire un semplice ponte così fatto?
- Allegati
-
- Cattura.JPG (44.26 KiB) Osservato 5963 volte
-

smartgatto
0 2 - Messaggi: 14
- Iscritto il: 30 dic 2011, 1:51
1
voti
Yessir! Proprio cosi`.
Per usare proficuamente un simulatore, bisogna sapere molta più elettronica di lui
Plug it in - it works better!
Il 555 sta all'elettronica come Arduino all'informatica! (entrambi loro malgrado)
Se volete risposte rispondete a tutte le mie domande
Plug it in - it works better!
Il 555 sta all'elettronica come Arduino all'informatica! (entrambi loro malgrado)
Se volete risposte rispondete a tutte le mie domande
0
voti
Fatto! Funziona perfettamente, grazie!!!
Già che c'ero mi è venuta in mente un'ulteriore modifica, forse più tosta:
poiché questo "portentoso" hifi non ha l'ingresso LINE IN, pensavo di "ponticellare un cavo a tre fili (L+R+GND) nei punti esattamente successivi ai due condensatori ai PIN21 e PIN22 dell'IC800, in modo da farci entrare un segnale da un lettore mp3 o simile che vada a "miscelarsi" con quello magari di una cassetta (fantasma).
La mia paura è che il segnale dell'uscita delle cuffie del lettore mp3 sia troppo alto per quel punto. Cosa ne pensi?
grazie mille
Già che c'ero mi è venuta in mente un'ulteriore modifica, forse più tosta:
poiché questo "portentoso" hifi non ha l'ingresso LINE IN, pensavo di "ponticellare un cavo a tre fili (L+R+GND) nei punti esattamente successivi ai due condensatori ai PIN21 e PIN22 dell'IC800, in modo da farci entrare un segnale da un lettore mp3 o simile che vada a "miscelarsi" con quello magari di una cassetta (fantasma).
La mia paura è che il segnale dell'uscita delle cuffie del lettore mp3 sia troppo alto per quel punto. Cosa ne pensi?
grazie mille
-

smartgatto
0 2 - Messaggi: 14
- Iscritto il: 30 dic 2011, 1:51
0
voti
Proverei ad entrare direttamente sul ponticello che hai messo. Se il volume e` troppo forte puoi mettere in serie al segnale una resistenza da 10kΩ-22kΩ, probabilmente abbassa un po'.
Per usare proficuamente un simulatore, bisogna sapere molta più elettronica di lui
Plug it in - it works better!
Il 555 sta all'elettronica come Arduino all'informatica! (entrambi loro malgrado)
Se volete risposte rispondete a tutte le mie domande
Plug it in - it works better!
Il 555 sta all'elettronica come Arduino all'informatica! (entrambi loro malgrado)
Se volete risposte rispondete a tutte le mie domande
0
voti
Quindi dici di unire i due poli L e R provenienti dall'uscita cuffie del lettore mp3 e saldare questa unione al ponticello messo in precedenza, previa l'aggiunta di una resistenza da 10kohm..
scusa se ripeto, ma è per capire se ho..capito bene
e per non fare danni...
Chiedo un'ulteriore curiosità...dal momento che i due canali ora sono uno solo e arrivano uguali ai due ingressi dell'amplificatore, cosa succede se l'uscita delle casse le unisco? ottengo il doppio della potenza? oppure non succede nulla?
grazie infinite per la pazienza :-D
scusa se ripeto, ma è per capire se ho..capito bene
Chiedo un'ulteriore curiosità...dal momento che i due canali ora sono uno solo e arrivano uguali ai due ingressi dell'amplificatore, cosa succede se l'uscita delle casse le unisco? ottengo il doppio della potenza? oppure non succede nulla?
grazie infinite per la pazienza :-D
-

smartgatto
0 2 - Messaggi: 14
- Iscritto il: 30 dic 2011, 1:51
0
voti
L'aggiunta di una R solo se il volume e` troppo alto. La R puo` anche andare oltre i 10kohm.
Per essere proprio estremamente gentili con la sorgente di segnale, al posto di unire direttamente i due fili, puoi unirli attraverso due resistenze uguali, ad esempio 1kohm, e il centro dell'unione la mandi al ponticello. Se il volume e` troppo forte, aumenti le due resistenze uguali fino a 22kohm o anche 47kohm.
Le uscite lasciale separate! Se le unisci potrebbero capitare dei casini, dato che i due canali non sono identici a causa di tolleranze varie. Metti una cassa su un canale e l'altra sull'altro canale.
Per essere proprio estremamente gentili con la sorgente di segnale, al posto di unire direttamente i due fili, puoi unirli attraverso due resistenze uguali, ad esempio 1kohm, e il centro dell'unione la mandi al ponticello. Se il volume e` troppo forte, aumenti le due resistenze uguali fino a 22kohm o anche 47kohm.
Le uscite lasciale separate! Se le unisci potrebbero capitare dei casini, dato che i due canali non sono identici a causa di tolleranze varie. Metti una cassa su un canale e l'altra sull'altro canale.
Per usare proficuamente un simulatore, bisogna sapere molta più elettronica di lui
Plug it in - it works better!
Il 555 sta all'elettronica come Arduino all'informatica! (entrambi loro malgrado)
Se volete risposte rispondete a tutte le mie domande
Plug it in - it works better!
Il 555 sta all'elettronica come Arduino all'informatica! (entrambi loro malgrado)
Se volete risposte rispondete a tutte le mie domande
16 messaggi
• Pagina 1 di 2 • 1, 2
Torna a Elettronica e spettacolo
Chi c’è in linea
Visitano il forum: Nessuno e 7 ospiti

Elettrotecnica e non solo (admin)
Un gatto tra gli elettroni (IsidoroKZ)
Esperienza e simulazioni (g.schgor)
Moleskine di un idraulico (RenzoDF)
Il Blog di ElectroYou (webmaster)
Idee microcontrollate (TardoFreak)
PICcoli grandi PICMicro (Paolino)
Il blog elettrico di carloc (carloc)
DirtEYblooog (dirtydeeds)
Di tutto... un po' (jordan20)
AK47 (lillo)
Esperienze elettroniche (marco438)
Telecomunicazioni musicali (clavicordo)
Automazione ed Elettronica (gustavo)
Direttive per la sicurezza (ErnestoCappelletti)
EYnfo dall'Alaska (mir)
Apriamo il quadro! (attilio)
H7-25 (asdf)
Passione Elettrica (massimob)
Elettroni a spasso (guidob)
Bloguerra (guerra)
