Circa 6 mesi fa ho costruito un preamplificatore ad alto guadagno in tensione (625mV in uscita con 1mV in ingresso) per una delle mie tastiere che ha un livello di uscita troppo basso per poter pilotare un amplificatore commerciale.
Data la mia scarsa conoscenza dei transistor e la mia passione per le valvole ho optato per un valvolare (il mio primo circuito con tensioni superiori ai 100V).
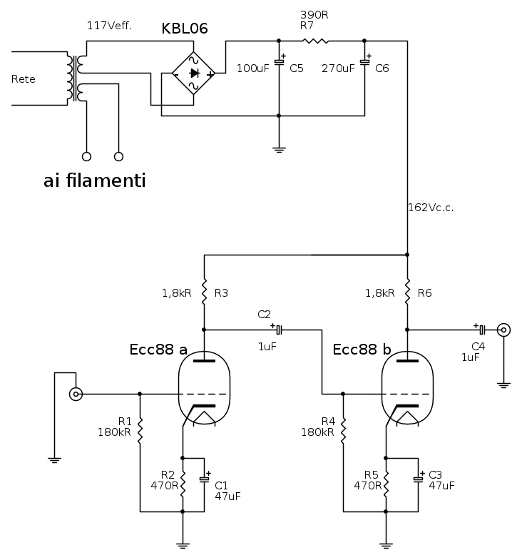
Come valvola preamplficatrice ho usato una Ecc88 nuova che mi ritrovavo fra le mani inutilizzata.
Dopo consultando un sito di audio ho trovato un articolo nel quale si spiegava passo dopo passo le scelte e i calcoli da fare per costruire un amplificatore a valvole.
Il risultato mi ha più che soddisfatto: il pre ha il guadagno che volevo e non distorce il suono più di tanto (se c'è la distorsione, allora non è percettibile).
Il problema è uno spaventoso ronzio a 50Hz in uscita che da molto fastidio quando non c'è nessun segnale in ingresso al pre (ergo, quando non suono).
Probabilmente tutto ciò è dovuto al cablaggio in aria ma vorrei capire da voi se c'èun modo per eliminarlo o, per lo meno, ridurlo.
Ecco lo schema del pre:
Se vi può servire ho fatto anche alcune misurazioni con oscilloscopio e tester delle tesnioni nel circuito:
con ingresso a terra(massa):
Valim.= 162Vc.c. + 20mVpp di ripple+ strana ondulazione in bassa frequenza (non ho determinato quale) da 100mVpp
su 1°catodo: 2,21Vc.c.+ ripple trascurabile
su 2°catodo: 1,99Vc.c.+ ripple trascurabile
con ingresso non collegato a terra(massa):
in ingresso: disturbo che si ripete con una frequenza di 50Hz di 15mVpp
su 1°catodo: stesso disturbo dell'ingresso
su 2°catodo: 0,8Vc.c.+ 25mVpp 50Hz
ronzio da 50Hz in preamplificatore valvolare
Moderatori:
carloc,
g.schgor,
BrunoValente,
IsidoroKZ
22 messaggi
• Pagina 1 di 3 • 1, 2, 3
0
voti
Come prima cosa proverei a mettere due resistenze diciamo da 100 ohm fra ciascun capo dei filamenti e massa.
Ronzio di alternata e' comune quando il giro delle masse non e' ottimale, altro non azzarderei.
Ronzio di alternata e' comune quando il giro delle masse non e' ottimale, altro non azzarderei.
-

Lelettrico
2.458 1 4 6 - Master

- Messaggi: 1108
- Iscritto il: 13 set 2010, 12:24
0
voti
Io ho colegato tutte le masse a parte quelle dell'ingresso e dell'uscita (e poi il cavo di terra) in un unico punto: una delle viti che tengono fermo il trasformatore.
Proverò a collegare due resistenze da 100 ohm (in realtà il filamento è collegato internamente e quindi ho solo due pin per il filamento sullo zoccolo della valvola).
Proverò a collegare due resistenze da 100 ohm (in realtà il filamento è collegato internamente e quindi ho solo due pin per il filamento sullo zoccolo della valvola).
0
voti
Certamente, considera che negli ampli di alto livello il filamento viene acceso in continua.
Hampton ECC88
Nel link c'e' anche un qualche aiuto per quanto riguarda il giro delle masse. Prima proverei a bilanciare i filamenti, poi magari cambiare il percorso delle masse. Servirebbe una foto del realizzato per poter dire di +
Hampton ECC88
Nel link c'e' anche un qualche aiuto per quanto riguarda il giro delle masse. Prima proverei a bilanciare i filamenti, poi magari cambiare il percorso delle masse. Servirebbe una foto del realizzato per poter dire di +
-

Lelettrico
2.458 1 4 6 - Master

- Messaggi: 1108
- Iscritto il: 13 set 2010, 12:24
1
voti
in allegato una foto del cablaggio eseguito.
come si può vedere è tutto furchè ordinato (non me la cavo molto bene con il cablaggio in aria).
come si può vedere è tutto furchè ordinato (non me la cavo molto bene con il cablaggio in aria).
- Allegati
-
- restauro farfisa matador.jpg (107.13 KiB) Osservato 10404 volte
1
voti
Non e' disordinato, il disordine credimi lo devi ancora vedere.
Le masse non vanno bene, gli RC dei catodi e le resistenze delle relative griglie alla stessa massa vicina alla valvola. Le masse IN OUT alla stessa massa (come si vede anche nel link).
Il negativo dei condensatori di livellamento ad una massa separata e vicina al trasformatore.
Le resistenze di bilanciamento vanno vicine al trafo e la loro massa la stessa dei livellamento.
I filamenti possono essere alimentati con 1N4007, ma tieni presente che serve anche un regolatore di tensione (es 317) in quanto il filamento deve essere alimentato con 6.3 efficaci. Se lo alimenti in continua of course saranno 6.3 VDC 400 e rotti mA.
Credo basti poco a levare il ronzio, allontanamento della parte di potenza da quella di segnale, minimizzare i percorsi di accoppiamento fra il trafo e l'ingresso, schermo sulla valvola, telaio meglio in ferro.
Ben fatto il twisting dei filamenti e quello degli ingressi
Le masse non vanno bene, gli RC dei catodi e le resistenze delle relative griglie alla stessa massa vicina alla valvola. Le masse IN OUT alla stessa massa (come si vede anche nel link).
Il negativo dei condensatori di livellamento ad una massa separata e vicina al trasformatore.
Le resistenze di bilanciamento vanno vicine al trafo e la loro massa la stessa dei livellamento.
I filamenti possono essere alimentati con 1N4007, ma tieni presente che serve anche un regolatore di tensione (es 317) in quanto il filamento deve essere alimentato con 6.3 efficaci. Se lo alimenti in continua of course saranno 6.3 VDC 400 e rotti mA.
Credo basti poco a levare il ronzio, allontanamento della parte di potenza da quella di segnale, minimizzare i percorsi di accoppiamento fra il trafo e l'ingresso, schermo sulla valvola, telaio meglio in ferro.
Ben fatto il twisting dei filamenti e quello degli ingressi
-

Lelettrico
2.458 1 4 6 - Master

- Messaggi: 1108
- Iscritto il: 13 set 2010, 12:24
0
voti
ho intrecciato i fili con il trapano a colonna (vengono molto meglio di quelli fatti a mano) e l'ho fatto per tutti quei collegamenti che potevano creare disturbi elettromagnetici.
Ho appena finito di fare una prova con l'oscilloscopio e ho notato che (con l'ingresso cortocircuitato) il disturbo a 50Hz assume una forma d'onda più chiara (una pseudo-quadra così ad occhio) e confrontandola con la forma d'onda della tensione di alimentazione del filamento ho notato diverse somiglianze (quando la tensione sul filamento sale sale anche quella del disturbo).
Inoltre mi sono accorto di aver fatto paccare un reoforo della resistenza anodica del primo triodo molto vicino ai piedini del filamento.
Adesso torno nel mio piccolo "laboratorio" (se si può chiamare così) e faccio una foto delle forme d'onda così puoi confermare o confutare la mia ipotesi.
Ho appena finito di fare una prova con l'oscilloscopio e ho notato che (con l'ingresso cortocircuitato) il disturbo a 50Hz assume una forma d'onda più chiara (una pseudo-quadra così ad occhio) e confrontandola con la forma d'onda della tensione di alimentazione del filamento ho notato diverse somiglianze (quando la tensione sul filamento sale sale anche quella del disturbo).
Inoltre mi sono accorto di aver fatto paccare un reoforo della resistenza anodica del primo triodo molto vicino ai piedini del filamento.
Adesso torno nel mio piccolo "laboratorio" (se si può chiamare così) e faccio una foto delle forme d'onda così puoi confermare o confutare la mia ipotesi.
22 messaggi
• Pagina 1 di 3 • 1, 2, 3
Chi c’è in linea
Visitano il forum: Nessuno e 58 ospiti

Elettrotecnica e non solo (admin)
Un gatto tra gli elettroni (IsidoroKZ)
Esperienza e simulazioni (g.schgor)
Moleskine di un idraulico (RenzoDF)
Il Blog di ElectroYou (webmaster)
Idee microcontrollate (TardoFreak)
PICcoli grandi PICMicro (Paolino)
Il blog elettrico di carloc (carloc)
DirtEYblooog (dirtydeeds)
Di tutto... un po' (jordan20)
AK47 (lillo)
Esperienze elettroniche (marco438)
Telecomunicazioni musicali (clavicordo)
Automazione ed Elettronica (gustavo)
Direttive per la sicurezza (ErnestoCappelletti)
EYnfo dall'Alaska (mir)
Apriamo il quadro! (attilio)
H7-25 (asdf)
Passione Elettrica (massimob)
Elettroni a spasso (guidob)
Bloguerra (guerra)


