dimmer audio

hi-fi, luci, suoni, effetti speciali, palcoscenici...

Moderatore: Foto UtenteIsidoroKZ

Avatar utente
Foto Utenteammazzadraghi
0 2
Messaggi: 13
Iscritto il: 9 set 2009, 2:07
0
voti

[1] dimmer audio

Messaggioda Foto Utenteammazzadraghi » 25 mag 2012, 19:26

Ciao, rispolverando il lab ho trovato una bella lampadona a incandescenza 220 V 500W vorrei utilizzarla tipo abatjour, ma un po' speciale, nel senso che vorrei innanzi tutto regolare la massima intensità e poi vorrei che quando metto la musica e arrivano i bassi la luce si attenui senza spegnersi, simulando un grosso assorbimento d'energia. Ho pensato di usare componenti discreti e di lasciar perdere seeduino che non ci chiappo un gran chè.
quindi userei un triac pilotato da un fotoaccoppiatore a sua volta modulato in PWM con regolazione di intensità min, max e sensibilità microfono.
Dato che sono un po' arrugginito cerco uno schemino che m'illumini specialmente per la parte PWM. :idea: :idea: :idea:
Grazie.

Avatar utente
Foto Utentesimo85
30,9k 7 12 13
Disattivato su sua richiesta
Messaggi: 9927
Iscritto il: 30 ago 2010, 4:59
0
voti

[2] Re: dimmer audio

Messaggioda Foto Utentesimo85 » 26 mag 2012, 2:21

Se vuoi usare un phototriac puoi usare questo circuito. Il phototriac lo colleghi sull'output con resistore in serie.

Magari dai anche una occhiata a questa AN.

In alternativa puoi anche usare un circuito senza il 555 e phototriac.

Avatar utente
Foto Utenteammazzadraghi
0 2
Messaggi: 13
Iscritto il: 9 set 2009, 2:07
0
voti

[3] Re: dimmer audio

Messaggioda Foto Utenteammazzadraghi » 26 mag 2012, 4:40

mmm ;-) grazie gohan ma non ci siamo, o non ho capito.
L'onda quadra che pilota il triac deve essere sincronizzata con la sinusoide che lo alimenta, io per dimmerare devo ritardare lo sfasamento (max 180°). nel frattempo ho visto dei circuiti e mi pare che anche io debba mandare su un amp. op. un dente di sega (sincronizzato) e il segnale di riferimento che arriva da un partitore e dal microfono. Per quanto riguarda il fototriac quelli che mi hai segnalato sono troppo piccoli per usarli come finale, ti ricordo che la mia lampada è da 500W.
Se scopro come si fa a mettere uno schema, vi faccio vedere fino dove sono arrivato.

Avatar utente
Foto Utentesimo85
30,9k 7 12 13
Disattivato su sua richiesta
Messaggi: 9927
Iscritto il: 30 ago 2010, 4:59
0
voti

[4] Re: dimmer audio

Messaggioda Foto Utentesimo85 » 26 mag 2012, 4:55

Io ti ho segnalato una Application Note, non i phototriac. :)

ammazzadraghi ha scritto:L'onda quadra che pilota il triac deve essere sincronizzata con la sinusoide [...] nel frattempo ho visto dei circuiti e mi pare che anche io debba mandare su un amp. op. un dente di sega (sincronizzato) e il segnale di riferimento

OK, il segnale non è a dente di sega ma triangolare, vedi qui.

Per l'oscillatore ad onda triangolare vedi qui.

Avatar utente
Foto Utentemarco438
37,1k 7 11 13
-EY Legend-
-EY Legend-
Messaggi: 16323
Iscritto il: 24 mar 2010, 14:09
Località: Versilia
0
voti

[5] Re: dimmer audio

Messaggioda Foto Utentemarco438 » 26 mag 2012, 8:11

ammazzadraghi ha scritto:Se scopro come si fa a mettere uno schema, vi faccio vedere fino dove sono arrivato.

Non e' difficile. Basta disegnarlo in FidocadJ (vedi istruzioni alla voce Help della Home Page) e poi lo posti tramite il tasto fcd.
marco

Avatar utente
Foto UtenteSerTom
4.222 1 4 9
Expert EY
Expert EY
Messaggi: 1950
Iscritto il: 18 mag 2012, 9:57
0
voti

[6] Re: dimmer audio

Messaggioda Foto UtenteSerTom » 28 mag 2012, 9:15

La soluzione è piuttosto semplice, niente PWM e sopratutto niente Seeduino .... !
Il circuito di partenza è quello del classico Dimmer (Triac+Diac+RC) dove R diventa dinamica e variabile con la musica. Giusto per non fare uno schema che non risponde alle tue esigenze, mi confermi che come input vuoi un microfono ? E se ti faccio collegare direttamente all'uscita audio ? Da dove arriva la musica ?

Bye O_/ Ser.Tom

Avatar utente
Foto Utenteammazzadraghi
0 2
Messaggi: 13
Iscritto il: 9 set 2009, 2:07
0
voti

[7] Re: dimmer audio

Messaggioda Foto Utenteammazzadraghi » 28 mag 2012, 11:05

FERMA I LAVORI mi ricordavo male la lampadona non è da 220 V ma :arrow: :arrow: 125/130 volt 500W, potrei usare ad esempio solo la semionda positiva?
SerTom ha scritto:Il circuito di partenza è quello del classico Dimmer (Triac+Diac+RC) dove R diventa dinamica e variabile con la musica.

Sarebbe un'ottima soluzione usare pochi componenti e non fare un circuito complesso :ok:
per quanto riguarda la BF la prendo da un microfono, altrimenti dovrei oltre ad essere invasivo con l'impianto audio nascondere il filo di segnale.

Avatar utente
Foto UtenteSerTom
4.222 1 4 9
Expert EY
Expert EY
Messaggi: 1950
Iscritto il: 18 mag 2012, 9:57
0
voti

[8] Re: dimmer audio

Messaggioda Foto UtenteSerTom » 28 mag 2012, 19:46

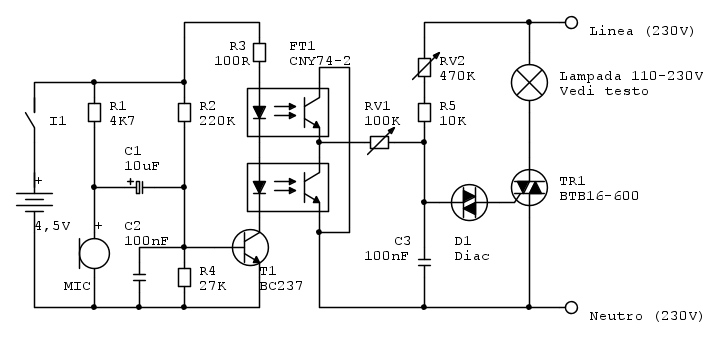
Ecco qua lo schema apposta per te... compreso la storia della lampada a 125V (ma dove cavolo l'hai trovata ...?) !



Prima di tutto: ATTENZIONE leggere le note finali !

Come dicevo il tutto si basa sulla classica configurazione dei dimmer a parzializzazione di fase (taglio della semionda). RV2 regola la luminosità della lampada. E qui risolviamo il primo problema: RV2 va regolato per ottenere i 125V sulla lampada (la prova la fai con una lampada da 230V) poi il trimmer va sigillato; dopo puoi usare la lampada da 125V.
L'effetto che vuoi si ottiene attraverso RV1 ed i 2 transistor dell'optoisolatore FT1 (lavorano uno per ogni semionda) che provocano l'aumento del tempo di carica di C3 ottenendo un maggiore ritardo dell'angolo di innesco del triac e conseguente calo di luminosità della lampada. RV1 permette di regolare la "profondità" del calo di luce; serve anche da controllo di volume.
L'optoisolatore FT1 (un modello con 2 stadi separati le cui uscite ho collegato in "antiparallelo") serve per accoppiare il circuito di controllo e per risolvere i problemi di tensione di rete almeno sul microfono (che va messo rivolto verso la sorgente della musica) ...
Visto che vuoi usare un microfono è necessario un piccolo stadio di amplificazione (T1 e dintorni) e quindi una alimentazione a parte; ho previsto delle pile alcaline (3x1,5V) le piccole AAA ti dureranno centinaia di ore. Comunque I1 serve per spegnere il circuito quando non serve (oppure togli le pile).
Come microfono ho previsto un Electret preamplificato (li trovi facilmente in qualsiasi negozio di componentistica).
C2 fa blandamente da passabasso (volevi solo i bassi, giusto ...?), anche se essenzialmente il tutto lavora sui picchi della musica. Se vuoi filtrare solo la batteria allora servirebbe uno stadio di filtro un attimo più complicato, ma secondo me non ne vale la pena, così com'è l'effetto è assicurato.

Note finali:

1) ATTENZIONE il circuito è sottoposto a tensione di rete quindi PERICOLO di MORTE ! Non è un circuito adatto a chi non è adeguatamente preparato e sa esattamente come maneggiarlo ... io vi ho avvisato !

2) Hai una lampada a 500W e per di più a 125V (accidenti, sono 4A !) il che vuol dire che TR1 deve dissipare circa 8W, è necessario montarlo su un dissipatore, indicativamente da almeno 6°W per mantenere l'incremento termico entro i 50°C

3) Ho tralasciato completamente i problemi di emissione elettromagnetica ... si tratta di un circuito sperimentale giusto ?

Buon divertimento
Bye O_/ Ser.Tom

Avatar utente
Foto Utenteammazzadraghi
0 2
Messaggi: 13
Iscritto il: 9 set 2009, 2:07
0
voti

[9] Re: dimmer audio

Messaggioda Foto Utenteammazzadraghi » 28 mag 2012, 23:43

?% scusa Sergio ma stò cercando di capire la diavoleria che hai fatto sul fotoaccoppiatore ?% ?% potresti spiegarmi cosa succede lì?.la scelta di usarne 2, e quello strano collegamento...
Mi è chiaro che l'uscita del fotoacc. si tratta della resistenza variabile ok, e in serie a RV1..... #-o
comunque tanto di cappello per la velocità e perizia della realizzazione anche se dovesse essere ritoccato (fidocad,tipo mic, guadagno, filtro pb, calcolo radiatore (per le emissioni chiudo un'occhio, è sperimentale). :lol:
un fotoacc. come quello col cavolo lo trovo a Pisa. nel cassetto ne ho alcuni di vario tipo di recupero.
La lampadona la trovai in una fiera di elettronica, so che era usata su una nave militare, ce l'ho da più di vent'anni ma non l'ho mai accesa, proprio perché funziona a125V. marca leuci, comunque filamento ok. direi belloccia. spero che si veda tutta nella foto allegata.
Mi diresti anche le probabilità o meglio in quali casi faccio l'arrosto se si dovesse bruciare o chiudersi un componente?(diac). Potrei risolvere con un fusibile?
IMAG0371.1.jpg
Lampadona
IMAG0371.1.jpg (82.26 KiB) Visto 6601 volte

Ciao
Ultima modifica di Foto Utentesimo85 il 29 mag 2012, 0:22, modificato 1 volta in totale.
Motivazione: inserita immagine in linea.

Avatar utente
Foto Utenteammazzadraghi
0 2
Messaggi: 13
Iscritto il: 9 set 2009, 2:07
0
voti

[10] Re: dimmer audio

Messaggioda Foto Utenteammazzadraghi » 29 mag 2012, 0:21

forse ci sono....sai la bramosia di risponderti, non mi ha fatto concentrare, allora i tr dei fotoacc messi in quel modo fanno passare entrambe le sinusoidi. qundi a parità di eccitazione dei diodi del fotoacc. i tr lavorano alternati....mi viene in mente una cosa, se invece di metterne 2 (fotoaccoppiatori) ne mettessi solo 1 in uscita avrò solo semionde + o - così non rischio l'arrosto, tanto credo che non si noti lo sfarfallio sul filamento. potrebbe andare?
sulla riv. n°192 a pag 52 di N.E. lo schemetto è un po' diverso. hanno aggiunto il filtro antidisturbo.
Ciao O_/


Torna a “Elettronica e spettacolo”