Collegare due centraline PWM led

Elettronica lineare e digitale: didattica ed applicazioni

Moderatori: Foto Utentecarloc, Foto Utenteg.schgor, Foto UtenteBrunoValente, Foto UtenteIsidoroKZ

Avatar utente
Foto Utentepupazzooo
10 6
Frequentatore
Frequentatore
Messaggi: 110
Iscritto il: 30 dic 2010, 3:37
0
voti

[1] Collegare due centraline PWM led

Messaggioda Foto Utentepupazzooo » 13 giu 2012, 1:27

Salve a tutti, volevo porvi un quesito che ho da un paio di giorni e di cui non riesco a trovare la soluzione. Praticamente io ho creato una centralina led PWM per due strisce led da 30w ciascuna. Ovviamente ho ridimensionato il tutto secondo i consumi e l'assorbimento. La mia centralina esegue due programmi diversi (cambiabili tramite tasto) con due sequenze diverse di colori. Però ho voglia anche di far funzionare la vecchia centralina con il suo comodo telecomando e le sue sequenze predefinite. Mi chiedevo se era possibile collegare entrambe le centraline alle strisce led con lo stesso alimentatore. Ovviamente se uso una centralina non uso l'altra. Mi chiedevo se secondo voi possano esserci problemi o altro. Il +12v dello strip viene collegato solamente alla mia centralina che poi secondo il mio schema è praticamente collegata direttamente al +12v dell'alimentatore e i vari gnd dei colori sono collegati sia alla mia centralina che a quella "vecchia" comprata in negozio. Spero mi possiate dare una risposta. Grazie in anticipo per le risposte. Ciaooooo O_/

circuitoinfo.png
circuitoinfo.png (20.75 KiB) Visto 9429 volte

Avatar utente
Foto UtenteIsidoroKZ
121,2k 1 3 8
G.Master EY
G.Master EY
Messaggi: 21059
Iscritto il: 17 ott 2009, 0:00
0
voti

[2] Re: Collegare due centraline PWM led

Messaggioda Foto UtenteIsidoroKZ » 13 giu 2012, 7:13

Direi che quasi di sicuro si possa fare, c'e` una soluzione sicura, una semplice e una intermedia.

Per sapere quale adottare serve sapere:

1) Schema a blocchi con fidocadj

2) Schema della parte di uscita della tua centralina

3) Schema della parte di uscita della centralina comprata

4) Caratteristiche dettagliate della striscia, corrente, resistenze, configurazione dei led...
Per usare proficuamente un simulatore, bisogna sapere molta più elettronica di lui
Plug it in - it works better!
Il 555 sta all'elettronica come Arduino all'informatica! (entrambi loro malgrado)
Se volete risposte rispondete a tutte le mie domande

Avatar utente
Foto Utentepupazzooo
10 6
Frequentatore
Frequentatore
Messaggi: 110
Iscritto il: 30 dic 2010, 3:37
0
voti

[3] Re: Collegare due centraline PWM led

Messaggioda Foto Utentepupazzooo » 13 giu 2012, 14:12

Ciao. Intando grazie per la risposta. Provo a rispondere alle tue domande:

1. Lo schema a blocchi di come vorrei collegare le due centraline penso che sia quello del primo post. Purtroppo non ho fidocadj quindi posso solo allegare le immagini.

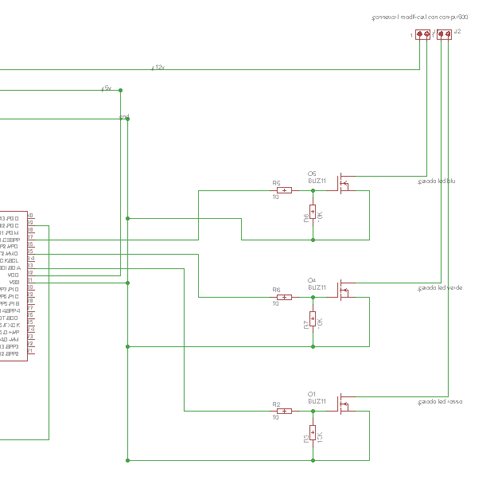
2. Allego l'immagine dello schema di uscita della mia centralina:
schema.png
schema.png (30 KiB) Visto 9407 volte


3. Lo schema della parte di uscita della centralina non saprei dove trovarlo. Comunque la centraline è simile a una di questa di cui allego un link immagine:

http://www.ledlite007.com/upfile/20091025231055281.jpg

4. La striscia led è una striscia rgb da 30w circa con led SMD 5050 lunga 5 metri con anodo comune e catodi separati. Lo schema circuitale non lo trovo ma la striscia è uguale alla seguente foto:

http://www.tfelettronica.com/polopoly_f ... 24/img.jpg

Spero che la mia risposta sia soddisfacente per indicarmi qualche soluzione. Ti ringrazio. Ciao O_/

Avatar utente
Foto UtentePioz
629 4 8
Expert
Expert
Messaggi: 568
Iscritto il: 11 ago 2011, 21:56
0
voti

[4] Re: Collegare due centraline PWM led

Messaggioda Foto UtentePioz » 15 giu 2012, 0:00

Credo la soluzione più facile sia usare un 3pdt (3 contatti in scambio) ceh seleziona o le uscite della 1° o della 2° centralina

Avatar utente
Foto Utentepupazzooo
10 6
Frequentatore
Frequentatore
Messaggi: 110
Iscritto il: 30 dic 2010, 3:37
0
voti

[5] Re: Collegare due centraline PWM led

Messaggioda Foto Utentepupazzooo » 15 giu 2012, 1:57

Ti ringrazio della risposta. Io avevo pensato una soluzione simile ma che attivasse (tramite relè) l'alimentazione della centralina "comprata" solo se la mia fosse in un "programma 0" che mandava a 0 le uscitè PWM. In questo modo evito che le due centraline possano funzionare in contemporanea. Se ovviamente passo dal programma 0 al programma 1 o successiva automaticamente il relè switcha e toglia l'alimentazione all'altra centralina. Che ne pensi ? Grazie ancora. Ciao O_/

Ps: Ma secondo te se non usassi nessun accorgimento cosa potrebbe succedere ? Io penso che al limite i colori sballano per via dei due PWM che si accavallano cambiano il duty cycle dei vari colori. Ma ovviamente ho chiesto ai più esperti per non rischiare di bruciare qualcosa. O_/

Avatar utente
Foto UtentePioz
629 4 8
Expert
Expert
Messaggi: 568
Iscritto il: 11 ago 2011, 21:56
0
voti

[6] Re: Collegare due centraline PWM led

Messaggioda Foto UtentePioz » 15 giu 2012, 13:12

Se le fai andare insieme dovresti mettere dei diodi di protezione, ma avresti sempre il problema che l'andamento dei colori è sballato. Si potrebbe fare con un reley e una rete combinatoria a porte logiche oppure al posto del reley anche dei MOS come interruttori, bisogna vedere. prova a pensarci intanto e poi vediamo se può andare

Avatar utente
Foto UtenteIsidoroKZ
121,2k 1 3 8
G.Master EY
G.Master EY
Messaggi: 21059
Iscritto il: 17 ott 2009, 0:00
0
voti

[7] Re: Collegare due centraline PWM led

Messaggioda Foto UtenteIsidoroKZ » 15 giu 2012, 13:16

A me era sembrato di capire che volesse attivarne solo una per volta di centraline. Anzi avevo capito che entrambe le centraline fossero sempre alimentate, ma ne azionava solo una alla volta.
Per usare proficuamente un simulatore, bisogna sapere molta più elettronica di lui
Plug it in - it works better!
Il 555 sta all'elettronica come Arduino all'informatica! (entrambi loro malgrado)
Se volete risposte rispondete a tutte le mie domande

Avatar utente
Foto UtentePioz
629 4 8
Expert
Expert
Messaggi: 568
Iscritto il: 11 ago 2011, 21:56
0
voti

[8] Re: Collegare due centraline PWM led

Messaggioda Foto UtentePioz » 15 giu 2012, 13:45

Si infatti, il relè "selezionerebbe" la centralina da usare sostanzialmente. Lui vuole però che la selezione sia automatica.

Avatar utente
Foto Utentepupazzooo
10 6
Frequentatore
Frequentatore
Messaggi: 110
Iscritto il: 30 dic 2010, 3:37
0
voti

[9] Re: Collegare due centraline PWM led

Messaggioda Foto Utentepupazzooo » 15 giu 2012, 14:17

Intando grazie per le risposte. Si le centraline le uso singolarmente. O una o l'altra, ma volevo anche capire cosa potesse succedere nel caso si usassero in contemporanea appunto perché avendo le due centraline alimentate sempre insieme la possibilità si potrebbe verificare. Il diodo avevo in caso pensato di metterlo nell'alimentazione della centralina "comprata" dato che se lo metto anche nell'alimentazione della mia centralina (che poi alimenta anche la striscia led) avrei un abbassamento di tensione di 0,4v circa (usando diodi schottky). Conviene switchare l'alimentazione con un relè o solo il diodo (per evitare ritorni) potrebbe andare bene ? Grazie di nuovo. Ciao O_/


Torna a “Elettronica generale”