da
ricello9 » 23 set 2012, 22:34
Premetto che non ho molta esperienza e quindi ogni consiglio è prezioso.
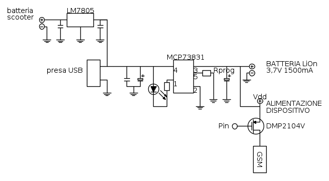
Il modulo gsm che voglio usare e un SIM900
http://www.svtehs.com/simcom/docs/SIM900_HD_V101.pdf, sul datasheet avvertono che ci possono essere dei picchi di assorbimento di 2A mentre il consumo in funzionamento normale non supera i 300mA.
Il guadagno 60 che hai utilizzato è per una corrente di collettore di 1 A e una tensione di saturazione di 1 V.
Quale sarebbe nel mio caso la tensione di saturazione? In che rapporto varia la tensione di saturazioone con il guadagno? Ho ipotizzato un corrente di collettore di 1A per simulare la condizione peggiore nel quale posso lavorare, è sbagliato come approccio? Il modulo è alimentato a 3,7V.
Un margine di 1/2 è il minimo in queste situazioni. Non hai pensato di usare un MOS?
Che tipo di MOS potrei usare?
Se guardi la figura 1 (Power Derating etc ..) dovresti stare almeno a 400 mW

con un footprint standard.
Le altre curve si riferiscono a stampati che possono dissipare ben di piu, il tuo come sarebbe da questo punto di vista?
Hai ragione, il mio PCB è classico e quindi in questa configurazione non potrebbe funzionare.
Servono maggiori dettagli sul circuito e sul modulo per poterti consigliare al meglio
Il pratica con un PIC 18f26k22 comunico tramite usart con un modulo gsm sim900, il tutto alimentato da un batteria la litio da 3,7.
Volevo inoltre aver la possibilità di accendere e spegnere il modulo gsm da una porta del micro, ho sempre usato semplici transistor per comandare led o relè, ma in questo caso con correnti più elevate mi trovo in difficoltà.
Grazie per la pazienza
Marcello.