Ciao.
Volevo fare notare un fatto di cui non ho ancora "capito cosa succede", sperando che qualcuno possa aiutarmi, oltre che spero possa essere di pubblico interesse.
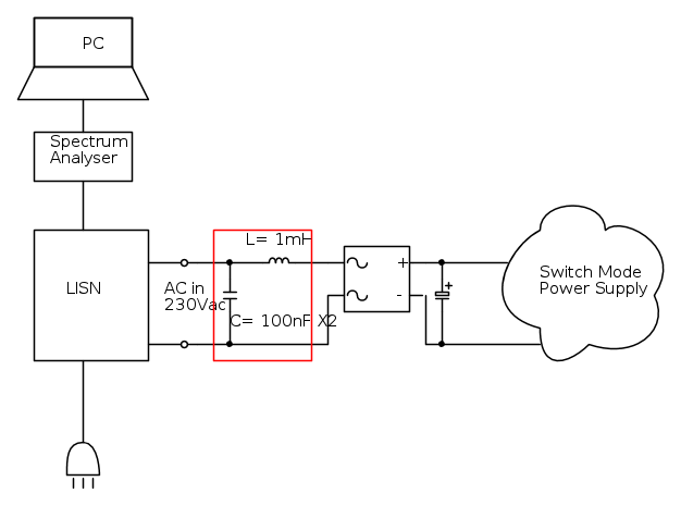
Ho realizzato un alimentatore switching, AC/DC.
Vin: 230Vac
Vout:12V
Pout max: 1.2W.
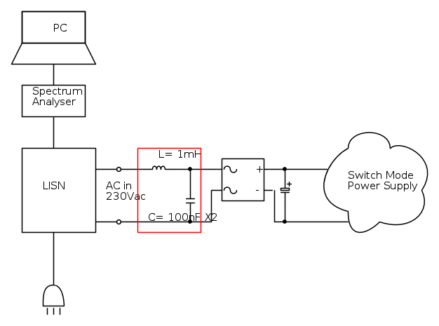
Voglio però concentrarmi sul FILTRO EMC che ho utilizzato.
Dato che la potenza è relativamente bassa, avevo pensato di realizzare una semplice cella LC che quindi immagino sia efficace principalmente sui disturbi di modo differenziale.
Questo quello che ho realizzato:
L'induttanza che ho utilizzato è questa
Il risultato della emissione è questo:
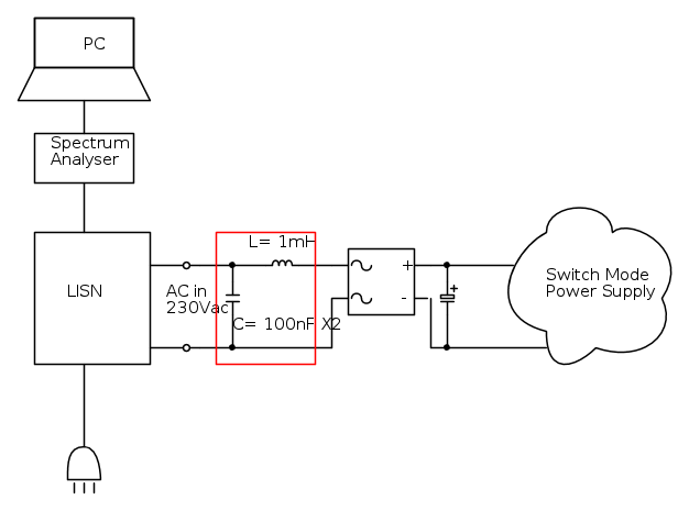
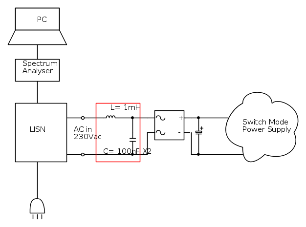
A questo punto essendo fuori maschera ho fatto delle prove alternative.
Ho invertito la posizione di L e C ottenendo questo:
E ha dato questo risultato:
Come si vede MOLTO BELLO per una fase e assolutamente fuori maschera per l'altra.
Questione 1: come mai si ha questo sbilanciamento nel filtraggio se... spero... sto considerando disturbi differenziali?
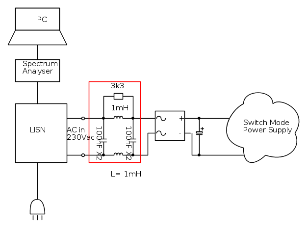
A questo punto mi sono detto: aggiungo un'altra induttanza.
... continuo in un altro messaggio perché devo allegare altre due immamgini....
Fenomeni su FILTRO EMC alimentat Switching
Moderatori:
carloc,
g.schgor,
BrunoValente,
IsidoroKZ
6 messaggi
• Pagina 1 di 1
1
voti
... segue da messaggio precedente...
Dicevo che ho provato ad aggiungere un'altra induttanza.
E ho provato questo filtro:
E questo è il risultato (simmetrico per entrambe le fasi, quindi posto solo un grafico):
PAZZESCO!!
Alla fine le due induttanze dovrebbero essere in serie... mi aspettavo un bel filtraggio.
Ma il grafico è bello dopo 1 MHz ma salta fuori il "pennacchio".
Boh!
Allora ho fatto questa cosa:
Cioè ho messo in parallelo ad una delle due induttanze una resistenza da 3k3.
E questo è il risultato, simmetrico per entrambe le fasi!
Ora sono ben dentro la maschera! Sia di quasi picco che valor medio.
QUESTIONE 2: cosa succede quando metto le due induttanze perché salti fuori "il pennacchio"? E' una risonanza?
Ma sopratutto... perché una semplice resistenza mi sistema le cose?!?!?
Spero che la cosa possa interessare a qualcuno...
Nel caso metto tutto in un articoletto.
Ciao
Dicevo che ho provato ad aggiungere un'altra induttanza.
E ho provato questo filtro:
E questo è il risultato (simmetrico per entrambe le fasi, quindi posto solo un grafico):
PAZZESCO!!
Alla fine le due induttanze dovrebbero essere in serie... mi aspettavo un bel filtraggio.
Ma il grafico è bello dopo 1 MHz ma salta fuori il "pennacchio".
Boh!
Allora ho fatto questa cosa:
Cioè ho messo in parallelo ad una delle due induttanze una resistenza da 3k3.
E questo è il risultato, simmetrico per entrambe le fasi!
Ora sono ben dentro la maschera! Sia di quasi picco che valor medio.
QUESTIONE 2: cosa succede quando metto le due induttanze perché salti fuori "il pennacchio"? E' una risonanza?
Ma sopratutto... perché una semplice resistenza mi sistema le cose?!?!?
Spero che la cosa possa interessare a qualcuno...
Nel caso metto tutto in un articoletto.
Ciao
"perché un uomo è grande, GRANDE davvero, quando ritorna bambino di nuovo". Zecchino d'oro '87
1
voti
E mettere uno snubber sui diodi raddrizzatori?
Poi lo riguardo con calma.
Poi lo riguardo con calma.
Per usare proficuamente un simulatore, bisogna sapere molta più elettronica di lui
Plug it in - it works better!
Il 555 sta all'elettronica come Arduino all'informatica! (entrambi loro malgrado)
Se volete risposte rispondete a tutte le mie domande
Plug it in - it works better!
Il 555 sta all'elettronica come Arduino all'informatica! (entrambi loro malgrado)
Se volete risposte rispondete a tutte le mie domande
0
voti
IsidoroKZ ha scritto:E mettere uno snubber sui diodi raddrizzatori?
Poi lo riguardo con calma.
Si, la cosa migliore effettivamente è cercare di evitare di disturbare, al posto di filtrare il disturbo.
In verità, ho posto la questione, anche per "imparare" qualcosa di nuovo... perché di solito ho sempre messo filtri più classici, quindi common mode inductor + Condensatori X (eventualmente Y verso PE).
Il fatto è che questo è un BUCK non ISOLATO, i cui ho usato un controllore PWM "standard" che fluttua (si sposta) tra riferimento negativo e VDC quando il l'NMOS è chiuso.
Una cosa cosi:
Se dovessi filtrare con snubber sui diodi avrei però bisogno di ceramici ad alta tensione...
Ciao e grazie!
Stefano
"perché un uomo è grande, GRANDE davvero, quando ritorna bambino di nuovo". Zecchino d'oro '87
0
voti
Ciao.
Nella mia ricerca ad una "spiegazione" leggevo anche questo topic.
Effettivamente se considero anche la non idealità del componente, guardando il data sheet dell'induttanza che ho utilizzato, mi da questo andamento:
Quindi nel bel messo della mia sweeppata EMC ho la mia induttanza passa da comportamento induttivo a capacitivo!
Ora però non ho idea di cosa succeda a mettere due induttanze cosi in serie... (o meglio... vedo che salta fuori il "pennacchio" nella emissione) e sopratutto sarebbe bello capire perché la resistenza in parallelo mi sistema le cose...
Mah, quante cose nascoste...
Ciao
Stefano
Nella mia ricerca ad una "spiegazione" leggevo anche questo topic.
Effettivamente se considero anche la non idealità del componente, guardando il data sheet dell'induttanza che ho utilizzato, mi da questo andamento:
Quindi nel bel messo della mia sweeppata EMC ho la mia induttanza passa da comportamento induttivo a capacitivo!
Ora però non ho idea di cosa succeda a mettere due induttanze cosi in serie... (o meglio... vedo che salta fuori il "pennacchio" nella emissione) e sopratutto sarebbe bello capire perché la resistenza in parallelo mi sistema le cose...
Mah, quante cose nascoste...
Ciao
Stefano
"perché un uomo è grande, GRANDE davvero, quando ritorna bambino di nuovo". Zecchino d'oro '87
1
voti
Quando metti in parallelo due gruppi LRC serie oltre alle singolarita` originali dei componenti, hai anche l'interazione fra le L e le C che sono nei condensatori. Hai delle risonanze antirisonanze: una resistenza le smorza, o detto diversamente fa si` che i due condensatori non si vedano fra di loro, dipende da come e` messa la R.
Per usare proficuamente un simulatore, bisogna sapere molta più elettronica di lui
Plug it in - it works better!
Il 555 sta all'elettronica come Arduino all'informatica! (entrambi loro malgrado)
Se volete risposte rispondete a tutte le mie domande
Plug it in - it works better!
Il 555 sta all'elettronica come Arduino all'informatica! (entrambi loro malgrado)
Se volete risposte rispondete a tutte le mie domande
6 messaggi
• Pagina 1 di 1
Chi c’è in linea
Visitano il forum: Nessuno e 113 ospiti

Elettrotecnica e non solo (admin)
Un gatto tra gli elettroni (IsidoroKZ)
Esperienza e simulazioni (g.schgor)
Moleskine di un idraulico (RenzoDF)
Il Blog di ElectroYou (webmaster)
Idee microcontrollate (TardoFreak)
PICcoli grandi PICMicro (Paolino)
Il blog elettrico di carloc (carloc)
DirtEYblooog (dirtydeeds)
Di tutto... un po' (jordan20)
AK47 (lillo)
Esperienze elettroniche (marco438)
Telecomunicazioni musicali (clavicordo)
Automazione ed Elettronica (gustavo)
Direttive per la sicurezza (ErnestoCappelletti)
EYnfo dall'Alaska (mir)
Apriamo il quadro! (attilio)
H7-25 (asdf)
Passione Elettrica (massimob)
Elettroni a spasso (guidob)
Bloguerra (guerra)







