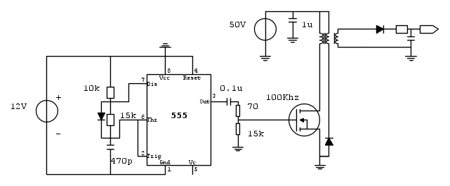
ciao a tutti sto collaudando una scheda su cui ERA presente il seguente circuito:
successivamente il circuito è stato cambiato aggiungendo una capacità da 200nF come di seguito
ho notato un problema: quando la -12V scende verso zero si innesca un buco sull'alimentazione di 50 volt(circa 20ms) quasi come se ci fosse un corto.
questa cosa non succede senza il condensatore in questione
L'integrato è alimentato in inversa da un circuito di self-holding alimentato dall'uscita del trafo.
Qualcuno può aiutarmi a capire come ciò sia possibile? cosa introduce l'aggiunta della capacità?
Grazie
problema con timer
Moderatori:
carloc,
g.schgor,
BrunoValente,
IsidoroKZ
24 messaggi
• Pagina 1 di 3 • 1, 2, 3
0
voti
Non ho progettato io la scheda comunque mi hanno detto che è una misura di sicurezza per evitare che a causa di un guasto possa finirvi una tensione positiva e quindi continuare a far funzionare il tutto....
0
voti
Magari tra il terminale [reset] ed il terminale[VCC]puo' darsi che avvenga un corto o comunque ci sia una [R]molto bassa da far cadere per un attimo la tensione cosa che puo' accadere collegando il condensatore al terminale[VCC],questo è quello che posso pensare io ,poiche' nono conosco molto bene il 555,io comunque non escluderei la stranezza notata dal primo risponditore.. 
0
voti
menu ha scritto:Magari tra il terminale [reset] ed il terminale[VCC]puo' darsi che avvenga un corto o comunque ci sia una [R]molto bassa da far cadere per un attimo la tensione cosa che puo' accadere collegando il condensatore al terminale[VCC],questo è quello che posso pensare io ,poiche' nono conosco molto bene il 555,io comunque non escluderei la stranezza notata dal primo risponditore..
la stranezza secondo me è la presenza o meno della capacità che magari accentua un fenomeno che secondo me già avviene ma in misura molto minore in termini di assorbimento di corrente
0
voti
menu ha scritto:Ma che tipo di condensatore è stato inserito?E quale sarebbe la funzione di quest'ultimo all'interno del circuito?
ceramico e serve per pilotare il MOS con uno start più graduale
24 messaggi
• Pagina 1 di 3 • 1, 2, 3
Chi c’è in linea
Visitano il forum: Nessuno e 66 ospiti

Elettrotecnica e non solo (admin)
Un gatto tra gli elettroni (IsidoroKZ)
Esperienza e simulazioni (g.schgor)
Moleskine di un idraulico (RenzoDF)
Il Blog di ElectroYou (webmaster)
Idee microcontrollate (TardoFreak)
PICcoli grandi PICMicro (Paolino)
Il blog elettrico di carloc (carloc)
DirtEYblooog (dirtydeeds)
Di tutto... un po' (jordan20)
AK47 (lillo)
Esperienze elettroniche (marco438)
Telecomunicazioni musicali (clavicordo)
Automazione ed Elettronica (gustavo)
Direttive per la sicurezza (ErnestoCappelletti)
EYnfo dall'Alaska (mir)
Apriamo il quadro! (attilio)
H7-25 (asdf)
Passione Elettrica (massimob)
Elettroni a spasso (guidob)
Bloguerra (guerra)






