Cos'è ElectroYou | Login Iscriviti

ElectroYou - la comunità dei professionisti del mondo elettrico

duty cycle timer

Elettronica lineare e digitale: didattica ed applicazioni

Moderatori: Foto Utentecarloc, Foto Utenteg.schgor, Foto UtenteBrunoValente, Foto UtenteIsidoroKZ

0
voti

[1] duty cycle timer

Messaggioda Foto UtentefranticEY » 7 gen 2013, 21:14

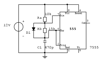
Ciao vorrei modificare il duty cycle dell'onda quadra in uscita dal timer in figura:



la formula sul datasheet https://www.intersil.com/content/dam/In ... fn2867.pdf

D=\frac{Ra+Rb}{Ra+2*Rb}

però non torna con quanto visto con l'oscilloscopio. Infatti l'onda quadra misurata è 102Khz con livello alto di durata 4.3us e livello basso 5.5us.

Mi sapreste aiutare? Vorrei un High level di 3us e 7us di low level ad una frequenza attorno ai 100khz..
Qual è la formula esatta?
Avatar utente
Foto UtentefranticEY
48 3 7
Frequentatore
Frequentatore
 
Messaggi: 152
Iscritto il: 13 ago 2012, 19:22

0
voti

[2] Re: duty cycle timer

Messaggioda Foto UtentePioz » 7 gen 2013, 21:29

perché la formula che hai usato tu non è per quel circuito, se guardi nello schema del datasheet, non c'è il diodo.
La formula di quel circuito dovrebbe essere
D=\frac{Ra}{Ra+Rb}

Togliendo il diodo dovresti risolvere, oppure cambia il valore delle resistenze Ra e Rb
Avatar utente
Foto UtentePioz
629 4 8
Expert
Expert
 
Messaggi: 568
Iscritto il: 11 ago 2011, 21:56


Torna a Elettronica generale

Chi c’è in linea

Visitano il forum: Nessuno e 114 ospiti