oilala'
ho letto varie discussioni sul forum riguardanti luci in sequenza per alba/tramonto, per luci del vialetto, etc.
essendo inesperto, mi hanno confuso le idee.
vorrei realizzare un "semplice" circuito che assolva al seguente compitino:
- premo un pulsante, si accende un led (e anche la base di un transistor per carichi appena maggiori)
- dopo circa mezzo secondo( immagino sia facilmente regolabile questo tempo con un 555), si accende anche il secondo led(e rimane acceso il primo), dopo mezzo secondo si accende anche il terzo led(e rimangono accesi il primo e il secondo), dopo mezzo secondo si accende anche il quarto.
con la pressione del pulsante, quindi, dopo qualche scondo ,si sono accesi tutti i 4 led e rimangoo accesi fino a nuovo ordine.
alla pressione dello stesso pulsante, devono spegnersi tutti i 4 led.
ripremendo il pulsante ricomincia la sequenza da capo.
possibile variazione, se non comporta modifiche che complichino troppo la realizzazione del circuito:
- con i 4 led accesi, premendo il pulsante, non si spengono tutti insieme, ma in sequenza con gli stessi tempi (con lo stesso ordine o con ordine inverso - non importa)
grazie
4 led in sequenza
Moderatori:
carloc,
g.schgor,
BrunoValente,
IsidoroKZ
17 messaggi
• Pagina 1 di 2 • 1, 2
0
voti
dall' articolo leggo:
"Il tredicesimo impulso infine provoca il reset generale (MR) di tutte la uscite. "
e il quattordicesimo?
probabilmente fa ricominciare da capo il ciclo. o no?
e allora non e' il circuito che fa per me.
dopo l'avvio del ciclo con un pulsante (ovvero accensione dei 4 led in sequenza e permanenza dei led in condizione di acceso), lo spegnimento deve avvenire con un'altra pressione del pulsante.
ribadisco la mia ignoranza.
la soluzione e' forse facile ma non riesco a vederla
"Il tredicesimo impulso infine provoca il reset generale (MR) di tutte la uscite. "
e il quattordicesimo?
probabilmente fa ricominciare da capo il ciclo. o no?
e allora non e' il circuito che fa per me.
dopo l'avvio del ciclo con un pulsante (ovvero accensione dei 4 led in sequenza e permanenza dei led in condizione di acceso), lo spegnimento deve avvenire con un'altra pressione del pulsante.
ribadisco la mia ignoranza.
la soluzione e' forse facile ma non riesco a vederla
-

ilpiuvecchio
8 2 - Messaggi: 22
- Iscritto il: 8 dic 2010, 8:37
3
voti
Mi sembra ovvio che l'articolo descriva il funzionamento di quel particolare
circuito e che questo non sia esattamente quanto da te richiesto, ma
l'impiego del 4015 è la base per la soluzione anche del tuo problema.
Basta infatti prevedere un JK-FF che, ricevendo gli impulsi di comando,
avvii il ciclo di avanzamento accensione LED e poi lo ripristini.
Il ciclo di avanzamento automatico può essere fatto con un 555
(configurazione astabile da 0.5s) che comanda le uscite del 4015,
quando appunto abilitato dal JK-FF.
Per questioni contingenti (cambio calcolatore guasto), non sono ora
in grado di inviarti una simulazioni in Multisim, ma penso che
con le indicazioni date possa tu sviluppare uno schema.
circuito e che questo non sia esattamente quanto da te richiesto, ma
l'impiego del 4015 è la base per la soluzione anche del tuo problema.
Basta infatti prevedere un JK-FF che, ricevendo gli impulsi di comando,
avvii il ciclo di avanzamento accensione LED e poi lo ripristini.
Il ciclo di avanzamento automatico può essere fatto con un 555
(configurazione astabile da 0.5s) che comanda le uscite del 4015,
quando appunto abilitato dal JK-FF.
Per questioni contingenti (cambio calcolatore guasto), non sono ora
in grado di inviarti una simulazioni in Multisim, ma penso che
con le indicazioni date possa tu sviluppare uno schema.
0
voti
non mi e' affatto chiaro l'uso del jk-ff e non conosco il multisim.
direi che preferisco aspettare la riparazione del simulatore per guardare lo schema.
intanto grazie
direi che preferisco aspettare la riparazione del simulatore per guardare lo schema.
intanto grazie
-

ilpiuvecchio
8 2 - Messaggi: 22
- Iscritto il: 8 dic 2010, 8:37
1
voti
Se al posto di un pulsante fosse un interruttore: lo metti in una posizione e si accendono in sequenza e rimangono accesi, nell'altra posizione si spengono nella stessa sequenta. Andrebbe bene?
Il ritardo di accensione e di spegnimento del primo led non sarebbe costante.
Il ritardo di accensione e di spegnimento del primo led non sarebbe costante.
Per usare proficuamente un simulatore, bisogna sapere molta più elettronica di lui
Plug it in - it works better!
Il 555 sta all'elettronica come Arduino all'informatica! (entrambi loro malgrado)
Se volete risposte rispondete a tutte le mie domande
Plug it in - it works better!
Il 555 sta all'elettronica come Arduino all'informatica! (entrambi loro malgrado)
Se volete risposte rispondete a tutte le mie domande
0
voti
andrebbe bene sicuramente.
dove collegare l'interruttore? nello schema che ho allegato? o in quello che prevede anche il 555 che genera onda quadra?
"Il ritardo di accensione e di spegnimento del primo led non sarebbe costante."....cioe'?
puoi postarmi uno schemino o la modifica al mio?
dove collegare l'interruttore? nello schema che ho allegato? o in quello che prevede anche il 555 che genera onda quadra?
"Il ritardo di accensione e di spegnimento del primo led non sarebbe costante."....cioe'?
puoi postarmi uno schemino o la modifica al mio?
-

ilpiuvecchio
8 2 - Messaggi: 22
- Iscritto il: 8 dic 2010, 8:37
1
voti
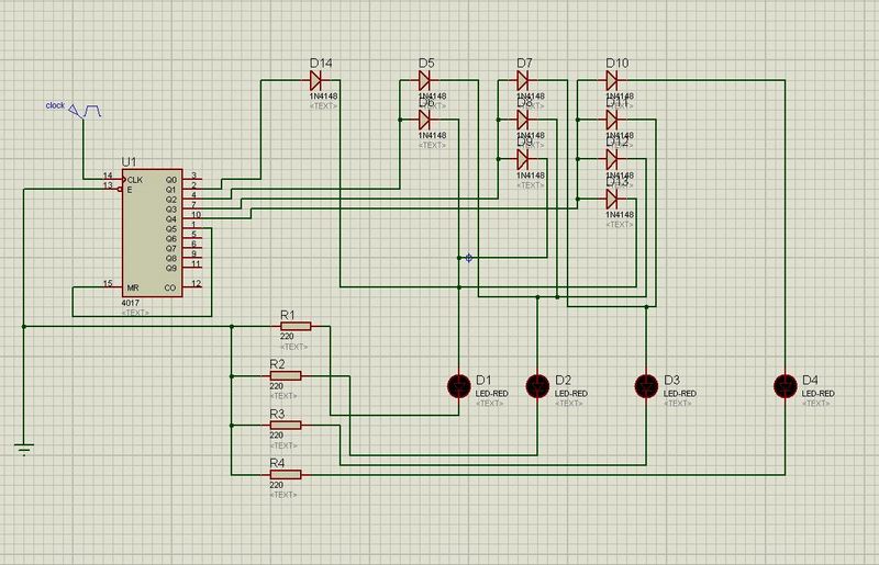
SE invece di un contatore decadico (4017) usi uno
shift register (4015) non hai bisogno dei diodi
(oltretutto le uscite non possono alimentare
più LED in parallelo, ma occorrerebbe interporre
dei transistor)
Se lo spegnimento può avvenire nello stesso ordine,
basta invertire il dato in ingresso ("1" o "0" in D, pin7 del 4015)
come mostrato nel link segnaleto.
shift register (4015) non hai bisogno dei diodi
(oltretutto le uscite non possono alimentare
più LED in parallelo, ma occorrerebbe interporre
dei transistor)
Se lo spegnimento può avvenire nello stesso ordine,
basta invertire il dato in ingresso ("1" o "0" in D, pin7 del 4015)
come mostrato nel link segnaleto.
0
voti
ilpiuvecchio ha scritto: ...postarmi uno schemino o la modifica al mio?
Eh, piùvecchio mio... se vuoi una modifica ad uno schema è obbligatorio che l'originale sia postato con FidoCadJ

"Non farei mai parte di un club che accettasse la mia iscrizione" (G. Marx)
-

claudiocedrone
21,3k 4 7 9 - Master EY

- Messaggi: 15302
- Iscritto il: 18 gen 2012, 13:36
17 messaggi
• Pagina 1 di 2 • 1, 2
Chi c’è in linea
Visitano il forum: Nessuno e 45 ospiti

Elettrotecnica e non solo (admin)
Un gatto tra gli elettroni (IsidoroKZ)
Esperienza e simulazioni (g.schgor)
Moleskine di un idraulico (RenzoDF)
Il Blog di ElectroYou (webmaster)
Idee microcontrollate (TardoFreak)
PICcoli grandi PICMicro (Paolino)
Il blog elettrico di carloc (carloc)
DirtEYblooog (dirtydeeds)
Di tutto... un po' (jordan20)
AK47 (lillo)
Esperienze elettroniche (marco438)
Telecomunicazioni musicali (clavicordo)
Automazione ed Elettronica (gustavo)
Direttive per la sicurezza (ErnestoCappelletti)
EYnfo dall'Alaska (mir)
Apriamo il quadro! (attilio)
H7-25 (asdf)
Passione Elettrica (massimob)
Elettroni a spasso (guidob)
Bloguerra (guerra)

