Cos'è ElectroYou | Login Iscriviti

ElectroYou - la comunità dei professionisti del mondo elettrico

Indicatore livello benzina

Apparecchi di misura: oscilloscopi, multimetri, analizzatori di rete ecc
0
voti

[1] Indicatore livello benzina

Messaggioda Foto UtenteLukeTSC » 15 mag 2013, 15:45

Salve a tutti, ormai è da un po' che l'indicatore del livello di carburante del mio scooter è fuoriuso, e dopo alcune spinte di troppo verso il benzinaio più vicino, ho deciso che è arrivata l'ora di metterci del mio :twisted: .
Mi sono documentato ed ho scoperto che è un difetto comune a tutti i burgman 200 del 2007 (il mio scooter) , quindi ho pensato bene di eliminare tutta la parte malfunzionante e creare ex novo un indicatore di livello.
Dopo qualche ricerca ho capito che dovrei dividere il circuito in due parti, la prima è quella che indica il livello, e l'altra dovrebbe mantenere costante la tensione di alimentazione del circuito.
1-Dato che vorrei realizzare l'indicatore con dei led, ho pensato ad un vu-meter come lm3914/5/6 e tarare i "finecorsa" dei led con un a resistenza variabile e utilizzare la resistenza del galleggiante per variare l'indice. (correggetemi se sbaglio)
2-Lo scooter da acceso fornisce una tensione che varia tra i 13 e i 14 volt, come posso fornire alla prima parte del circuito una tensione costante per evitare che la precisione e la taratura dell'indicatore cambi in base ad i giri del motore?
Grazie
Luca
Avatar utente
Foto UtenteLukeTSC
5 3
New entry
New entry
 
Messaggi: 51
Iscritto il: 7 set 2011, 16:18

0
voti

[2] Re: Indicatore livello benzina

Messaggioda Foto Utenterusty » 15 mag 2013, 16:02

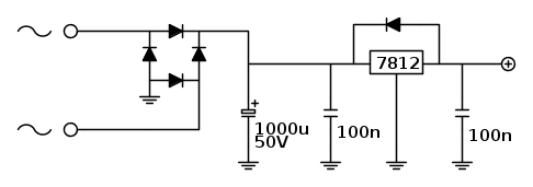
Puoi usare un regolatore di tensione positiva della serie 78xx, ad esempio per 12V il 7812.
Se la tensione di cui parli è a corrente alternata devi far precedere un ponte raddrizzatore, altrimenti salti il ponte e inserisci direttamente il regolatore (con i suoi 3 condensatori di default).



Tutti i diodi vanno bene 1N4007.
Per consumi maggiori al mezzo ampère io ti consiglio di dotare di aletta di raffreddamento il 7812 (parlo di un package TO 220).
Parimenti se vuoi ottenere 5V usi un 7805.
Avatar utente
Foto Utenterusty
4.075 2 9 11
Utente disattivato per decisione dell'amministrazione proprietaria del sito
 
Messaggi: 1578
Iscritto il: 25 gen 2009, 13:10

1
voti

[3] Re: Indicatore livello benzina

Messaggioda Foto UtenteIsidoroKZ » 22 mag 2013, 15:10

Sei sicuro che il guasto sia nell'elettronica e non nel galleggiante/resistenza variabile? Ad esempio che rimane bloccato in una qualche posizione...
Per usare proficuamente un simulatore, bisogna sapere molta più elettronica di lui
Plug it in - it works better!
Il 555 sta all'elettronica come Arduino all'informatica! (entrambi loro malgrado)
Se volete risposte rispondete a tutte le mie domande
Avatar utente
Foto UtenteIsidoroKZ
121,2k 1 3 8
G.Master EY
G.Master EY
 
Messaggi: 21059
Iscritto il: 17 ott 2009, 0:00

0
voti

[4] Re: Indicatore livello benzina

Messaggioda Foto UtenteLukeTSC » 2 lug 2013, 19:29

Si, oltre ad aver già smontato tutto per verificare il corretto movimento del galleggiante, quel modello è famoso per i malfunzionamenti elettrici... :cry:
Avatar utente
Foto UtenteLukeTSC
5 3
New entry
New entry
 
Messaggi: 51
Iscritto il: 7 set 2011, 16:18

0
voti

[5] Re: Indicatore livello benzina

Messaggioda Foto Utentefalco338 » 26 set 2015, 16:47

Buongiorno sono Luigi da Monza
Il burgman 200 anno 2008 appena preso usato in buono stato presenta il difetto letto su altri commenti
Gli indicatori di benzina e temperatura liquido all'accensione si resettano ma subito vanno a fondo scala
Mi dicono essere un problema frequente che si risolve solo cambiando strumentazione
Non sono possibili riparazioni ?
Grazie
Avatar utente
Foto Utentefalco338
0 2
 
Messaggi: 5
Iscritto il: 15 nov 2014, 19:28

0
voti

[6] Re: Indicatore livello benzina

Messaggioda Foto Utenteclaudiocedrone » 26 set 2015, 17:21

:-) In questi casi le riparazioni, qualora fossero possibili, sono operazioni molto complicate e antieconomiche; il mio consiglio è di sostituire la strumentazione. O_/
"Non farei mai parte di un club che accettasse la mia iscrizione" (G. Marx)
Avatar utente
Foto Utenteclaudiocedrone
21,3k 4 7 9
Master EY
Master EY
 
Messaggi: 15302
Iscritto il: 18 gen 2012, 13:36


Torna a Strumentazione

Chi c’è in linea

Visitano il forum: Nessuno e 4 ospiti