Il led non si spenge quando dovrebbe

Elettronica lineare e digitale: didattica ed applicazioni

Moderatori: Foto Utentecarloc, Foto Utenteg.schgor, Foto UtenteBrunoValente, Foto UtenteIsidoroKZ

Avatar utente
Foto UtenteMarco9463
0 2
Messaggi: 14
Iscritto il: 23 lug 2013, 23:17
0
voti

[1] Il led non si spenge quando dovrebbe

Messaggioda Foto UtenteMarco9463 » 24 lug 2013, 23:01

Salve ragazzi,
sono nuovo del forum e ho il grande piacere di entrare a far parte della comunità!

Sappiate che non ho molto esperienza in materia, se non quella costuituita dalle conoscenze liceali, richerchette personale e alcuni consigli di papà!

Il ircuito in allegato, che ho realizzato, serve per caricare le batterie al litio e segna la fine della carica attraverso lo spegnimento del diod led posto all'inizio dello stesso.

Quando collego però il circuito ad una tensione di ingresso di 18 volt (c'è scritto sul sito che il circuito puo essere alimentato nel range compreso tra 11-18 volt) il circuito accende il led anche quando non sono collegate le batterie e tende ad aumentare la luminosità del led anche senza carico.

Tutto questo non avviene se fornisco al circuito una tensione di 12 volt, con la quale il led indicatore funziona correttamente.

Dov'è dunque il problema? Si può risolvere in qualche modo?

... Volevo sapere anche il motivo per cui è proprio la resistenza "R6" a determinare lo spegnimento del LED, quando la corrente di carica scende sotto un certo valore soglia, che deriva appunto da valore della stessa.

Grazie in anticipo a tutti, e scusate ancora per l'ignoranza! Vorrei veramente capirci di più :(
Allegati
lionchg2.pdf
(24.93 KiB) Scaricato 194 volte

Avatar utente
Foto Utenteclaudiocedrone
21,3k 4 7 9
Master EY
Master EY
Messaggi: 15311
Iscritto il: 18 gen 2012, 12:36
0
voti

[2] Re: Il led non si spenge quando dovrebbe

Messaggioda Foto Utenteclaudiocedrone » 25 lug 2013, 1:42

:-) intanto sarebbe il caso che tu postassi il circuito secondo le regole del forum che impongono di disegnarlo con FidoCADJ (vedi nel menù a tendina "HELP" in testa alla pagina). O_/
"Non farei mai parte di un club che accettasse la mia iscrizione" (G. Marx)

Avatar utente
Foto UtenteFedericoSibona
5.022 3 5 8
Master
Master
Messaggi: 3951
Iscritto il: 19 mar 2013, 10:43
0
voti

[3] Re: Il led non si spenge quando dovrebbe

Messaggioda Foto UtenteFedericoSibona » 26 lug 2013, 10:12

C'è un motivo valido per voler alimentare il circuito con 18V, che è all'estremo superiore della sua sopportazione?
Basta che la sorgente dei 18V dia 18,5 o 19V che comprometti l'integrità del circuito. Può anche essere che, a causa delle tolleranze dei componenti usati, il tuo circuito a 18V non possa funzionare correttamente.
Per inciso, dove prelevi i 18V?
D'altronde sullo schema vedo scritto chiaramente 12V.
Hai provato se funziona alimentandolo a 16/17V?

Tieni anche conto che con tensioni di ingresso elevate aumenti inutilmente la dissipazione in calore dell'integrato che potrebbe anche andare in protezione se non convenientemente raffreddato.

Avatar utente
Foto UtenteMarco9463
0 2
Messaggi: 14
Iscritto il: 23 lug 2013, 23:17
0
voti

[4] Re: Il led non si spenge quando dovrebbe

Messaggioda Foto UtenteMarco9463 » 26 lug 2013, 12:30

Ragazzi sto riportando lo schema in formato FidoCAd, mi serve un po di tempo però perché non sono per niente pratico.. ecco perche nel frattempo ho allegato la foto.

Comuqnue vorrei alimentare a 18 volt perché ho un'alimentatore compatto sulle cuio caratteristiche c'è scritto che eroghi 12 volt 300 ma, ma in realtà misurando col tester sullo spinotto di entrata, si legge 17 volt a vuoto e 11 con le batterie attaccate...

Avatar utente
Foto Utenteclaudiocedrone
21,3k 4 7 9
Master EY
Master EY
Messaggi: 15311
Iscritto il: 18 gen 2012, 12:36
0
voti

[5] Re: Il led non si spenge quando dovrebbe

Messaggioda Foto Utenteclaudiocedrone » 26 lug 2013, 12:32

Marco9463 ha scritto: ...Quando collego però il circuito ad una tensione di ingresso di 18 volt (c'è scritto sul sito che il circuito puo essere alimentato nel range compreso tra 11-18 volt) il circuito accende il led anche quando non sono collegate le batterie e tende ad aumentare la luminosità del led anche senza carico.

Tutto questo non avviene se fornisco al circuito una tensione di 12 volt, con la quale il led indicatore funziona correttamente.

Dov'è dunque il problema? Si può risolvere in qualche modo? ... (


Appunto, si può risolvere e infatti lo avevi già risolto alimentandolo a 12 V; lo hai scritto. O_/
"Non farei mai parte di un club che accettasse la mia iscrizione" (G. Marx)

Avatar utente
Foto UtenteMarco9463
0 2
Messaggi: 14
Iscritto il: 23 lug 2013, 23:17
0
voti

[6] Re: Il led non si spenge quando dovrebbe

Messaggioda Foto UtenteMarco9463 » 26 lug 2013, 12:54



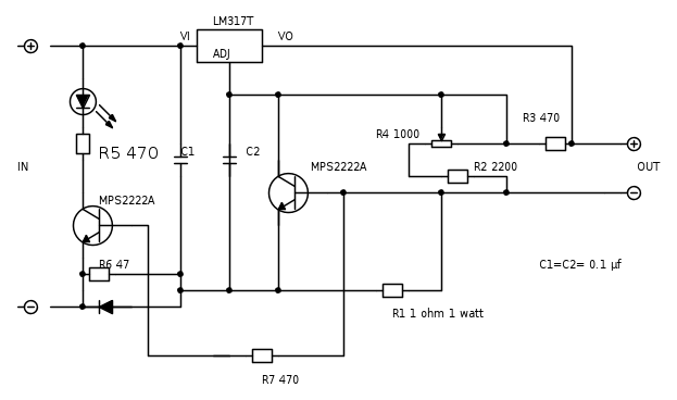
Questo è il circuito..

Si puo cambiare qualche componente per adattarlo a quel tensione? ... In realtà funziona anche a 18 volt e non scalda troppo, ma è la parte di circuito che controlla il led che va in pallone!

un'altra mia domanda è: quale corrente accende il led, se il transistor che lo controlla dovrebbe essere interdetto?

Avatar utente
Foto Utentemarco438
37,1k 7 11 13
-EY Legend-
-EY Legend-
Messaggi: 16323
Iscritto il: 24 mar 2010, 14:09
Località: Versilia
0
voti

[7] Re: Il led non si spenge quando dovrebbe

Messaggioda Foto Utentemarco438 » 26 lug 2013, 13:23

A parte tutto il resto, sei sicuro di riuscire a caricare delle batterie al litio con quel circuito?
Ti consiglio qualche lettura seria in proposito; non mi piacerebbe sentire che le batterie ti sono scoppiate in faccia.
marco

Avatar utente
Foto UtenteMarco9463
0 2
Messaggi: 14
Iscritto il: 23 lug 2013, 23:17
0
voti

[8] Re: Il led non si spenge quando dovrebbe

Messaggioda Foto UtenteMarco9463 » 26 lug 2013, 13:48

Sembrerebbe che rispetta le due fasi di carica, la prima a corrente costante e la seconda a tensione costante... dici che è pericoloso e non affidabile?

comuqnue potete spiegarmi qual è la dinamica del controllo del led in quel circuito?

Avatar utente
Foto UtenteFedericoSibona
5.022 3 5 8
Master
Master
Messaggi: 3951
Iscritto il: 19 mar 2013, 10:43
0
voti

[9] Re: Il led non si spenge quando dovrebbe

Messaggioda Foto UtenteFedericoSibona » 26 lug 2013, 13:56

Marco9463 ha scritto: Comuqnue vorrei alimentare a 18 volt perché ho un'alimentatore compatto sulle cuio caratteristiche c'è scritto che eroghi 12 volt 300 ma, ma in realtà misurando col tester sullo spinotto di entrata, si legge 17 volt a vuoto e 11 con le batterie attaccate...

Come puoi pensare di alimentare un circuito che deve fornire in uscita 650mA con un alimentatore che da in uscita 300mA?? Se insisti credo proprio che l'alimentatorino, prima che poi, ti abbandonerà.
Devi usare un alimentatore in grado di erogare, a 12/14V, minimo minimo 1A, molto meglio 1,2/1,5A.

Avatar utente
Foto UtenteFedericoSibona
5.022 3 5 8
Master
Master
Messaggi: 3951
Iscritto il: 19 mar 2013, 10:43
0
voti

[10] Re: Il led non si spenge quando dovrebbe

Messaggioda Foto UtenteFedericoSibona » 26 lug 2013, 14:11

La carica delle Li-ion è abbastanza sicura se non si superano i 4,2V per cella, quindi quel caricabatteria è per 2 celle. Prudenzialmente, visto che non mi pare ci sia un bilanciatore per le due celle, direi che sarebbe meglio impostare l'uscita su 8,2V.
Comunque dipende anche dalla capacità delle batterie da mettere sotto carica, se sono di buona capacità, 650mA non mi sembra una carica rapida e si può stare un po' più sicuri.
Ma sarebbe bene che Foto UtenteMarco9463 ci dicesse che batterie sono ;-)


Torna a “Elettronica generale”